EasyManua.ls Logo

Daewoo D1146 - Page 30

Daewoo D1146
147 pages
Print Icon
To Next Page IconTo Next Page
To Next Page IconTo Next Page
To Previous Page IconTo Previous Page
To Previous Page IconTo Previous Page
Loading...
D1146/D1146TI/DE08TIS
MAINTENANCE MANUAL
26
Printed in Jan. 2001 PS-MMA0415-E1A
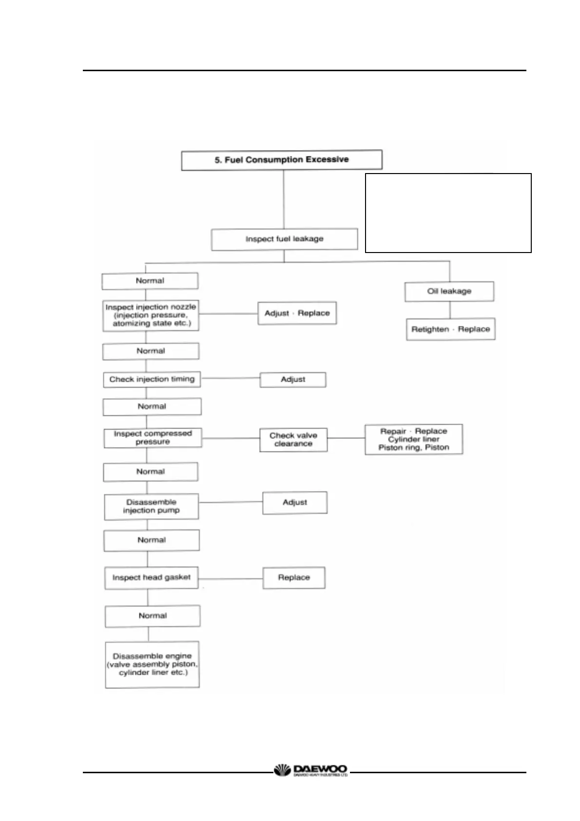
Causes according to operating conditions
1. Overload
2. Freqent use of low geae position at high speed
3. Freqent use of high geae position at low speed
4. Clutch slip
5. Too low tire inflation pressure

Related product manuals