EasyManua.ls Logo

Daikin MPS050F - Page 36

Daikin MPS050F
132 pages
Print Icon
To Next Page IconTo Next Page
To Next Page IconTo Next Page
To Previous Page IconTo Previous Page
To Previous Page IconTo Previous Page
Loading...
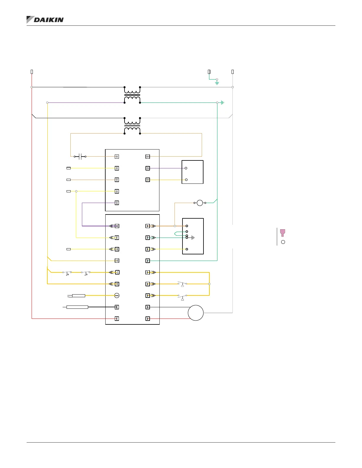
Ignition Control Module for Modulating Gas Furnace (300 & 400 MBH Furnace Only)
Figure 30: Typical Modulating Gas Furnace Electrical Schematic with Sensor
Variable Furnace Controller
Daikin's furnace controller is an electronic device that delivers
full control of the modulating furnace. Control includes
sequencing, ignition, safety, modulation of the control valve,
and the induced draft motor. Inputs to the furnace control board
are an a 0-10V signal. The analog signal will modulate the
burner down to 25% of full load. Safety inputs include pressure
line and electrical connection from the airow proong switch
and electrical connection from the rollout switches. Control
board outputs are to the igniter board, modulating gas valve,
and to the induce draft motor.
24VAC
115VAC
LOW PRESSURE SWITCH
(LPS)
HIGH PRESSURE SWITCH
(HPS)
L1
1
2
7(+)
8(-)
Inducer Fan
Motor
Modulating Gas
Valve
C
24 VAC
violet
green
orange
W2
W1
R
FS
black
red
black
FLAME SENSOR
SPARK IGNITOR
red
white
black
white
L1 L2GND
red
whitegreen
UTEC 1171-63
P1-6
P1-9
P1-5
P1-8
P2-3
P2-4
P2-2
orange
orange
ROS1 ROS2
SC30
2-stage gas valve
C
HI
LOW
P1-2
P1-4
P1-7
5
6
3
4
+
-
R
P1-3
yellow
tan
violet
orange
yellow
violet
yellow
green
orange
orange
yellow
green
tan
tan
orange
24VAC
115VAC
R1
R1
W
black white
tan tan
TB_L1
TB_L2
TB_G1
TB_3 TB_2G
T3a
Class II
40VA
T3b
Class II
40VA
TB_4
A1 A2
11 14
TB_5
HV
yellow
C
C
HI IND
IND
orange
TB_6
1/4" Quick Connect Terminal
Terminal Block
APS Airflow Proving Switch
ROS1 Roll Out Switch #1
ROS2 Roll Out Switch #2
IM 1058-8 • MAVERICK II ROOFTOP SYSTEMS 36 www.DaikinApplied.com
oPTIonal Gas heaT

Table of Contents

Related product manuals