EasyManua.ls Logo

Daikin MPS050F - Wiring Diagrams; VAV Power - Fixed Speed Scroll Compressor

Daikin MPS050F
132 pages
Print Icon
To Next Page IconTo Next Page
To Next Page IconTo Next Page
To Previous Page IconTo Previous Page
To Previous Page IconTo Previous Page
Loading...
WIrInG dIaGrams
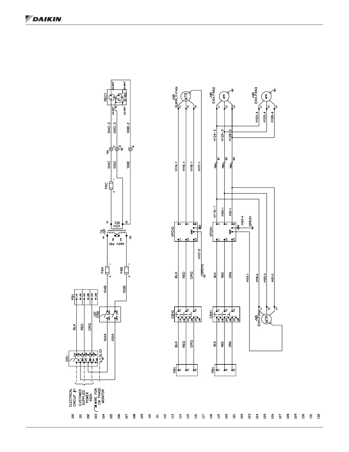
Figure 61: VAV Power – Fixed Speed Scroll Compressor
IM 1058-8 • MAVERICK II ROOFTOP SYSTEMS 64 www.DaikinApplied.com
WIrInG dIaGrams

Table of Contents

Related product manuals