EasyManua.ls Logo

Dairy Tech Matilda - Matilda Wiring Diagram

Dairy Tech Matilda
40 pages
Print Icon
To Next Page IconTo Next Page
To Next Page IconTo Next Page
To Previous Page IconTo Previous Page
To Previous Page IconTo Previous Page
Loading...
34
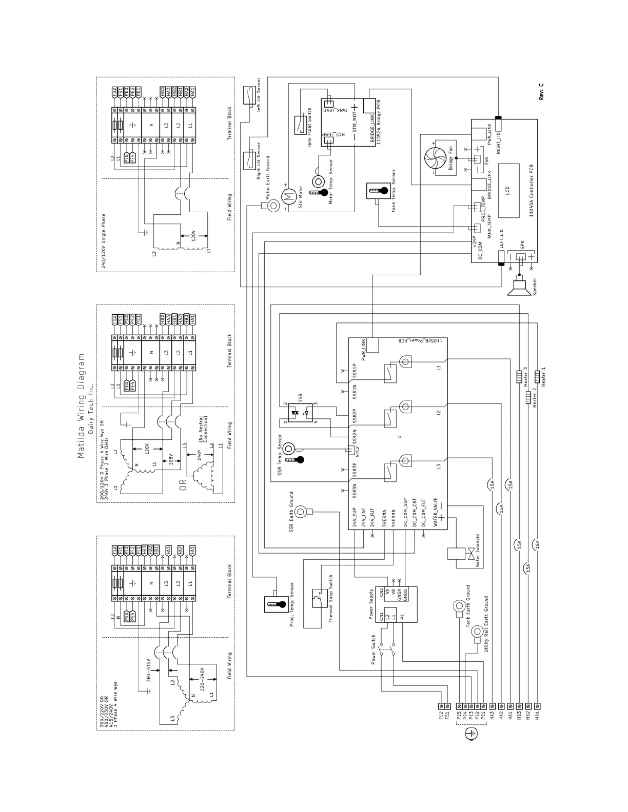
MATLIDA WIRING DIAGRAM

Related product manuals