EasyManua.ls Logo

dataTaker DT80 - Page 232

dataTaker DT80
417 pages
Print Icon
To Next Page IconTo Next Page
To Next Page IconTo Next Page
To Previous Page IconTo Previous Page
To Previous Page IconTo Previous Page
Loading...
UM-0085-B09 DT80 Range User Manual Page 232
RG
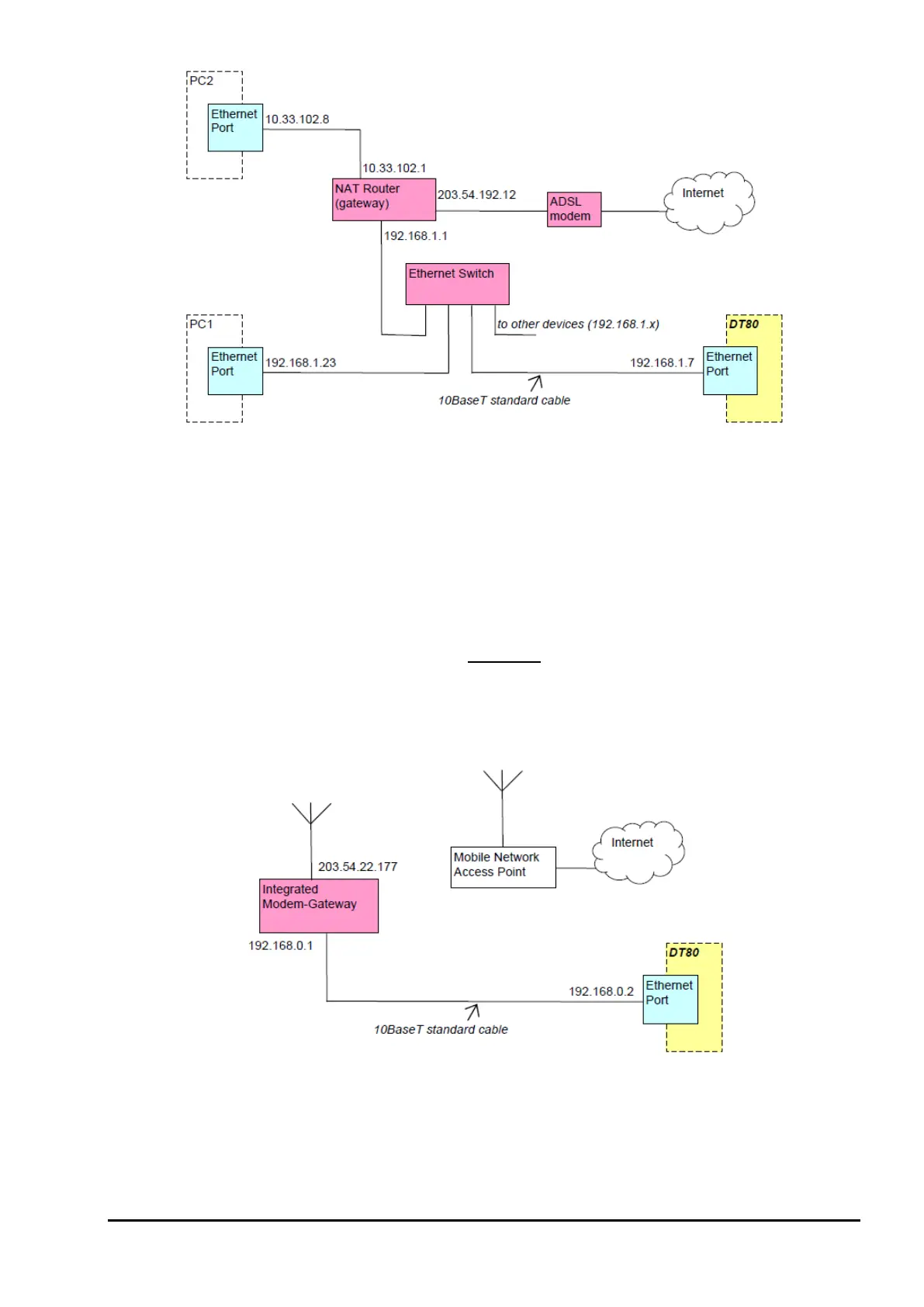
Figure 90: Typical Ethernet LAN
In the above example, the DT80, PC1, a router, and possibly some other devices are all connected on the same private
LAN "segment", or "subnet". All devices on this particular subnet have IP addresses beginning with 192.168.1. All
devices on the same subnet can communicate with each other directly.
PC2, on the other hand, is connected to a different subnet. It cannot directly communicate with the DT80; it needs to go
via the router. In other words the router acts as a "gateway" between the various subnets, and also, in this case, the
Internet.
This all happens automatically, provided that all devices are correctly configured. In particular, the gateway address for
each device needs to point to the router. So PC1 and the DT80 would both have their gateway address set to
192.168.1.1, while PC2's gateway would be set to 10.33.102.1.
Note: if a DHCP server is present on the LAN (which will usually be the case), and the DT80 is configured to use it, then the DHCP
server would normally take care of setting all required addresses automatically
.
Connection to a Modem-Gateway
Another common connection scenario is where a remote DT80 is connected to the Internet using a "modem-gateway"
device that integrates the modem, NAT router and switch functions into one box. The modem may be a cable, ADSL or
wireless (GPRS/3G) modem.
Figure 91: Typical Internet connection using an integrated modem-gateway (wireless modem in this case)
The modem-gateway will typically include a DHCP server, which will automatically set up the required network
parameters on the DT80, including its IP address.

Table of Contents

Other manuals for dataTaker DT80

Related product manuals