EasyManua.ls Logo

Dell E1909W - 4.Power (include IF +5 V and +3.3 V) supply normal,key function OK, but backlight cant be turned on

Dell E1909W
50 pages
Print Icon
To Next Page IconTo Next Page
To Next Page IconTo Next Page
To Previous Page IconTo Previous Page
To Previous Page IconTo Previous Page
Loading...
Service Manual
33
Is the frequency 14.318MHz at
#127 of IF Board U105?
NO
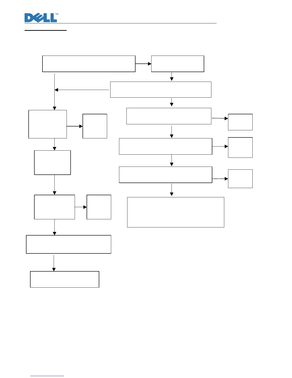
4.Power (include IF +5V and +3.3V) supply normal ,key function OK, but
backlight can’t be turned on
Backlight cannot be turned on, is the
on-off control signal come from IF ok?
Is the CN853
inserted CN103 OK?
NO
Yes
Is the on-off control signal #109 of U105
high-low convertible when DC on/off
NO
Yes
Is the low active reset signal at #105 of
IF Board U105 normal?
NO
Change
C164
Yes
Is the PWM signal at #125 of IF Board
U105 normal when power AC on?
Change
U105
NO
Update Firmware to Serial Flash U108
by VGA port with ISP_Tool
V4.100.exe,after this process, no the
control signal yet, change U108
Yes
Change
X101
Yes
Is the voltage
24V at Q6/Q7
pin3?
Check
T850 or
F850
NO
Yes
Yes
Check U1
pin11
Voltage is 5V
Yes
Check U1 pin2
Voltage is
lower
Check
Q7 or
Q6
NO
YES
Check T1/T2 pin7 and pin10 Open
or Short
Change T1/T2
Yes

Related product manuals