EasyManua.ls Logo

Dell E1909W - Page 50

Dell E1909W
50 pages
Print Icon
To Previous Page IconTo Previous Page
To Previous Page IconTo Previous Page
Loading...
Service Manual
49
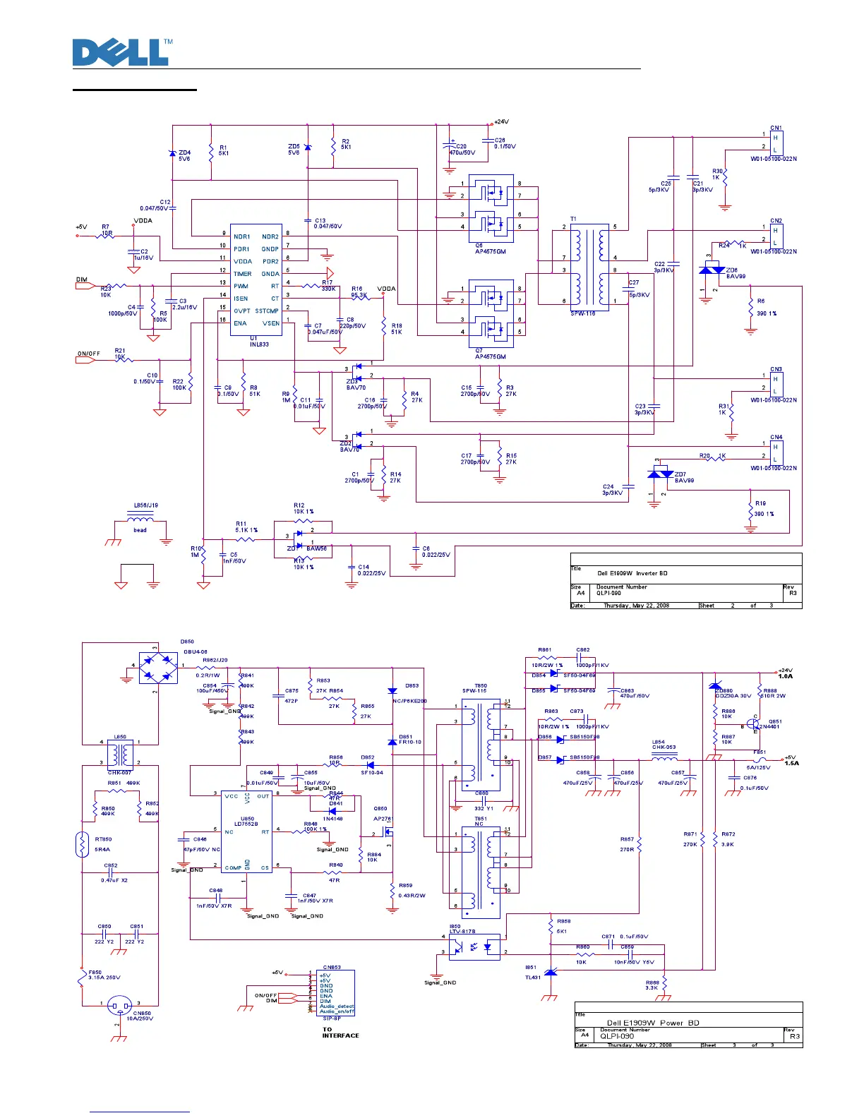
inverter board schematic
power board schematic

Related product manuals