EasyManua.ls Logo

Denon AVR-X4000

Denon AVR-X4000
224 pages
To Next Page IconTo Next Page
To Next Page IconTo Next Page
To Previous Page IconTo Previous Page
To Previous Page IconTo Previous Page
Loading...
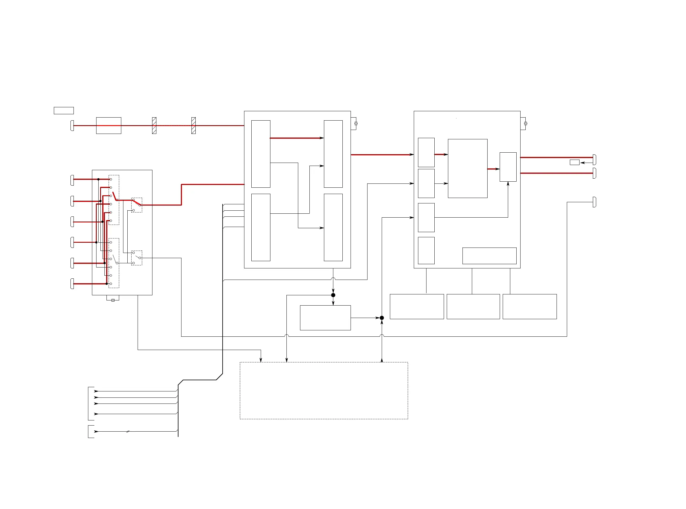
HDMI IN
HDMI OUT1
ADV7850
ADV8003-2
HDMI OUT2
AD8195
AVRX4000 HDMI VIDEO BLOCKfig.03
Buffer
TMDS INPUT
VIDEO SIGNAL OUT
VIDEO INPUT
AUDIO SIGNAL OUT
HDMI Tx
HDMI Rx
VIDEO
DEC_Y_IN
DEC_PB_IN
DEC_PR_IN
DEC_CVBS_IN
DEC_Y_IN
DEC_PB_IN
DEC_PR_IN
DEC_CVBS_IN
FROM ANALOG VIDEO BLOCK
DDR2 SDRAM
512M
DDR2 SDRAM
512M
DDR2 INTERFACE
CONTROL
S. FLASH
128M
PROCESSING
VIDEO
AUDIO
DATA
Port A
Port B
Port C
Port D
SN74LVC244APWR
< TO / FROM
MX25L12845EMI-10G
K4T51163QJ-BCE7 K4T51163QJ-BCE7
WAFER WAFER
FFC
SiI9575
TX_0
MAIN
TX_1
SUB
HDMI ZONE2
HDMI TX wit
h TMDS
FROM DM860A
VD[0:7]
VIDEO
DIGITAL
CCIR656 VD[0:7]
VD[0:7]
ARC
DIGITAL AUDIO BLOCK >
9575_SPDIF_OUT
9575_SPDIF_OUT
RX_I2S
TX_I2S
27.000MHz
27MHz
27.000MHz
HDMI FRT IN
HDMI IN1
HDMI IN2
HDMI IN3
HDMI IN4
HDMI IN5
HDMI IN6
(CBL/SAT)
(DVD)
(BLU-RAY)
(GAME)
(MEDIA PLAYER)
(AUX2)
(AUX1)
34

Table of Contents

Other manuals for Denon AVR-X4000

Related product manuals