EasyManua.ls Logo

Denon DCD-710AE - SYSTEM BLOCK DIAGRAM

Denon DCD-710AE
76 pages
Print Icon
To Next Page IconTo Next Page
To Next Page IconTo Next Page
To Previous Page IconTo Previous Page
To Previous Page IconTo Previous Page
Loading...
53
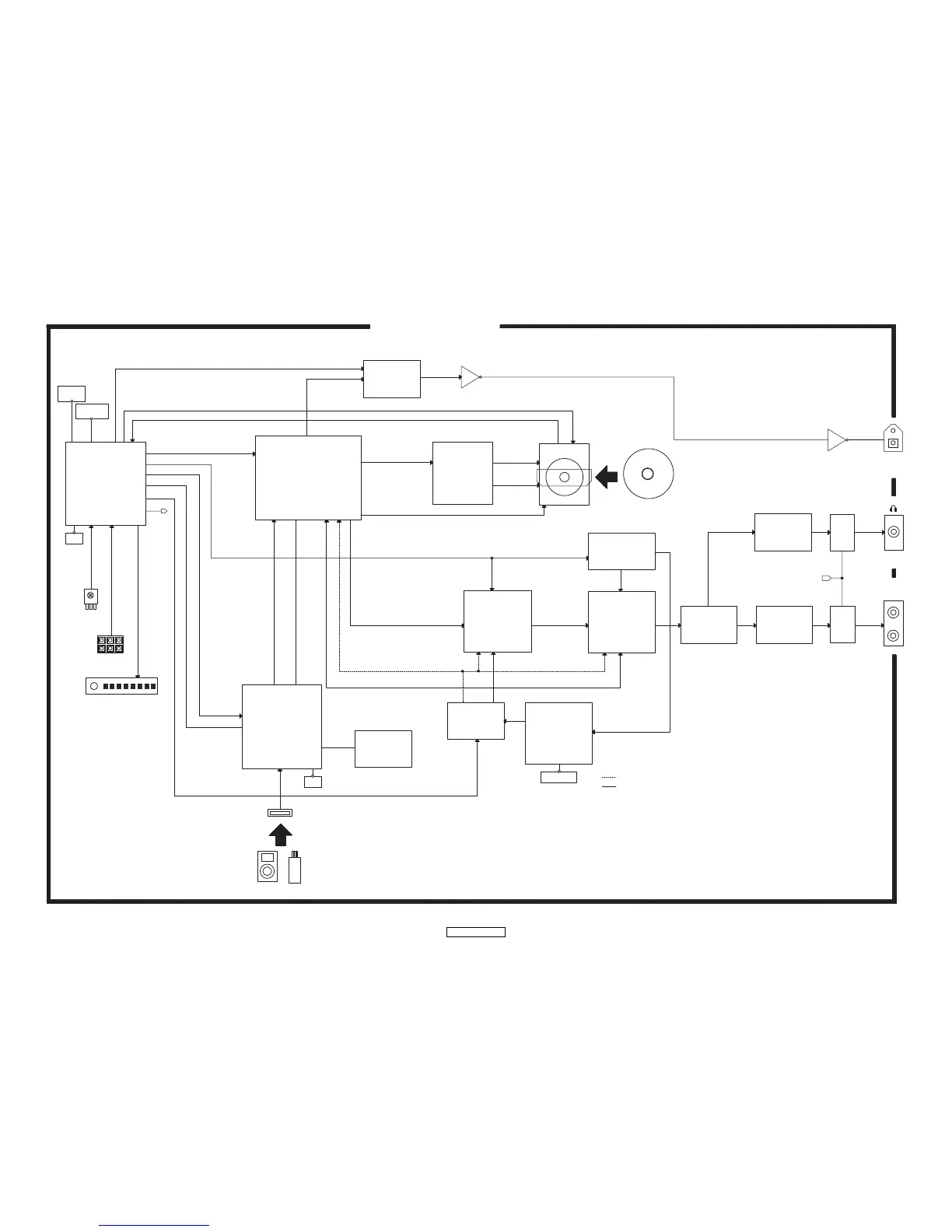
DCD-710AE
BLOCK DIAGRAM
MAIN MCU
TMP92FD23FG
(TOSHIBA)
CD DSP
TC94A92FG
(TOSHIBA)
USB MCU
TMP92FD28FG
(TOSHIBA)
MOTOR
DRIVER
(TOSHIBA)
TA2125AFG
CD MECHA
(SANYO)
CD RST
USB RST
AL24
CO-PROCESSOR
(NPC)
DXP6001
PLL BLOCK
BU2630 etc.
TC7WH157FU
SELECTOR
AUDIO DAC
(Burr-Brown)
PCM1791
NJM2068
OP AMP
NJM2068
OP AMP
NJM4556
OP AMP
AUDIO
OUT
HEADPHONE
OUT
OPTICAL
OUT
USB JACK
USB DEVICEIPOD
REMOTE CONTROL
SENSOR
9MHz
M95040
SPI EEPROM 4K
(ST)
RH5VT30C
RESET IC
(RICOH)
FLT
HCA 18MS03T
KEY
FL CLK
FL CS
FL RST
FL DATA
KEY0
KEY1
REMOTE IN
9MHz
MFI341S2161
IPOD CP 2.0b
MUTE
MUTE
TC74HCT7007F
LEVEL SHIFT
LOAD+/
F+/ ,TR+/
SLED+/
SPIN+/
OPEN/CLOSE
TC7WH157FU
SELECTOR
INVERTER
KIC7SH04FU
INVERTER
KIC7SH04FU
DIGITAL OUT OFF
SPDIF
16.9344MHz
MCLK SEL
OPEN SW, CLOSE SW
AMUTE
AMUTE
D+/D-
: PURE DIRECT MODE
: NORMAL MODE
DISP DATA(12C)
BUS2
BUS3
BUS CK
BUS CE
BCK
LRCK
GATE
DATA
BCK/WDCK
S1L/SIR
DAC RST
BCK/LRCK/A OUT
DAC/ DXP/BU CLK
DAC/DXP/BU DATA
DAC/ DXP/BU CLK
DAC/DXP/BU DATA
DXP RST
DXP CS
DAC/ DXP/BU CLK
DAC/DXP/BU DATA
DAC CS
DAC/ DXP/BU CLK
DAC/DXP/BU DATA
BU RST
BU CS
DIGITAL OUT
(SAMSUNG)
CD/MP3/WMA DISC
X'TAL
X'TAL
X'TAL
TR+/
FC+/
DMG
FMG
LD
SYSCLK for Pitch Control
SYSCLK for Pure Direct
BLOCK DIAGRAM

Other manuals for Denon DCD-710AE

Related product manuals