EasyManua.ls Logo

Dimplex XHD26L - Electrical

Dimplex XHD26L
18 pages
Print Icon
To Next Page IconTo Next Page
To Next Page IconTo Next Page
To Previous Page IconTo Previous Page
To Previous Page IconTo Previous Page
Loading...
15
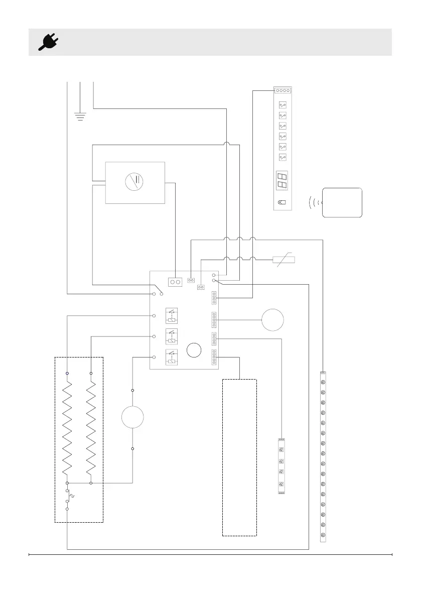
M
AC / DC
120V / 12V
~
IR
REMOTE
M
L
LOGSET ASSEMBLY
FLAME BASE OR MEDIA BED RBG STRIP
FLAME LED LIGHTS
FLICKER
MOTOR
BLOWER
MOTOR
IR EYE/DISPLAY/CAPACITIVE
TOUCH CONTROL BOARD
MAIN CONTROL
BOARD
G
POWER
SUPPLY
NTC
CUTOUT
N
Electrical

Other manuals for Dimplex XHD26L

Related product manuals