EasyManua.ls Logo

DMP Electronics CellCom LTE Series - Page 12

DMP Electronics CellCom LTE Series
41 pages
Print Icon
To Next Page IconTo Next Page
To Next Page IconTo Next Page
To Previous Page IconTo Previous Page
To Previous Page IconTo Previous Page
Loading...
Digital Monitoring Products
CellCom‑LTE
Programming and Installation Guide
8
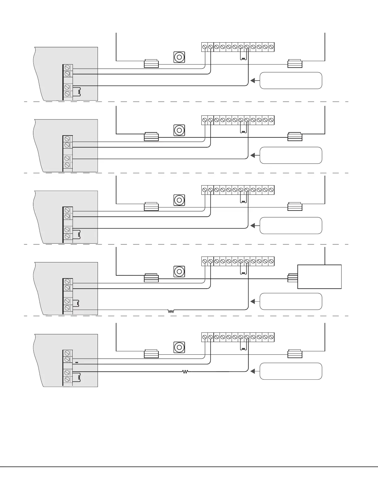
Figure 7: Zone 4 Bell Connection
+DC- Z1 Z2 Z3
G
T
R
+Z4-
O1 O2
Use 18-22 AWG
for Power Supply
connection
1k Ω
+
Z4 -
+DC- Z1 Z2 Z3
G
T
R
+Z4-
O1 O2
Use 18-22 AWG
for Power Supply
connection
1k Ω
+
Z4 -
+DC- Z1 Z2 Z3
G
T
R
+Z4-
O1 O2
Use 18-22 AWG
for Power Supply
connection
1k Ω
+
Z4 -
+DC- Z1 Z2 Z3
G
T
R
+Z4-
O1 O2
Use 18-22 AWG
for Power Supply
connection
1k Ω
+
Z4 -
+DC- Z1 Z2 Z3
G
T
R
+Z4-
O1 O2
Use 18-22 AWG
for Power Supply
connection
1k Ω
+
Z4 -
DMP Panel
12 VDC Aux. Output
+
-
ADEMCO Panel
12 VDC Aux. Output
+
-
BELL -
12 VDC BELL +
NAPCO Panel
12VDC Aux. Output
+
-
BELL -
12 VDC BELL +
DSC Panel
12/24 VDC Aux. Output
+
-
BELL -
12/24 VDC BELL +
1k
Ω
(for Supervision)
1k
Ω
(for Supervision)
2.2k
Ω
(for Supervision)
Voltages above 1.4 VDC
are considered Alarm
24 VDC Panel
12/24 VDC Aux. Output
+
-
BELL -
24 VDC BELL +
4.7k
Ω
(for Supervision if required)
Program Zone 4
DO - Alarm
AO - Alarm
1k Ω
10k Ω
Voltages above 1.4 VDC
are considered Alarm
Voltages above 1.4 VDC
are considered Alarm
Voltages above 1.4 VDC
are considered Alarm
Voltages above 0.7 VDC
are considered Alarm

Table of Contents

Related product manuals