EasyManua.ls Logo

Dru KAMARA 7KW - Appendix 2 Electric Wiring Diagram

Default Icon
68 pages
Print Icon
To Next Page IconTo Next Page
To Next Page IconTo Next Page
To Previous Page IconTo Previous Page
To Previous Page IconTo Previous Page
Loading...
20
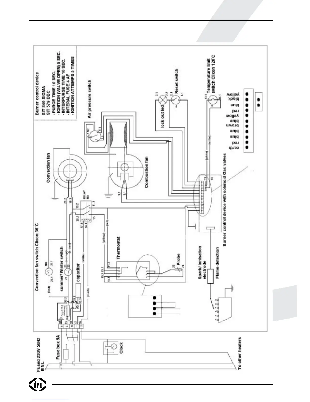
APPENDIX 2 ELECTRIC WIRING DIAGRAM
Appendix 2 Electric wiring diagram
white
red
black
5 6 7 8
24.1
23.1
25.1
25
A111 10 9 8 7 6 5 3 2 1
14 13

Table of Contents

Related product manuals