EasyManua.ls Logo

Dru KAMARA 7KW - Bijlage 2 Schema Elektrische Bedrading

Default Icon
68 pages
Print Icon
To Next Page IconTo Next Page
To Next Page IconTo Next Page
To Previous Page IconTo Previous Page
To Previous Page IconTo Previous Page
Loading...
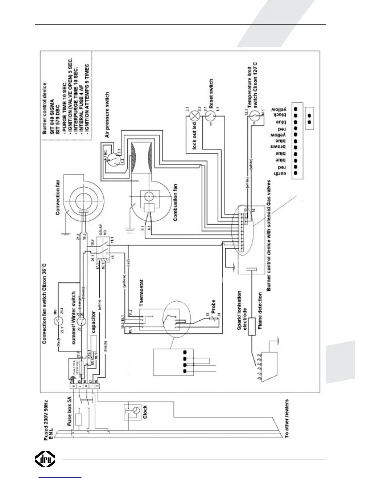
BIJLAGE 2 AANSLUITSCHEMA
42
BIJLAGE 2 AANSLUITSCHEMA
white
red
black
5 6 7 8
24.1
23.1
25.1
25
A111 10 9 8 7 6 5 3 2 1
14 13

Table of Contents

Related product manuals