EasyManua.ls Logo

Dru KAMARA 7KW - Page 66

Default Icon
68 pages
Print Icon
To Next Page IconTo Next Page
To Next Page IconTo Next Page
To Previous Page IconTo Previous Page
To Previous Page IconTo Previous Page
Loading...
INSTRUCTIONS
64
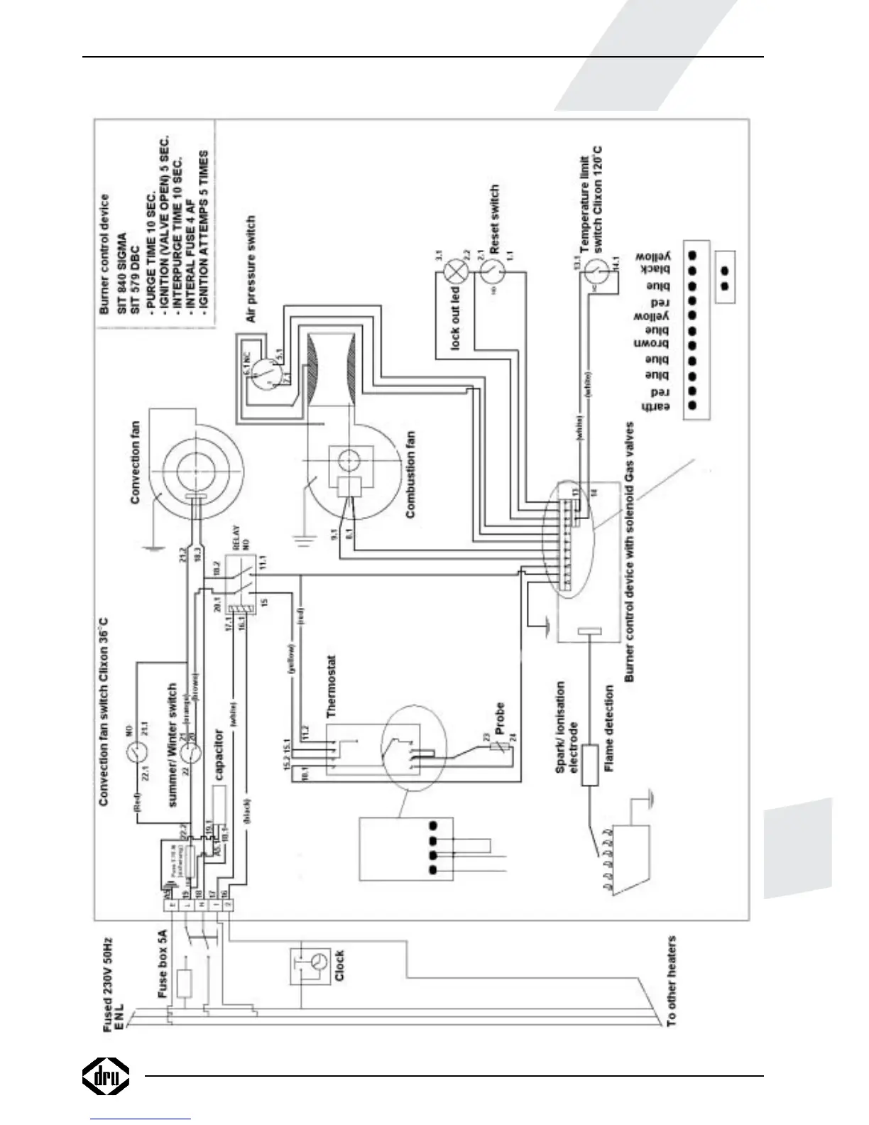
ANNEXE 2 SCHÉMA DE CÂBLAGE ÉLECTRIQUE
64
Annexe 2 Schéma de câblage électrique
white
red
black
5 6 7 8
24.1
23.1
25.1
25
A111 10 9 8 7 6 5 3 2 1
14 13

Table of Contents

Related product manuals