EasyManua.ls Logo

Emerson SP1201 - Page 36

Emerson SP1201
220 pages
Print Icon
To Next Page IconTo Next Page
To Next Page IconTo Next Page
To Previous Page IconTo Previous Page
To Previous Page IconTo Previous Page
Loading...
Safety
Information
Introduction
Product
information
System
design
Mechanical
installation
Electrical
installation
Getting
started
Optimisation Parameters
Technical
data
Component
sizing
Diagnostics
36 Unidrive SP Regen Installation Guide
www.controltechniques.com Issue Number: 2
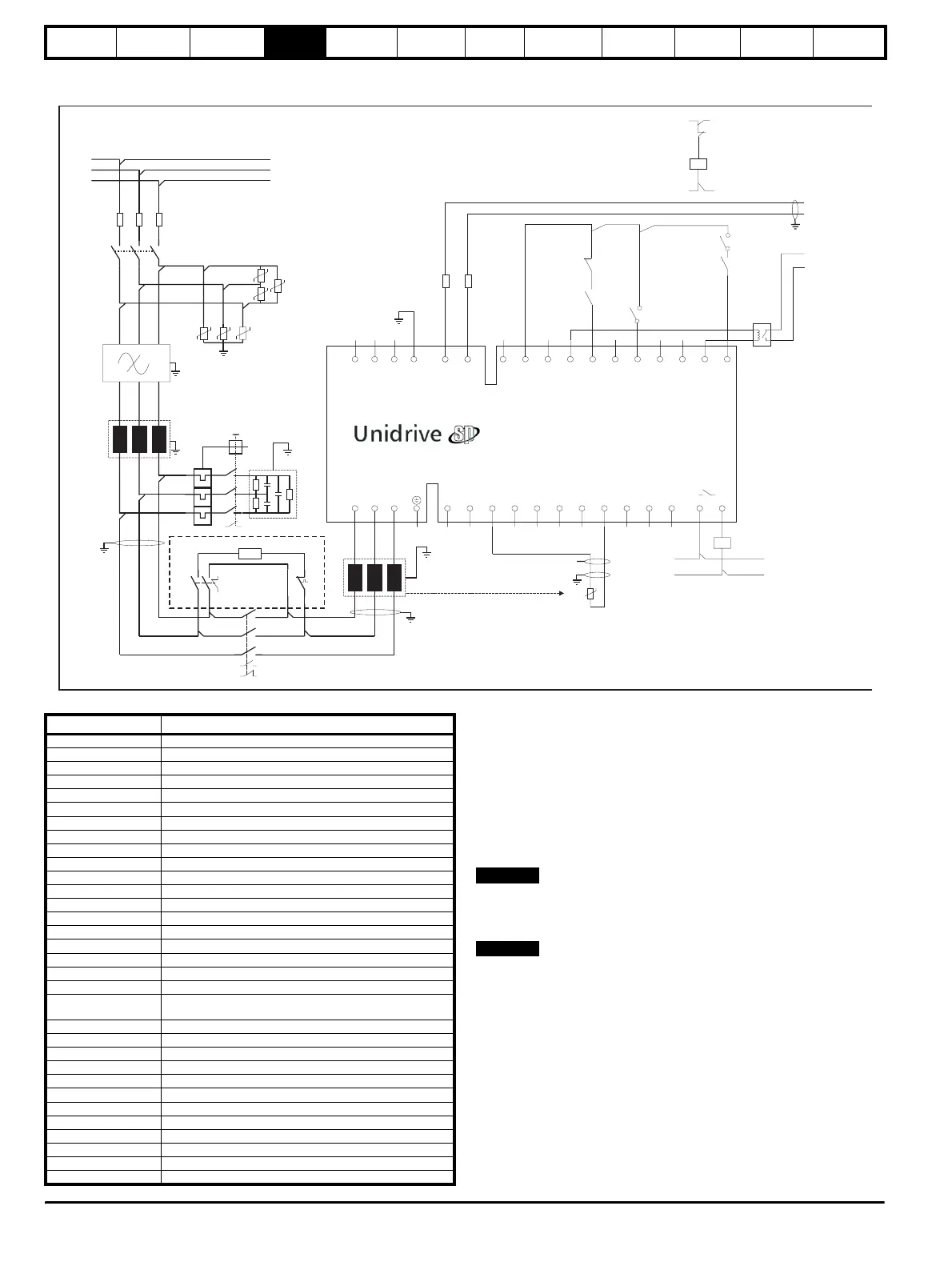
4.2.3 Single Regen, multiple motoring system using an external charging resistor
Figure 4-3 Power connections: Single Regen, multiple motoring system
Table 4-3 Key to Figure 4-3 Figure 4-3 shows both the power and control connections for the
multiple motoring regen solution. For this multiple motoring system
solution an external charging circuit is required due to the additional
capacitance from the multiple motoring drives. The external charging
circuit is interlocked with the Regen drive enable to prevent operation
with this circuit still connected.
For sizing of the external charging circuit required for the multiple
motoring drive system, refer to Chapter 11 Component sizing on
page 203. For details on charging resistors and protection refer to
section 10.4.2 Softstart resistor - type TG series on page 197.
For the multiple motoring drive solution, the Regen drive and associated
external components must be sized to the total power requirements of all
motoring drives.
The regen inductor duty is very arduous and therefore selection is
critical. As a result only regen inductors specified in this guide should be
used.
UVW
L1 L2 L3 PE
-DC +DC
-DC
+DC
21
1
2 3 4 5 6 7 8 9 10 11 41 42
22 23 24 25 26 27 28 29 30 31
K2
L2
RFI
F1 F2 F3
VDR1
VDR2
VDR3
VDR4
VDR5
VDR6
Tc.1
L1
L2
L3
K2
Aux.2a
AC Supply
Connections
Motoring
drive DC
Connections
Aux.3 OPD2
Rs.1
+24 output
En ble motor drive
Contactor closed
0 common
Drive enable
K3
T.30
T.24
Rly.1
optional
L1
Regen drive
S1
Aux.1
K1
Aux.2a
Regen inductor
thermistor
0V common
V
V
a
S6
Aux.3
Drive healthy
Reset input
Contactor
control
AC Supply
Connections
NOT USED
K3
Vsupply
Aux.2b
Vsupply
F8
F9
Aux.2b
Charging branch circuit
C1
OPD1
Aux.1
Key Description
L1, L2, L3 Three phase supply
F1, F2, F3 Main regen system supply fuses
VDR1, VDR2, VDR3 Varistor network line-to-line
VDR4, VDR5, VDR6 Varistor network line-to-ground
F4, F5, F6, F7
DC bus fusing to motoring drive
F8, F9
DC Bus fusing to regen drive
RFI Optional RFI filter
C1 Switching frequency filter capacitor
L1 Switching frequency filter inductor
L2 Regen inductor
K1 Main supply contactor
K2 Regen drive main contactor
K3 Charging contactor
OPD1 Overload protection device for C1
OPD2 Overload protection device for Rs.1
Aux.1 OPD1 NO auxiliary contact
Aux.2a K2 NO auxiliary contact
Aux.2b K2 NC auxiliary contact
Aux.3 K3 NC auxiliary contact
Rly.1
Optional isolation for enable between Regen and motoring
drive(s)
Mt.1 Motor thermistor 1
Mt.2 Motor thermistor 2
Tc.1 Regen inductor thermistor
Rs.1 Charging resistor
+DC, -DC Motoring drive power connection to Regen drive
S1 Regen drive enable
S2 Motoring drive enable
S3 Motoring drive reset
S4 Motoring drive run forward
S5 Motoring drive run reverse
S6 Regen drive reset input (Pr 8.24 = Pr 10.33)
Vsupply System control suply
NOTE
NOTE

Table of Contents

Related product manuals