EasyManua.ls Logo

Epiroc BQ3-DTH - Page 26

Epiroc BQ3-DTH
32 pages
Print Icon
To Next Page IconTo Next Page
To Next Page IconTo Next Page
To Previous Page IconTo Previous Page
To Previous Page IconTo Previous Page
Loading...
Toleranser för icke direkt tole-
ranssatta mått enligt ISO 2768.
A
B
Toleranssystem
ISO
C
Denna ritning är skyddad enligt gällande lag och får
ej obehörigen utnyttjas eller delgivas tredje person.
Grov Medel Fin
D
E
5
F
10 15
Blad nr
Grupp nr
Förv.
Smst.
Förv.
Smst.
Förv.
Smst.
nr
nr
nr
Per
Funk.
Obj. Typ
nr
nr
Obj.
Obj.
nr
Funk.
Typ
Funk. Typ
Förvaltningsnr
Ritad
Skala
Bildkort
Benämning
Datum
Kontr./stand.
Godk.
Ritn. förteckn.
Verk/sträcka nr
Ant. Ant. Ant. Ant. Detaljbenämning
Det.
nr
Ersätter
Objekt nr
Ersatt av
Funk. Typ Mod. nr
Färdigdim. Art. nr/Referens
Material
Anmärkning
Vikt
Ändring
20 25
nr NamnDatum
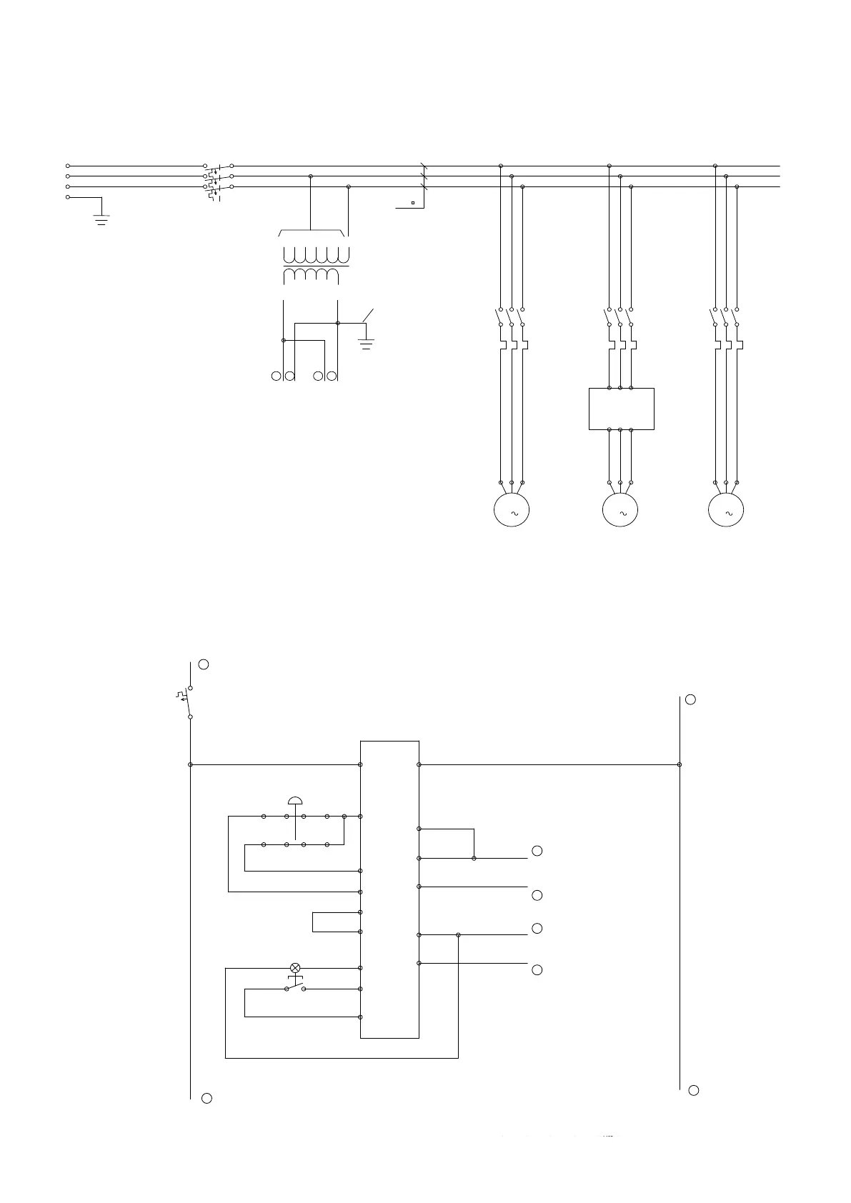
Supply
Electric diagram BQ3 DTH
3-6312772.A01/02
TG
2010-03-16
L2
PE
R
S
L3
T
L1
3-6312773.A01
3-6312777.A01
24
3
550
0
415
500
440
220
380
0
3
10A
5
1
4
6
2
SPINDLE
GRINDING
MOTOR
M
3
7
4-6
2
4
1
M
MOTOR
ROTATION
TABLE
3
4 6
3 5
8
7-9
2 64
5
1 53
M
PUMP
COOLANT
MOTOR
3
9
10-12
2
6
1
64
53
Yellow/Green Rk 1.5
Black Rk
2,5
A B P Q
1
37 38 39
SOFT START
L1
L3
L2
35
W/T3
V/T2
U/T1
Component list according to
3-6312778.A01
01
Kylpump 3-fas var 1-fas. Ny
mjukstart
10-06-17
TG
1
1
02
Nolledare bortplockad. Faser
omdöpta.
2019-12-10
ÖLi
2
Toleranser för icke direkt tole-
ranssatta mått enligt ISO 2768.
A
B
Toleranssystem
ISO
C
Denna ritning är skyddad enligt gällande lag och får
ej obehörigen utnyttjas eller delgivas tredje person.
Grov Medel Fin
D
E
5
F
10
15
Blad nr
Grupp nr
Förv.
Smst.
Förv.
Smst.
Förv.
Smst.
nr
nr
nr
Per
Funk.
Obj. Typ
nr
nr
Obj.
Obj.
nr
Funk.
Typ
Funk. Typ
Förvaltningsnr
Ritad
Skala
Bildkort
Benämning
Datum
Kontr./stand.
Godk.
Ritn. förteckn.
Verk/sträcka nr
Ant. Ant. Ant. Ant.
Detaljbenämning
Det.
nr
Ersätter
Objekt nr
Ersatt av
Funk. Typ Mod. nr
Färdigdim. Art. nr/Referens
Material
Anmärkning
Vikt
Ändring
20
25
nr
NamnDatum
Emergency stop
Electric diagram BQ3 DTH
3-6312773.A01/02
TG
10-03-16
EMERG.
dirawing.3-6312774.A01
Cont. on
RESTORE
26
S34
S33
24
drawing.3-6312772.A01
Cont. from
EMERG. SHUT.
BUTTON
2A
NSR
103 104
101
25
102
S22
S32
23
S12
14
13
S11
A1 A2
2
28
drawing.3-6312774.A01
drawing. 3-6312774.A01
Cont. on
EMERG. SHUT. RELAY
drawing.3-6312774.A01
Cont. on
Cont. on
SECURITY RELAY
Cont. from
drawing.3-6312772.A01
A
24 V AC
B
0 V AC
C
D
E
F
G
H
LED
Component list according to
3-6312778.A01
42
S21
01
Byte från JSBT4 till RT6.
131107
T Greijer
1
02
Byte från ABB-RT6 till Pilz-
PNO-X3P
2019-12-10
ÖLi
2
41
26
Electrical diagrams
Drawing: 3-6312772�A01
Drawing: 3-6312773�A01

Related product manuals