EasyManua.ls Logo

EUCHNER MGB-AR Series - Operation in a CES-AR switch chain

Default Icon
30 pages
To Next Page IconTo Next Page
To Next Page IconTo Next Page
To Previous Page IconTo Previous Page
To Previous Page IconTo Previous Page
Loading...
System Manual Safety System MGB-AR in Combination with a Locking Module
19
Operation in a CES-AR switch chain
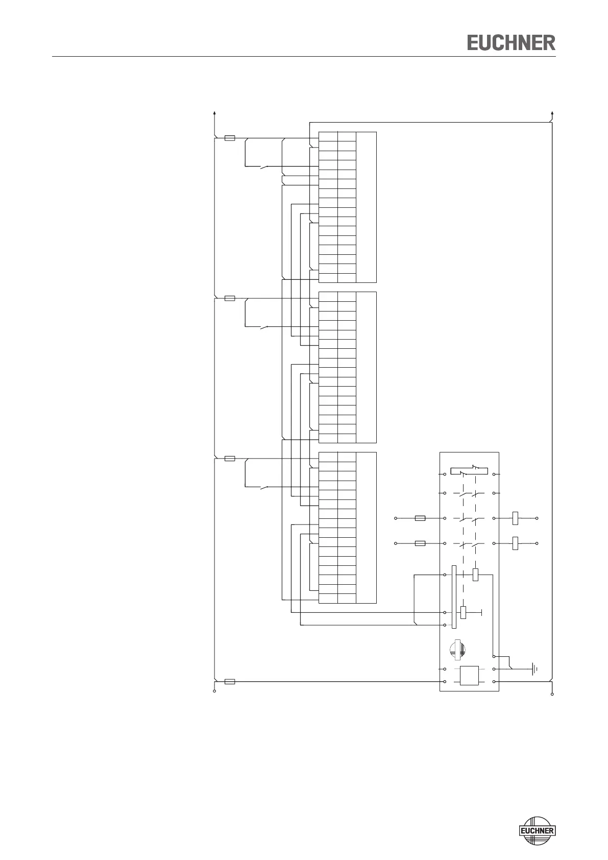
Figure 18: Connection examples for operation in a CES-AR switch chain
For detailed information on operation in a CES-AR switch chain, see the related
CES-AR system manual. The locking module MGB-L1-AR-.../MGB-L2-AR-... behaves
in the switch chain in practice like a safety switch CES-AR. The differences to the
CES-AR are described in the following.
GND
DC 24 V
A1
24VDC
F1
A1
A2
S11
S10
ESM-BA3xx
S13
EUCHNER
S21 S12
K1
+
UBX5.6
0VX5.5
O4X5.4
S14
K2
+
O3X5.3
O2X5.2
O1X5.1
F5
13
14
K5
RSTX4.6
OBX4.5
MGB-L1-AR... #3
OAX4.4
F6
23
24
K6
NCX4.3
IBX4.2
IAX4.1
33
34
UCMX3.7
NCX3.6
41
42
0VMX3.5
F2
UAX3.4
UBX5.6
0VX5.5
O4X5.4
O3X5.3
O2X5.2
O1X5.1
RSTX4.6
OBX4.5
MGB-L1-AR... #2
OAX4.4
NCX4.3
IBX4.2
IAX4.1
UCMX3.7
NCX3.6
0VMX3.5
-F3
ACHTUNG: Rückführkreis muss entsprechend Risikobeurteilung eingebunden werden.
UAX3.4
UBX5.6
0VX5.5
O4X5.4
O3X5.3
O2X5.2
O1X5.1
RSTX4.6
OBX4.5
MGB-L1-AR... #1
OAX4.4
NCX4.3
IBX4.2
IAX4.1
UCMX3.7
NCX3.6
0VMX3.5
F4
UAX3.4
ATTENTION: Feedback loop must be integrated according to risk assessment.

Related product manuals