EasyManua.ls Logo

FORST ST6 D42 - 6.15 Electrical Circuit Diagrams

FORST ST6 D42
54 pages
Print Icon
To Next Page IconTo Next Page
To Next Page IconTo Next Page
To Previous Page IconTo Previous Page
To Previous Page IconTo Previous Page
Loading...
Page 47
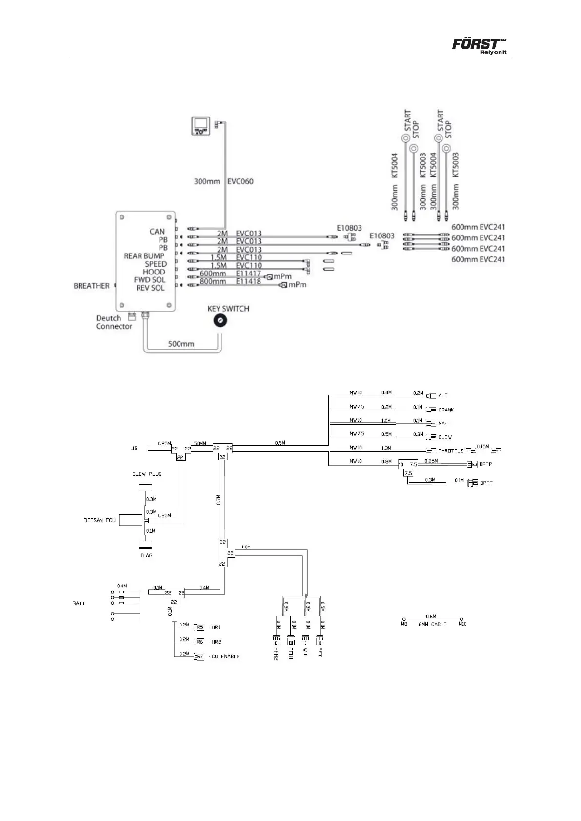
6.15 Electrical Circuit Diagrams
6.15.1 Touch Sensors
6.15.2 Wiring Harness

Related product manuals