EasyManua.ls Logo

Fronius MagicWave 1700 - Circuit Diagrams: Magicwave 3000; Magicwave 3000 MV

Fronius MagicWave 1700
140 pages
Print Icon
To Next Page IconTo Next Page
To Next Page IconTo Next Page
To Previous Page IconTo Previous Page
To Previous Page IconTo Previous Page
Loading...
124
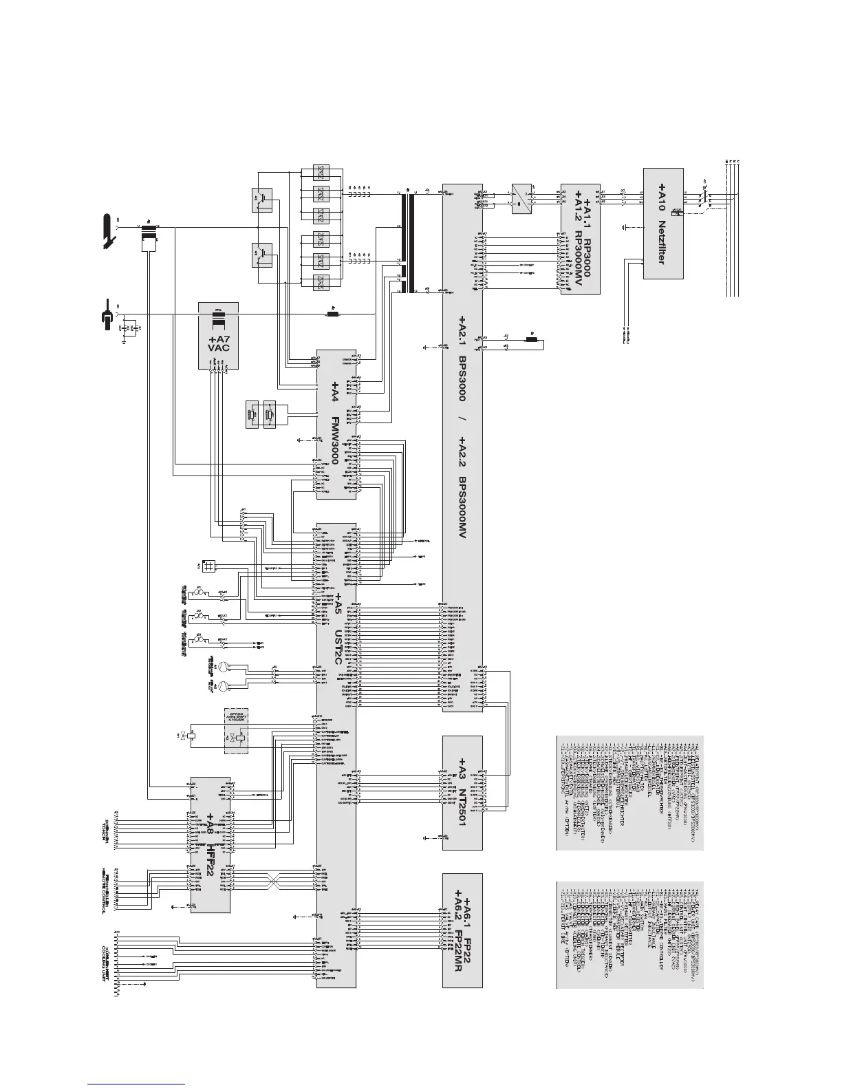
Circuit diagrams: MagicWave 3000 / MagicWave
3000 MV

Table of Contents

Related product manuals