EasyManua.ls Logo

Fronius xPrimo GEN24 4.0 Plus - Fronius Primo GEN24 with Three BYD Battery-Box Premium HV Connected in Parallel; Circuit Diagram

Fronius xPrimo GEN24 4.0 Plus
212 pages
To Next Page IconTo Next Page
To Next Page IconTo Next Page
To Previous Page IconTo Previous Page
To Previous Page IconTo Previous Page
Loading...
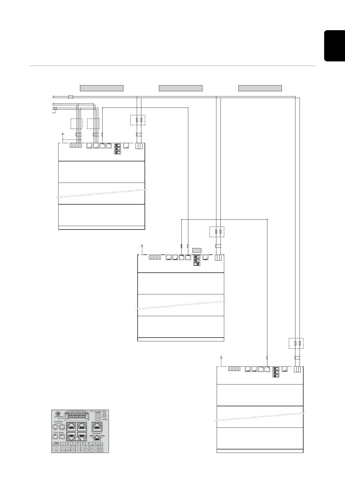
Fronius Primo GEN24 with three BYD Battery-
Box Premium HV connected in parallel
Circuit Diagram
=A3.1 BCU BYD B-Box Premium
=A3.2 Battery BYD B-Box Premium HVS/HVM
=A3.x Battery BYD B-Box Premium HVS/HVM
P+
P-
12V IN
12V IN_GND
RS485A
RS485B
EN
EN_GND
CANL
CANH
X
=A4.1 BCU BYD B-Box Premium
=A4.2 Battery BYD B-Box Premium HVS/HVM
=A4.x Battery BYD B-Box Premium HVS/HVM
P+
P-
12V IN
12V IN_GND
RS485A
RS485B
EN
EN_GND
CANL
CANH
X
=A2.1 BCU BYD B-Box Premium
=A2.2 Battery BYD B-Box Premium HVS/HVM
=A2.x Battery BYD B-Box Premium HVS/HVM
P+
P-
12V IN
12V IN_GND
RS485A
RS485B
EN
EN_GND
CANL
CANH
OPTION A
OPTION B
X
OPTIONAL A OR B
OPTIONAL A OR B
CAN RS485
IN COM
PARALLEL
OUT COM
PARALLEL
ETHERNET
CAN RS485
IN COM
PARALLEL
OUT COM
PARALLEL
ETHERNET
CAN RS485
IN COM
PARALLEL
OUT COM
PARALLEL
ETHERNET
=A1 Fronius
GEN24 / GEN24 Plus
Primary Battery Secondary Battery #1 Secondary Battery #2
connection area at BCU´s:
*
The ferrite cores -Z1 to -Z8 are only mandatory for storage installations in Italy!
Certified ferrites for DC connection path: -Z1 to -Z3: WE742-712-21, manufacturer: Würth
Certified ferrites for communication connection: -Z4 to -Z8: WE742-711-12, manufacturer: Würth
FUSES
OPTIONALLY
FUSES
OPTIONALLY
FUSES
OPTIONALLY
MODE SWITCH
MODE SWITCH *
MODE SWITCH
* Note the
position of the
dip switches !
=A3.1-X0
PE
1
=A3.1-X7
3
=A3.1-X1
27
1
27
2
28
3
29
4
5
30
31
6
32
7
8
33
2
PE
=A4.1-X0
=A4.1-X7
1
3
1
=A4.1-X1
27
27
2
28
3
4
29
30
5
31
6
32
7
33
8
2
=A1-X5:A4 (BAT+)
=A1-X6:A1 (BAT-)
WE742-712-21
-Z3 *
-Z2 *
WE742-712-21
=A2.1-X0
PE
=A2.1-X7
1
3
1
42
=A2.1-X1
43
2
44
3
4
45
46
5
47
6
48
7
49
8
2
-Z1 *
WE742-712-21
=A2.1-X2 =A2.1-X3 =A2.1-X4 =A2.1-X5 =A2.1-X6
8
7
2
1
=A3.1-X2 =A3.1-X3 =A3.1-X4 =A3.1-X5 =A3.1-X6
=A4.1-X2 =A4.1-X3 =A4.1-X4 =A4.1-X5 =A4.1-X6
=A1+A2-X8:MO+
=A1+A2-X8:MO-
=A1+A2-X8:GND
=A1+A2-X8:V+
-Z5 *
WE742-711-12
-Z6 *
WE742-711-12
-Z7 *
WE742-711-12
-Z8 *
WE742-711-12
-Z4 *
WE742-711-12
-Z4 *
WE742-711-12
=A1+A2-X8:SHIELD
1
-X6
26
26
2
197
EN

Table of Contents

Related product manuals