EasyManua.ls Logo

Fronius xPrimo GEN24 4.0 Plus - Automatic Switch to Backup Power 2-Pin Double Separation - E.g. Germany; Circuit Diagram

Fronius xPrimo GEN24 4.0 Plus
212 pages
To Next Page IconTo Next Page
To Next Page IconTo Next Page
To Previous Page IconTo Previous Page
To Previous Page IconTo Previous Page
Loading...
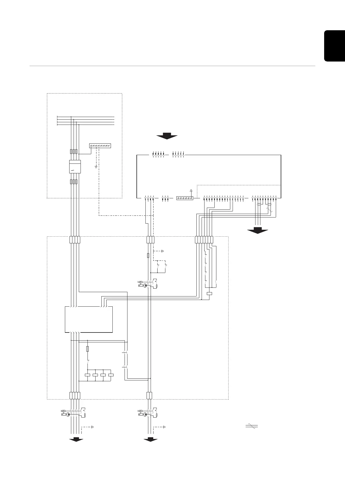
Automatic switch to backup power 2-pin double
separation - e.g. Germany
Circuit Diagram
=A1 PRIMO GEN24
=A1+A2 PILOT
PV1+
PV1+
PV2+
PV2+
BAT+
BAT-
PV2-
PV2-
PV1-
PV1-
L1
NC/N
N/L2
PE
V+
V+
GND
IO0
IO1
IO2
IO3
IO4/RG0
IO5/CL0
IN6/1/5
IN7/2/6
IN8/3/7
IN9/4/8
IN10
IN11
GND
ANSCHLUSS FÜR VON FRONIUS
FREIGEGEBENEN BATTERIEN
(SIEHE BATTERIE-SCHALTPLAN)
CONNECT TO FRONIUS
APPROVED BATTERIES
(REFER TO BATTERY SCHEMATIC)
DC= IN
PV-GENERATOR
& BATTERY
*2)
EIGENSTÄNDIGE NETZUMSCHALTBOX
ODER TEIL DES HAUSANSCHLUSSKASTENS
INDEPENDENT SWITCHOVER BOX OR
PART OF THE HOUSE CONNECTION BOX
=A1+A2-X1
A1
A2
1m
5m
3m
4m
2m
A3
A4
A5
=A1-X5
2m
4m
A1
A5
A2
1m
A3
5m
3m
=A1-X32
A4
3f
2f
4f
1f
=A1-X21
2f
V+
1f
2f
1f
8f
M0-
5f
4f
SHIELD
SHIELD
8f
4f
M1-
6f
7f7f
GND
3f
M1+
6f
M0+
3f
5f
9f
GND
10f10f
=A1+A2-X8
V+
9f
=A1-X1
1
-X5
2
3
4
5
6
7
-X4
L1
N
PE
1
2
-F1
21
22
21
22
-K4
22
21 21
-K5
22
A1
A2
A2
A1
-K3
-K5
32
31
32
-K1
31
32
31
-K4
-K2
32
31
-K3
14
11
I >
1 3
2 4
>=100mA
-F2
TYP A
Selektiv
I >
1 3
2 4
5
6
7
8
I >
1 3
2 4
Fronius Smart Meter
=P1
L1
L2
L3
L1´
L2´
L3´
N
D+
D-
-
LAST
LOAD
NOTSTROMVERSORGUNG
BACKUP LOAD
*2)
3
6
9
11
4
1
7
A / 33
B / 34
C / 35
L1
-X2
L2
L3
N
L1
-X3
N
kWh
3AC
POTENTIALAUSGLEICHSSCHIENE
BESTEHENDE HAUSINSTALLATION
MEN - LINK
EXISTING DOMESTIC INSTALLATION
EVU-ZÄHLER
VORZÄHLER-
SICHERUNG
NACHZÄHLER-
SICHERUNG
UTILITY-METER METER FUSEMETER FUSE
*1)
12
12
2 1
12
2 1
1
2
L1
L2
L3
N
-X1
L1
L2
34
L3
26
N
12
-K1
A1
A2
A1
-K2
A2
-K5
A1
A2A2
A1
-K4
-F3
21
22
-K3
21
22
4
-K1
3
2
1
2
3
-K2
1
4
SYMBOL DEFINITION:
VERDRILLTE LEITUNG
TWISTED PAIR
*1)
PE - N VERBINDUNG NUR IM TN-SYSTEM
PE - N CONNECTION ONLY IN TN-NETWORK
*2)
DER MODBUS-KOMMUNIKATIONS-BUS ERFORDERT DEN ABSCHLUSS
DER LEITUNGSENDEN MITTELS ABSCHLUSSWIDERSTÄNDE.
DETAILS SIEHE WECHSELRICHTER-DOKUMENTATION.
THE MODBUS COMMUNICATION BUS REQUIRES THE
TERMINATION OF CABLE ENDS WITH TERMINATION
RESISTORS. DETAILS ACCORDING INVERTER MANUAL.
2m
3m
=A1-X9
1m
L1´
201
EN

Table of Contents

Related product manuals