EasyManua.ls Logo

Fronius xPrimo GEN24 4.0 Plus - Automatic Switch to Backup Power 2-Pin Double Separation with Ext. Grid and System Protec; Circuit Diagram

Fronius xPrimo GEN24 4.0 Plus
212 pages
To Next Page IconTo Next Page
To Next Page IconTo Next Page
To Previous Page IconTo Previous Page
To Previous Page IconTo Previous Page
Loading...
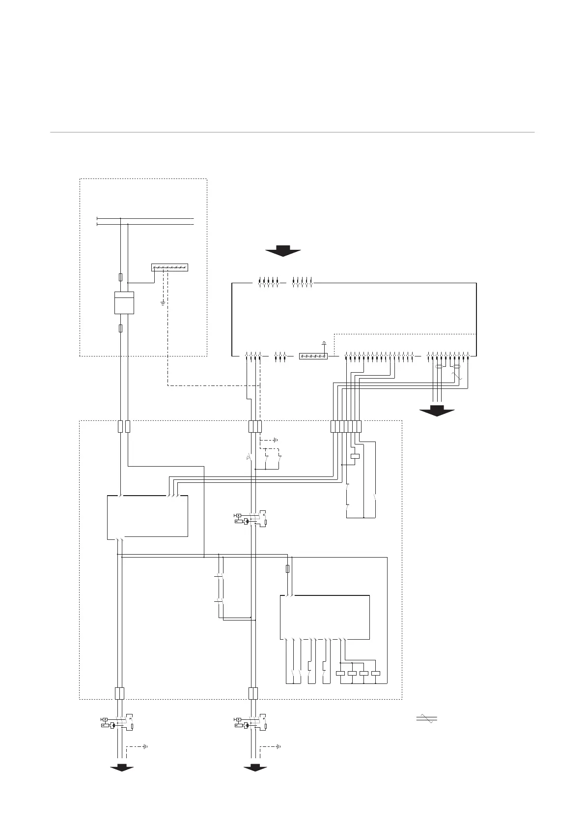
Automatic switch to backup power 2-pin double
separation with ext. grid and system protection -
e.g. Italy
Circuit Diagram
POTENTIALAUSGLEICHSSCHIENE
BESTEHENDE HAUSINSTALLATION
MEN - LINK
EXISTING DOMESTIC INSTALLATION
=A1 PRIMO GEN24
=A1+A2 PILOT
PV1+
PV1+
PV2+
PV2+
BAT+
BAT-
PV2-
PV2-
PV1-
PV1-
L1
NC/N
N/L2
PE
*1)
V+
V+
GND
IO0
IO1
IO2
IO3
IO4/RG0
IO5/CL0
IN6/1/5
IN7/2/6
IN8/3/7
IN9/4/8
IN10
IN11
GND
ANSCHLUSS FÜR VON FRONIUS
FREIGEGEBENEN BATTERIEN
(SIEHE BATTERIE-SCHALTPLAN)
CONNECT TO FRONIUS
APPROVED BATTERIES
(REFER TO BATTERY SCHEMATIC)
DC= IN
PV-GENERATOR
& BATTERY
*2)
=A1+A2-X1
A2
1m
3m
=A1-X5
A5
2m
5m
A3
A1
A4
4m
A4
2m
4m
1m
A5
=A1-X32
A2
A3
A1
3m
5m
4f
3f
=A1-X21
1f
2f
10f
7f
V+
GND
8f
7f
M1+
8f
M1-
9f9f
10f
=A1+A2-X8
V+
2f
1f
M0+
1f
2f
M0-
SHIELD
4f
3f
5f
GND
4f
6f
SHIELD
6f
5f
3f
=A1-X1
A1
A2
A2
-K3
A1
R4
R3
-K4
-X5
1
2
3
4
5
6
7
-K3
2
1
R3
R4
-K5
-X4
L1
N
PE
R2
R1
-K4
R1
R2
-K5
Fronius Smart Meter
=P1
LIN
Lout
N
D+
D-
-
3
11
1
-X1
L1
N
kWh
EVU-ZÄHLER
VORZÄHLER-
SICHERUNG
NACHZÄHLER-
SICHERUNG
UTILITY-METER METER FUSEMETER FUSE
12 2 1
L1
N
-K1
1
2 4
3
2
-K2
1 3
4
A2
A1
A2
A1
A2
A1
A2
21
22
21
22
Interface Protection System
=F7
CEI 0-21
Supply
Remote trip
normally closed
External monitoring
(OPTIONAL)
local control
external signal
Relay connenction and contact monitoring
*5)
L1
-F3
B6
N
1
-K1
A1
-K4 -K2-K5
2
3
-K3
22
21 21
22
-K1
I >
1 3
2 4
I >
1 3
2 4
NOTSTROMVERSORGUNG
BACKUP LOAD
LAST
LOAD
L1
-X3
N
L1
-X2
N
*2)
SYMBOL DEFINITION:
*5)
*1)
PE - N CONNECTION ONLY IN TN-NETWORK
PE - N VERBINDUNG NUR IM TN-SYSTEM
VERDRILLTE LEITUNG
TWISTED PAIR
*2)
DER MODBUS-KOMMUNIKATIONS-BUS ERFORDERT DEN ABSCHLUSS
DER LEITUNGSENDEN MITTELS ABSCHLUSSWIDERSTÄNDE.
DETAILS SIEHE WECHSELRICHTER-DOKUMENTATION.
THE MODBUS COMMUNICATION BUS REQUIRES THE
TERMINATION OF CABLE ENDS WITH TERMINATION
RESISTORS. DETAILS ACCORDING INVERTER MANUAL.
DIE VERKABELUNG DES NA-SCHUTZES MUSS GEMÄß DER
BEDIENUNGSANLEITUNG DES NA-SCHUTZ HERSTELLERS SOWIE
DEN LOKALEN UND NATIONALEN BESTIMMUNGEN ERFOLGEN
THE CABLING OF THE INTERFACE PROTECTION SYSTEM HAS TO BE
DONE ACCORDING THE MANUAL OF THE MANUFACTUERER OF THE
NA-PROTECTION AND THE LOCAL AND NATIONAL REQUIREMENTS
EIGENSTÄNDIGE NETZUMSCHALTBOX
ODER TEIL DES HAUSANSCHLUSSKASTENS
INDEPENDENT SWITCHOVER BOX OR
PART OF THE HOUSE CONNECTION BOX
-F1
2
1
1C16
I >
1 3
2 4
TYP A
-F2
300mA
Selektiv
2m
3m
=A1-X9
1m
L1´
A / 33
B / 34
C / 35
204

Table of Contents

Related product manuals