EasyManua.ls Logo

Frymaster OCF30ATOG - Page 51

Frymaster OCF30ATOG
102 pages
Print Icon
To Next Page IconTo Next Page
To Next Page IconTo Next Page
To Previous Page IconTo Previous Page
To Previous Page IconTo Previous Page
Loading...
1-45
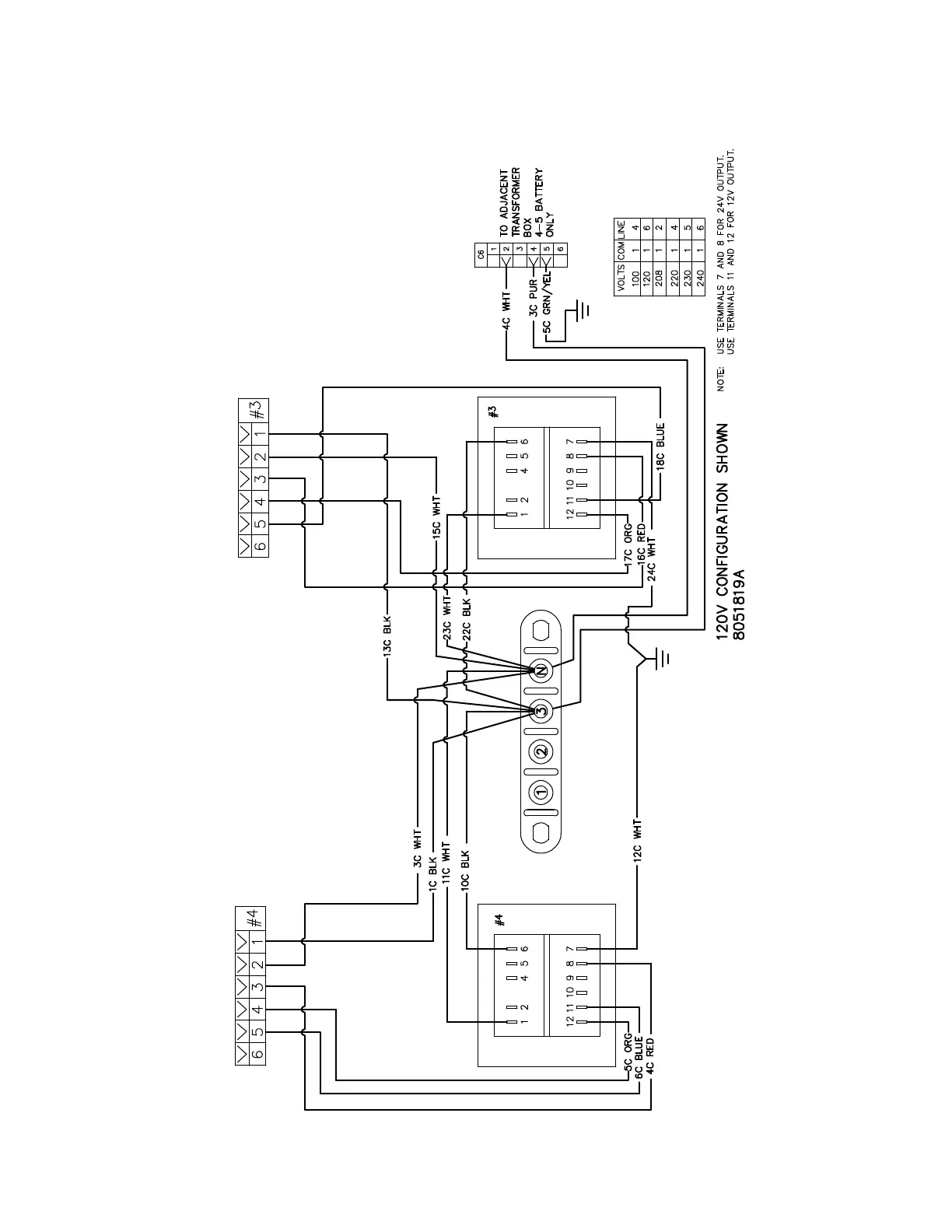
1.17.3 FPGL430 Extra Transformer Box Wiring

Table of Contents

Related product manuals