EasyManua.ls Logo

GE 850 - Page 293

GE 850
664 pages
Print Icon
To Next Page IconTo Next Page
To Next Page IconTo Next Page
To Previous Page IconTo Previous Page
To Previous Page IconTo Previous Page
Loading...
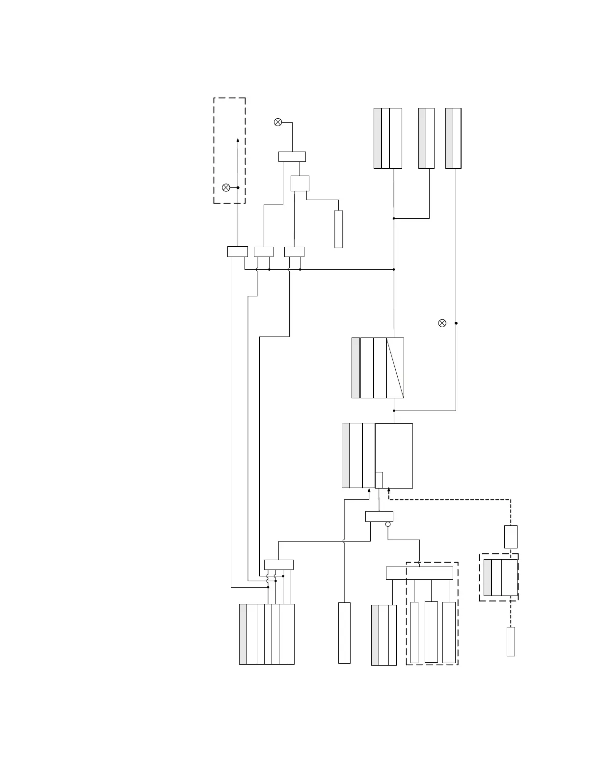
CHAPTER 6: PROTECTION SETPOINTS CURRENT ELEMENTS
850 FEEDER PROTECTION SYSTEM – INSTRUCTION MANUAL 6–25
Figure 6-8: Neutral Instantaneous Overcurrent Protection logic diagram
894036A3.cdr
SETPOINTS
I_0 and I_1
RUN
SETPOINTS
BLOCK:
Off = 0
PICKUP:
3 * (|I_0| - K * |I_1|) >
PICKUP
OR
AND
Operate Output Relay 1 (TRIP)
LED: TRIP
OR
OR
From Cold Load Pickup
Neutral IOC source
AND AND
SETPOINT
FUNCTION:
Disabled = 0
Trip
Alarm
Latched Alarm
PICKUP DELAY:
SETPOINTS
t
PKP
From Autoreclose
(per shot settings)
LED: ALARM
RESET
Command
AND
S
R
LATCH
LED: PICKUP
SETPOINTS
Do Not Operate, Operate
OUTPUT RELAYS
DIRECTION:
Phasor
DROPOUT DELAY:
t
RST
Configurable
Ntrl IOC 1 PKP
FLEXLOGIC OPERANDS
Ntrl IOC 1 OP
FLEXLOGIC OPERANDS
Set
Dominant
Direction (from Neutral
Directional OC element)
From Manual Close
Blocking
SETPOINTS
SIGNAL INPUT
CT Bank 1 - J1
CONFIGURABLE IN
845
USED ONLY IN
845/889
USED ONLY IN
850

Table of Contents

Related product manuals