EasyManua.ls Logo

GE 850 - Page 464

GE 850
664 pages
Print Icon
To Next Page IconTo Next Page
To Next Page IconTo Next Page
To Previous Page IconTo Previous Page
To Previous Page IconTo Previous Page
Loading...
7–44 850 FEEDER PROTECTION SYSTEM – INSTRUCTION MANUAL
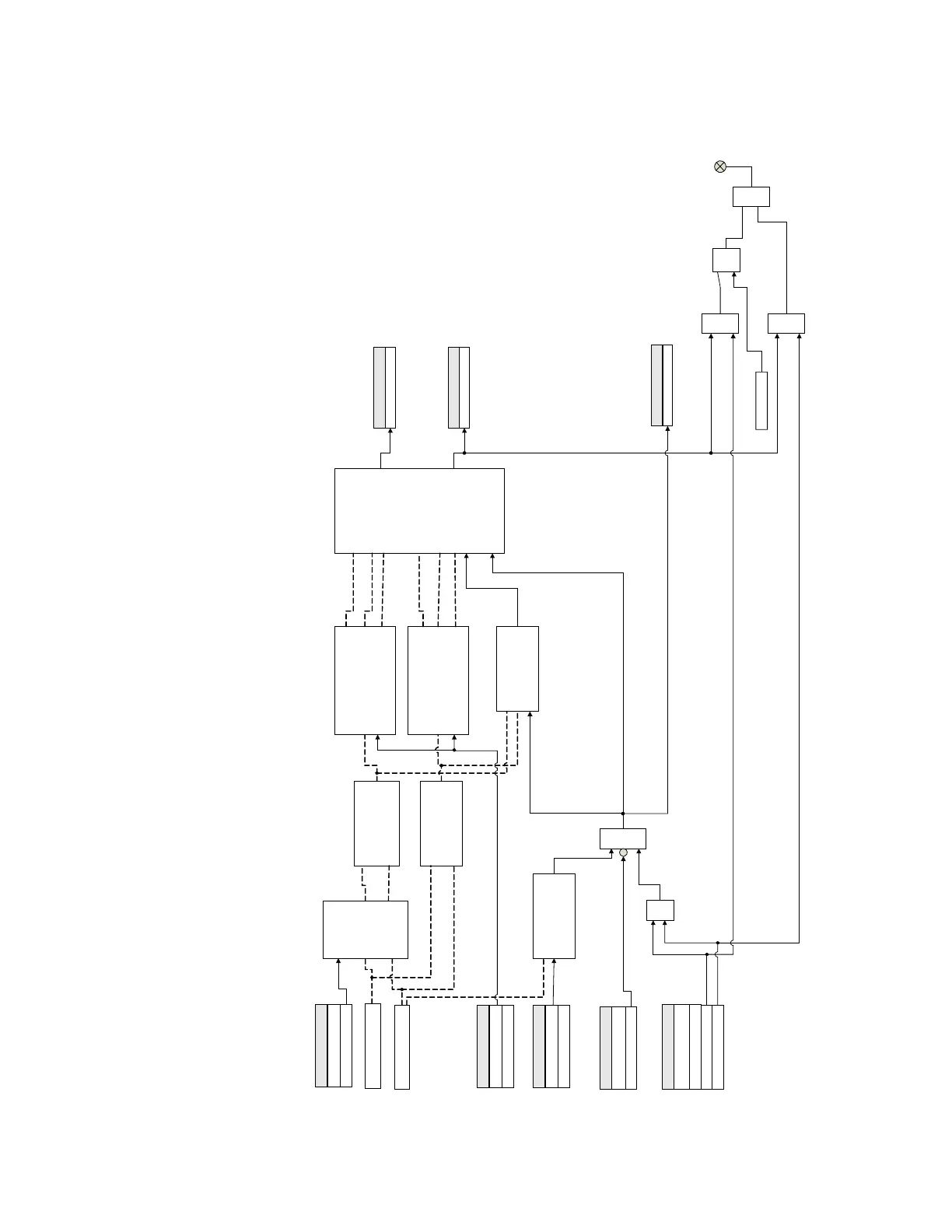
TRANSIENT GROUND FAULT DETECTION CHAPTER 7: MONITORING
Figure 7-25: Transient Ground Fault Detection logic diagram
Measured: I
N
Measured: V
N
SETPOINT
Frequency :
50 or 60
BandPass Filter
220/264 Hz
Average Transient Q
Average Transient P
Calculate dynamic threshold Q,
max average Q and evaluate
Positive/Negative Q
Calculate dynamic threshold P,
max average P and evaluate
Positive/Negative P
SETPOINT
Power Threshold
Directional Logic
SETPOINT
Residual Voltage Pickup
Activate TGFD
RMS V
N
> Threshold
Select Power P or Q
SETPOINT
BLOCK:
Off = 0
AND
SETPOINT
Function:
Disabled
Latched Alarm
Alarm
OR
LED: ALARM
RESET
Command
S
R
LATCH
TGFD Forward
FlexLogic Operands
TGFD Reverse
FlexLogic Operands
AND
AND
OR
TGFD Start
FlexLogic Operands
894210A1.cdr

Table of Contents

Related product manuals