EasyManua.ls Logo

GE 850 - Page 519

GE 850
664 pages
To Next Page IconTo Next Page
To Next Page IconTo Next Page
To Previous Page IconTo Previous Page
To Previous Page IconTo Previous Page
Loading...
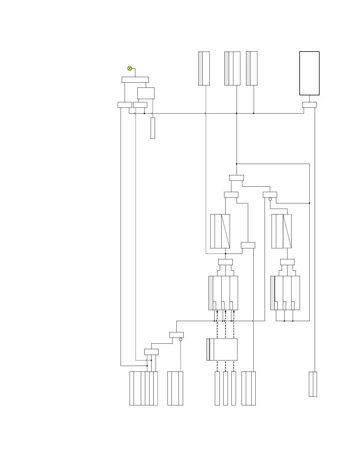
CHAPTER 8: CONTROL COLD LOAD PICKUP
850 FEEDER PROTECTION SYSTEM – INSTRUCTION MANUAL 8–47
Figure 8-23: Cold Load Pickup logic diagram
894068A2.cdr
COMPARATORS
SETPOINTS
COLD LOAD PICKUP
FUNCTION:
Disabled
Alarm
OR
OR
AND
Latched Alarm
LED: ALARM /
LATCHED ALARM
RESET
Command
AND
S
R
LATCH # 1
Set-
Dominant
Configurable
FlexLogic Operand
Cold Load 1 OP
t
OUT
0
SETPOINTS
Do Not Operate, Operate
OUTPUT RELAYS 3 to 7
IA < 0.05 p.u.
IB < 0.05 p.u.
IC < 0.05 p.u.
Phase B current (IB)
Phase C current (IC)
RUN
RUN
RUN
AND
SETPOINTS
COLD LOAD PICKUP
BLOCK :
Off = 0
AND
Phase A current (IA)
SETPOINTS
OUTAGE T BEFORE
COLD LOAD:
AND
OR
SETPOINTS
EXTERNAL INITIATION :
Off = 0
OR
COMPARATORS
IA > 0.05 p.u.
IB > 0.05 p.u.
IC > 0.05 p.u.
RUN
RUN
RUN
OR
SETPOINTS
COLD LOAD T BEFORE
RESET
AND
To
TOC Pickup Raise, IOC
Blocking and Setting
Group Change
AND
FlexLogic Operand
Cold Load 1 PKP
t
RST
0
SETPOINTS
SIGNAL INPUT:
CT Bank 1 - J1
FLEXLOGIC OPERAND
AR 1 DISABLED

Table of Contents

Related product manuals