EasyManua.ls Logo

GE LM10 - Page 89

GE LM10
106 pages
Print Icon
To Next Page IconTo Next Page
To Next Page IconTo Next Page
To Previous Page IconTo Previous Page
To Previous Page IconTo Previous Page
Loading...
CHAPTER A: LM10 AND GE FANUC 90-30 WITH DEVICENET™
LM10 MOTOR PROTECTION SYSTEM – INSTRUCTION MANUAL A–15
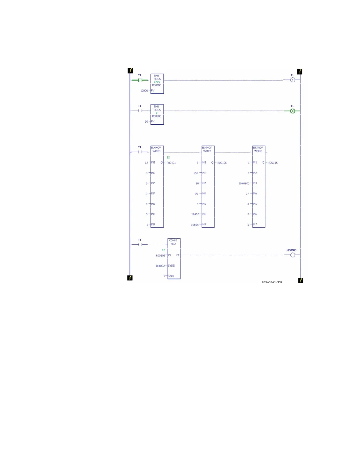
Word 17: Attribute (for example, 16#0200 [FLA Run1])
Word 18: Attribute (for example, 77 [77 × 0.1 amps])
FIGURE A–3: Ladder Logic for Setting Changes
Login (User Level) to the LM10:
The ladder logic for login (user level) to the LM10 using COMMREQ is shown below. Some
key word settings to login (user level) to the LM10 from Slave 9 are shown below:
Word 11: Slave MAC ID setting (for example, 9)
Word 13: Login, User Level (for example, 16#33 [Login, User Level])
Word 14: Object Class to which the Request is directed (for example, 16#64)
Word 15: Instance of Object Class (for example, 1)
Word 17: Attribute (for example, 16#5000 [User])
Word 18: Passcode, value: 1
The changed parameters will be reflected in Reference View Table at address %R00256
and the FLA Run1 parameter will be displayed. Change the display format to unsigned
decimal.

Table of Contents

Related product manuals