EasyManua.ls Logo

golmar Tekna Plus SE - Wiring Diagrams; Coaxial Cable System Wiring

golmar Tekna Plus SE
20 pages
Print Icon
To Next Page IconTo Next Page
To Next Page IconTo Next Page
To Previous Page IconTo Previous Page
To Previous Page IconTo Previous Page
Loading...
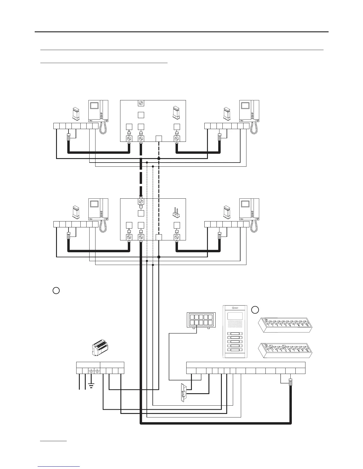
WIRING DIAGRAMS
18
TEKNA PLUS SE MONITOR
FA-Plus/C or FA-Plus
SEC
PRI
~~
Mains
+ +
--
Place this power supply
as close as possible
to the first distributor.
Remove the JP1 jumper
from all of the distributors
except the last.
A
A
_
_
+
+
D
D
Mesh
Mesh
V
in
V
in
V
out
V
out
CN4
CN4
A
_
+
D
Mesh
V
in
V
out
CN4
A
_
+
D
Mesh
V
in
V
out
CN4
E
E
D1
D1
D2
D2
+
+
D4L-PLUS
D4L-PLUS
JP1
JP1
S
S
SW1
SW2
M =Master.
M
D
Mesh
Vin-AinAout Vin+ Vout-Vout+
CN1
+
-
+CV1CV2
-
10
1
9
2
8
3
7
4
6
5
CN3
DC
lock release
Video door entry system with coaxial cable:
Important:
For further information about the door panel, sections, distances, other wiring diagrams, etc., see the T632 PLUS ML User Manual .
https://doc.golmar.es/search/manual/50121859

Related product manuals