EasyManua.ls Logo

Graco ProMix 2KS - Color Change Mode Process

Graco ProMix 2KS
134 pages
Print Icon
To Next Page IconTo Next Page
To Next Page IconTo Next Page
To Previous Page IconTo Previous Page
To Previous Page IconTo Previous Page
Loading...
ProMix 2KS Integration Specifics
58 312779E
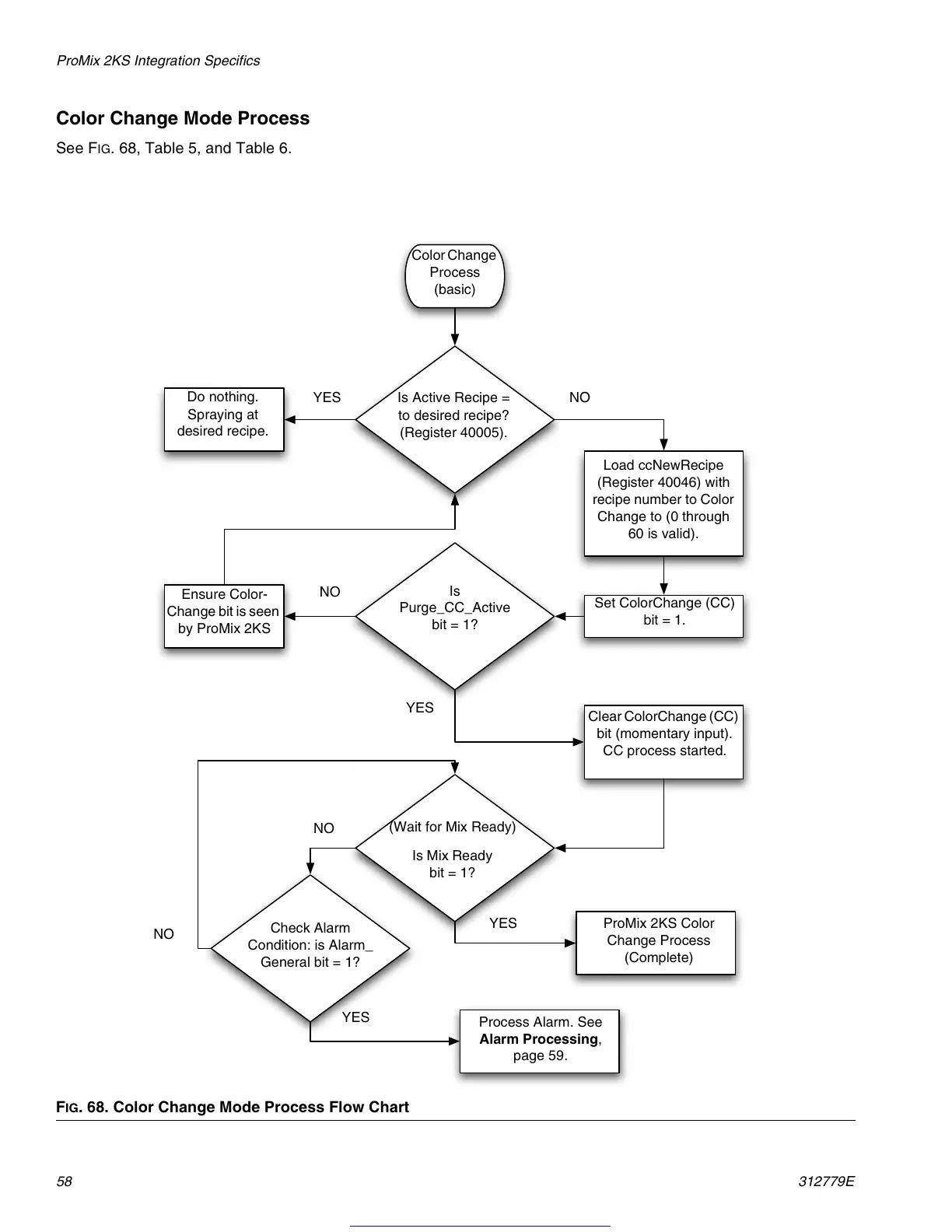
Color Change Mode Process
See F
IG
. 68, Table 5, and Table 6.
F
IG
. 68. Color Change Mode Process Flow Chart
Color Change
Process
(basic)
Is
Purge_CC_Active
bit = 1?
Check Alarm
Condition: is Alarm_
General bit = 1?
YES NO
NO
YES
Is Active Recipe =
to desired recipe?
(Register 40005).
Clear ColorChange (CC)
bit (momentary input).
CC process started.
Process Alarm. See
Alarm Processing,
page 59.
Load ccNewRecipe
(Register 40046) with
recipe number to Color
Change to (0 through
60 is valid).
Do nothing.
Spraying at
desired recipe.
NO
YES
Set ColorChange (CC)
bit = 1.
ProMix 2KS Color
Change Process
(Complete)
Is Mix Ready
bit = 1?
(Wait for Mix Ready)
YES
NO
Ensure Color-
Change bit is seen
by ProMix 2KS
Get other manuals https://www.bkmanuals.com

Table of Contents

Other manuals for Graco ProMix 2KS

Related product manuals