EasyManua.ls Logo

Haier MRV5-H - 11. Appendix; 11.1 Wiring Diagrams and PCB Photo

Haier MRV5-H
262 pages
To Next Page IconTo Next Page
To Next Page IconTo Next Page
To Previous Page IconTo Previous Page
To Previous Page IconTo Previous Page
Loading...
157
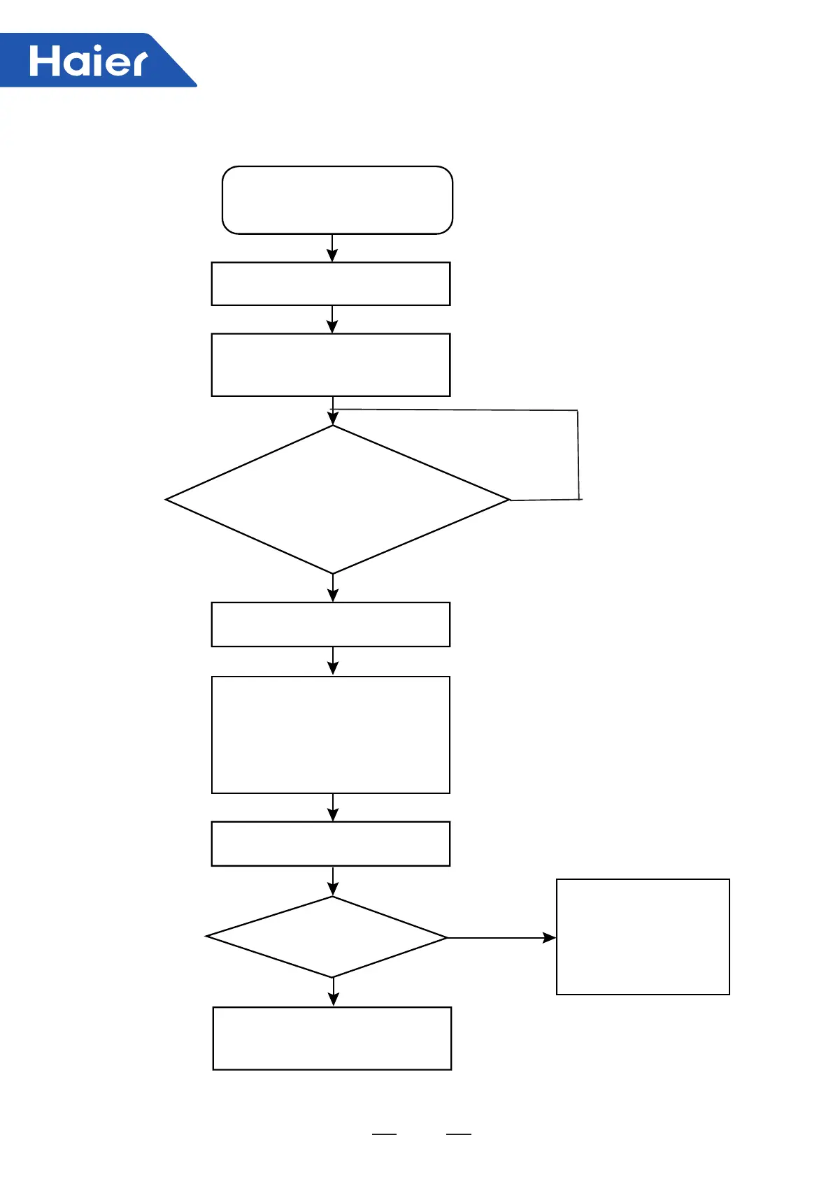
10.7 MRV-Link Troubleshooting
ODU searching for IDU Set
DIP Switch BM1-2 OFF
Set BM2-4 on
SW1 SW2 SW3
0 3 2
The units number in
LED display tube
=real units number?
BM1-2 ON,Search ending
SW1 SW2 SW3
1 2 2
Waiting for 10 min and
checking LED display tube
SMG1:Checking error rate%
Error rate ≤10
Normal communication
and ending networking
Conrm IDU status
and adding repeater
as manual required
Yes
No
Waiting
Yes
No

Table of Contents

Related product manuals