EasyManua.ls Logo

Hardi Commander Plus SPC Series - Driving Technique; STEER TRACK and SELF TRACK; STEER TRACK (Certain Models Only)

Hardi Commander Plus SPC Series
94 pages
Print Icon
To Next Page IconTo Next Page
To Next Page IconTo Next Page
To Previous Page IconTo Previous Page
To Previous Page IconTo Previous Page
Loading...
25
GB 06 02
Sprayer setup
NOTE! HARDI cannot
undertake any responsibility
for any damages caused by
the sprayer tipping over.
STEER TRASTEER TRA
STEER TRASTEER TRA
STEER TRA
CK CK
CK CK
CK (certain models only)
(If the sprayer is equipped with HARDI NOVA, please
see separate instruction book).
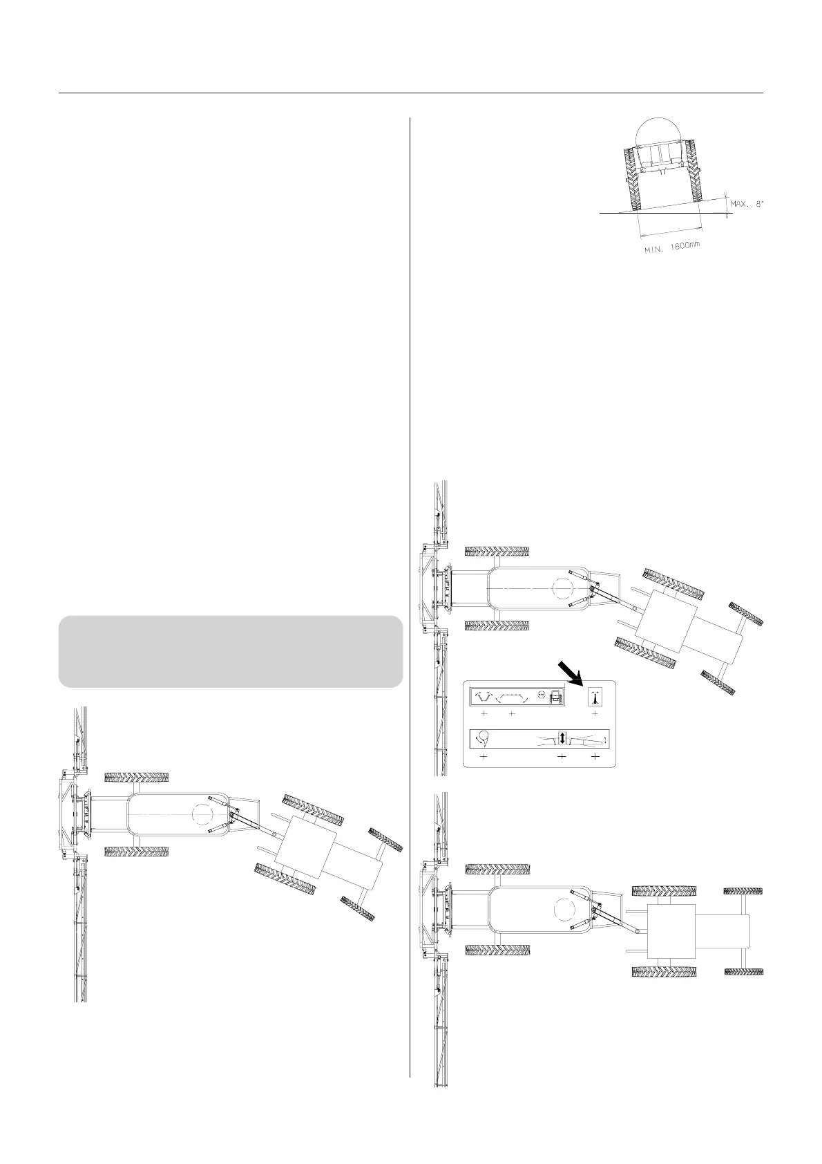
The articulating drawbar on STEER TRACK is to be
operated manually via the D.A.H.
The switch on the D.A.H. control box is pushed side-
wards to articulate the drawbar.
This is used when turning or as track correction when
driving on slopes.
Driving TDriving T
Driving TDriving T
Driving T
ecec
ecec
ec
hniquehnique
hniquehnique
hnique
STEER TRASTEER TRA
STEER TRASTEER TRA
STEER TRA
CK and SELF TRACK and SELF TRA
CK and SELF TRACK and SELF TRA
CK and SELF TRA
CKCK
CKCK
CK
A trailer with articulating drawbar (TRACKER) behaves
differently than a normal trailer.
In tracking position the vehicle centre of gravity is
displaced further more compared to the vehicle centre
line of a normal trailer.
Compared to a conventional trailer a TRACKER has
decreased stability when turning, especially when turning
on hillsides.
To avoid overbalancing, pay attention to these guide-
lines:
1. Avoid sudden, tight turns
2. Slow down before entering a curve or turning, and
drive with a constant, low speed during the turn.
3. Never slow down too fast, never brake heavily and
never stop suddenly in a curve, or when turning on a
hillside, when the sprayer is articulated.
4. Be careful when turning on uneven ground
5. Set the track gauge as wide as possible
6. The proper function of the hydraulic damping is
essential to obtain good stability
7. Keep stabiliser chains on the tractors liftarms tight
8. For safety reasons, the following limitations are set for
TRACKERS (with unfolded booms):
Speed by turning, max. 4 km/h (2.5 m.p.h.)
Ground inclination by turning, max.
Track gauge, min. Please see the part
Track gauge
T029-0004
MAX. 4 KM/H
T029-0003
T029-0003
T029-0002

Table of Contents

Related product manuals