EasyManua.ls Logo

Harman Kardon AVR 1600 - Main Pcb; Wiring Diagram

Harman Kardon AVR 1600
160 pages
Print Icon
To Previous Page IconTo Previous Page
To Previous Page IconTo Previous Page
Loading...
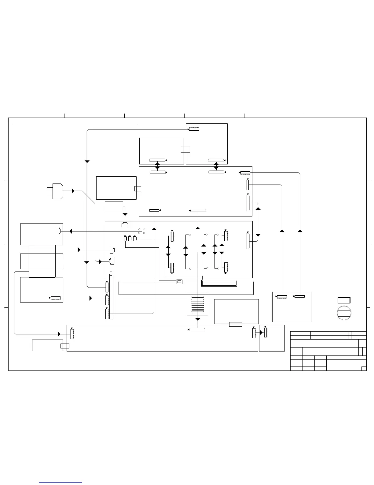
AVR1600 & AVR160/230
(WIRING DIAGRAM)
2171WRDZ
K.S.Wey
W.Y.Yang
J.H.Lee
DRAWING NO
1
WIRING DIAGRAM
B
1
2
3
4
5
D
C
B
A
6
C
D
A
APPROVE
CHECK
DESIGN
1
1
MODEL
SHEET
1
REVISION
1
2
3
4
5
6
7
2P
2P
2P
FAN
8P Board to Board
9P Wire Ass'y
7P Wire Ass'y
5P
6P Board to Board
Digital in
7P Wire Ass'y
27P Card Cable
31P Card Cable
5P Wire Ass'y
3P Shield Wire Ass'y
12P Board to Board
7P Shield Wire Ass'y
6P Board to Board
17P Card Cable
7 P Wire Ass'y
Video PCB
Front PCB
STAND BY PCB
Power2
Volume
Front in
H/P PCB
Main PCB
Power1
Input (DSP) PCB
Regulator PCB
18P Board to Board
PCB
PCB
PCB
PCB
5P Wire Ass'y
2P Wire Ass'y
5P Wire Ass'y
7P Shield Wire Ass'y
3P Shield Wire Ass'y
CN72
CN73
BN73
BN74
CN74
BN71
CN61
BN61
BN51
BN52
CN18
CN20
BN22
BN96
BN23
BN17
CN96
CN82
BN20
7P Wire Ass'y
CN11
CN14
BN72
CN5 (DEBUG FOR USB F/W UPDATE)
CN17
CN15
CN20
BN14
CN51
CN11
CN12
CN91
CN92
CN90
BN20
CN89
CN93
TH91
CN19 (DEBUG FOR MCU F/W UPDATE)
15P Card Cable
27P Card Cable
HDMI PCB
CN52
BN12
BN15
BN54
BN82
AC POWER CORD
Plug
AC IN
PCB
MONS
SWITCH
31P Card Cable
BN14
BN14A
BN15
BN15A
BN26A
BN26
JW91_
JW91
BN25A
BN25
09.07.01
09.07.01
09.07.01
( CUP12168-1 )
( CUP12168-2 )
( CUP12168-3 )
( CUP12168-5 )
( CUP12168-4 )
DC-FAN
Main Heat Sink
( CUP12172-5 )
PROTECT PCB
( CUP12172-2 )
( CUP12172-1 )
( CUP12172-4)
( CUP12172-3 )
THERMAL SENSOR
( CUP12170 )
( CUP12176 )
( CUP12178 )
( CUP12174 )
M/P
ISSUE
2009.07.01
AVR1600 harman/kardon
160

Other manuals for Harman Kardon AVR 1600

Related product manuals