EasyManua.ls Logo

hawa Concepta 40 - Page 28

hawa Concepta 40
60 pages
Print Icon
To Next Page IconTo Next Page
To Next Page IconTo Next Page
To Previous Page IconTo Previous Page
To Previous Page IconTo Previous Page
Loading...
28
HAWA Concepta 40/50
HAWA-Concepta 50
DE
FR
EN
IT
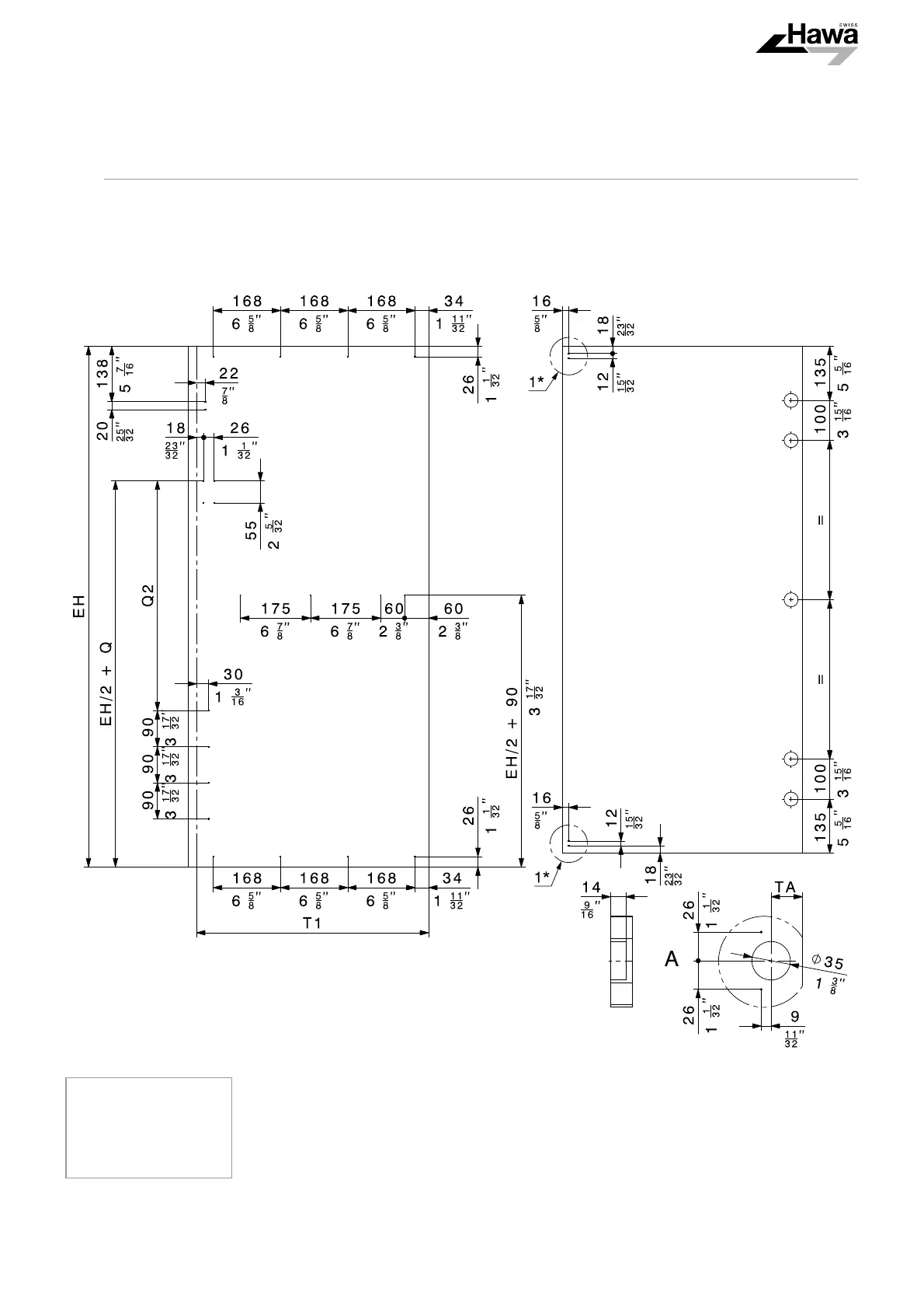
Beschlagsmontageseite
Côte de montage de la ferrure
Hardware installation side
Lato di montaggio ferramenta
re
Porte
Door
Anta
1* DE
FR
EN
IT
Nur in Kombination mit HAWA-Folding Concepta, 3-türig, LMB = 2120 mm
Uniquement en combinaison avec le système HAWA-Folding Concepta pour
3 portes, LMB = 2120 mm
Only in combination with HAWA-Folding Concepta, 3-door, clearance = 2120 mm (6’11 ")
Forature solo in combinazione con HAWA-Folding Concepta, a tre ante, LMB = 2120 mm
Q 675=
Q2 1155=
15
32
-----

Other manuals for hawa Concepta 40

Related product manuals