EasyManua.ls Logo

Hitachi SJ700B SERIES - Page 29

Hitachi SJ700B SERIES
74 pages
To Next Page IconTo Next Page
To Next Page IconTo Next Page
To Previous Page IconTo Previous Page
To Previous Page IconTo Previous Page
Loading...
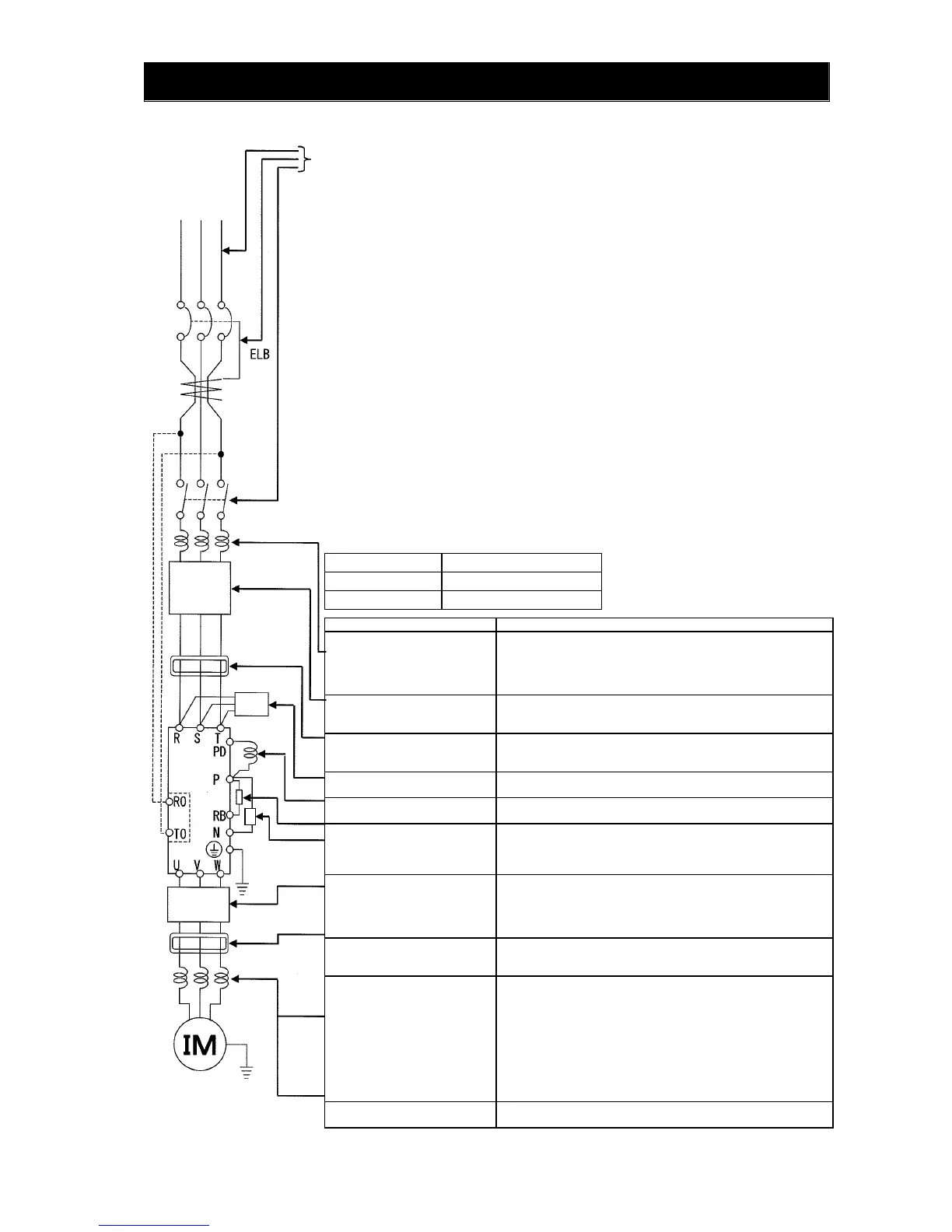
Chapter 2 Installation and Wiring
2 - 17
Power
supply
Magnetic
contactor
Motor
Inverter
(3) Applicable peripheral equipment
See Item (4), "Recommended cable gauges, wiring accessories, and crimp terminals."
Note 1: The peripheral equipment described here is applicable when the inverter
connects a standard Hitachi 3-phase, 4-pole squirrel-cage motor.
Note 2: Select breakers that have proper capacity.
(Use breakers that comply with inverters.)
Note 3: Use earth-leakage breakers (ELB) to ensure safety.
Note 4: Use copper electric wire (HIV cable) of which the maximum allowable
temperature of the insulation is 75°C.
Note 5: If the power line exceeds 20 m, cable that is thicker than the specified
applicable cable must be used for the power line.
Note 6: Use a 0.75 mm
2
cable to connect the alarm output contact.
Note 7: Tighten each terminal screw with the specified tightening torque.
Loose terminal screws may cause short circuits and fire.
Tightening a terminal screw with excessive torque may cause damage to the
terminal block or inverter body.
Note 8: Select an earth-leakage breaker (ELB) of which the rated sensitivity current
matches the total length of cables connected between the inverter and power
supply and between the inverter and motor. Do not use a breaker that not
comply with inverters but use a breaker that comply with inverters because the
not comply with inverters may malfunction.
Note 9: When a CV cable is used for wiring through a metal conduit, the average
current leakage is 30 mA/km.
Note 10: When an IV cable, which has a high relative dielectric constant, is used, the
leakage current is about eight times as high as the standard cable. Therefore,
when using an IV cable, use the ELB of which the rated sensitivity current is
eight times as high as that given in the table below. If the total cable length
exceeds 100 m, use a CV cable.
Total cable length Sensitivity current (mA)
100 m or less 50
300 m or less 100
Name Description
Reactor on input side (for
harmonic control, power
supply coordination, and
power factor improvement)
(ALI-XXX)
Use this reactor to control harmonic waves or when the
imbalance of power supply voltage is 3% or more, when the
power supply capacity is 500 kVA or more, or when the power
voltage may change rapidly. This reactor also improves the
power factor.
Noise filter for inverter
(NF-XXX)
This noise filter reduces the conductive noise that is generated
by the inverter and transmitted in cables. Connect this noise
filter to the primary side (input side) of the inverter.
Radio noise filter
(Zero-phase reactor) (ZCL-X)
The inverter may generate radio noise through power supply
wiring during operation. Use this noise filter to reduce the radio
noise (radiant noise).
Radio noise filter on input side
(Capacitor filter) (CFI-X)
Use this noise filter to reduce the radiant noise radiated from
input cables.
DC reactor (DCL-X-XX)
Use this reactor to control the harmonic waves generated by
the inverter.
Braking resistor
Dynamic braking unit
Use these devices to increase the braking torque of the
inverter for operation in which the inverter turns the connected
load on and off very frequently or decelerates the load running
with a high moment of inertia.
Noise filter on the output side
(ACF-CX)
Connect this noise filter between the inverter and motor to
reduce the radiant noise radiated from cables for the purpose
of reducing the electromagnetic interference with radio and
television reception and preventing malfunctions of measuring
equipment and sensors.
Radio noise filter
(Zero-phase reactor)
(ZCL-XXX)
Use this noise filter to reduce the noise generated on the
output side of the inverter. (This noise filter can be used on
both the input and output sides.)
AC reactor for the output side
For reducing vibrations and
preventing thermal relay
malfunction
(ACL-X-XX)
Using the inverter to drive a general-purpose motor may cause
larger vibrations of the motor when compared with driving it
directly with the commercial power supply. Connect this AC
reactor between the inverter and motor to lessen the pulsation
of motor. Also, connect this AC reactor between the inverter
and motor, when the cable length between them is long (10 m
or more), to prevent thermal relay malfunction due to the
harmonic waves that are generated by the switching operation
on the inverter. Note that the thermal relay can be replaced
with a current sensor to avoid the malfunction.
LCR filter
This filter converts the inverter output into a sinusoidal
waveform.

Other manuals for Hitachi SJ700B SERIES

Related product manuals