EasyManua.ls Logo

Hootoo IP Wireless / Wired Camera - Linkage Alarm Host Integration

Hootoo IP Wireless / Wired Camera
23 pages
Print Icon
To Next Page IconTo Next Page
To Next Page IconTo Next Page
To Previous Page IconTo Previous Page
To Previous Page IconTo Previous Page
Loading...
19
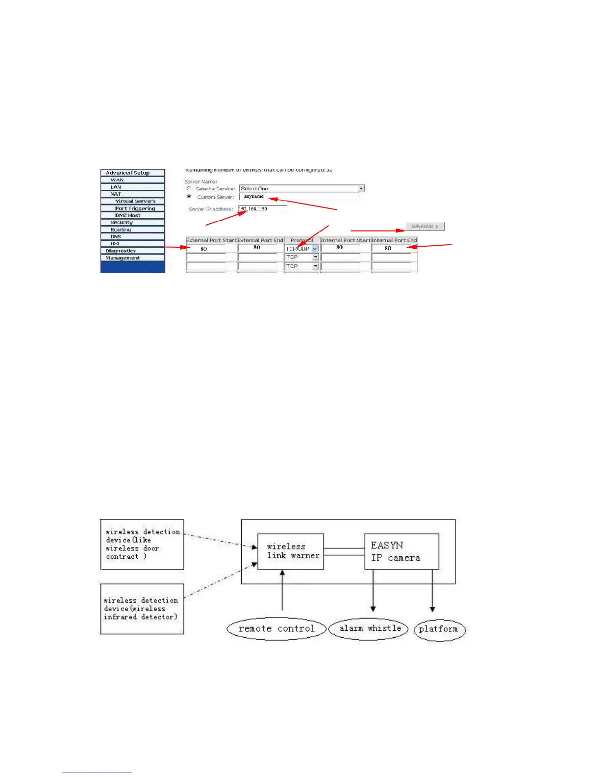
4. fill 80 under the right port start or port end, Server IP address
fill
"192.168.1.50", protocol select "TCP/UDP"ORTCP, finally dont forget click
under "save/apply
Detailed information please refer to following photo: When complete port forwarding,
you can visit camera through device code in outer net remotely;
Common router default visit address
1. DLINK ex-factory definition router address is 192.168.0.1
2. Linksys ex-factory definition router address is 192.168.1.1
3. 3com ex-factory definition router address is 192.168.2.1
4. Microsoft ex-factory definition router address is 192.168.2.1
5. Net gear ex-factory definition router address is 192.168.1.1
6. Asus ex-factory definition router address is 192.168.1.1
4.2. Linkage Alarm Host
Linkage alarm host is a configured product combined to IP camera perfectly, wireless
alarm detection equipment send off wireless alarm signal, e.g., wireless door sensor, wireless
IR detector, etc. Event triggers alarm, alarm host starts to alarm, at the same time, camera
starts to record image etc. fixed events, realize a perfect combination of video & audio.
Linkage Alarm Host Use Connection
Linkage Host Specification:
315MHzcan accept frequency band wireless equipment,
Received frequency
such as door sensor, IR etc.

Related product manuals