EasyManua.ls Logo

HP ProLiant DL785 - POST Errors and Beep Codes

HP ProLiant DL785
110 pages
Print Icon
To Next Page IconTo Next Page
To Next Page IconTo Next Page
To Previous Page IconTo Previous Page
To Previous Page IconTo Previous Page
Loading...
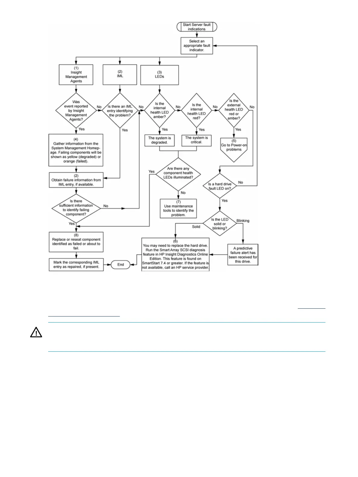
POST error messages and beep codes
For a complete listing of error messages, refer to the "POST error messages" in the HP ProLiant
Servers Troubleshooting Guide located on the Documentation CD or on the HP website (http://
www.hp.com/support).
WARNING! To avoid potential problems, ALWAYS read the warnings and cautionary
information in the server documentation before removing, replacing, reseating, or modifying
system components.
86 Troubleshooting

Table of Contents

Other manuals for HP ProLiant DL785

Related product manuals