EasyManua.ls Logo

HP ProLiant DL785 - OS Boot Problems Flowchart

HP ProLiant DL785
110 pages
Print Icon
To Next Page IconTo Next Page
To Next Page IconTo Next Page
To Previous Page IconTo Previous Page
To Previous Page IconTo Previous Page
Loading...
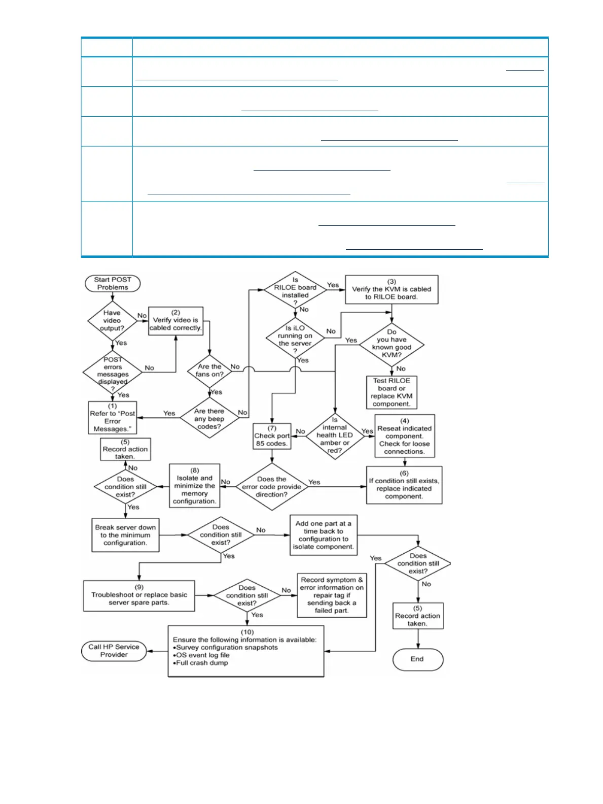
Refer toItem
Server maintenance and service guide, located on the Documentation CD or the HP website (http://
www.hp.com/products/servers/platforms)
6
"Port 85 and iLO messages" in the HP ProLiant Servers Troubleshooting Guide located on the Documentation
CD or on the HP website (http://www.hp.com/support)
7
"General memory problems are occurring" in the HP ProLiant Servers Troubleshooting Guide located on
the Documentation CD or on the HP website (http://www.hp.com/support)
8
"Hardware problems" in the HP ProLiant Servers Troubleshooting Guide located on the Documentation
CD or on the HP website (http://www.hp.com/support)
Server maintenance and service guide, located on the Documentation CD or the HP website (http://
www.hp.com/products/servers/platforms)
9
"Server information you need" in the HP ProLiant Servers Troubleshooting Guide located on the
Documentation CD or on the HP website (http://www.hp.com/support)
"Operating system information you need" in the HP ProLiant Servers Troubleshooting Guide located
on the Documentation CD or on the HP website (http://www.hp.com/support)
10
OS boot problems flowchart
Symptoms:
Server does not boot a previously installed operating system
Server does not boot SmartStart
82 Troubleshooting

Table of Contents

Other manuals for HP ProLiant DL785

Related product manuals