EasyManua.ls Logo

Hussmann ISLA Series - Page 40

Hussmann ISLA Series
52 pages
Print Icon
To Next Page IconTo Next Page
To Next Page IconTo Next Page
To Previous Page IconTo Previous Page
To Previous Page IconTo Previous Page
Loading...
40
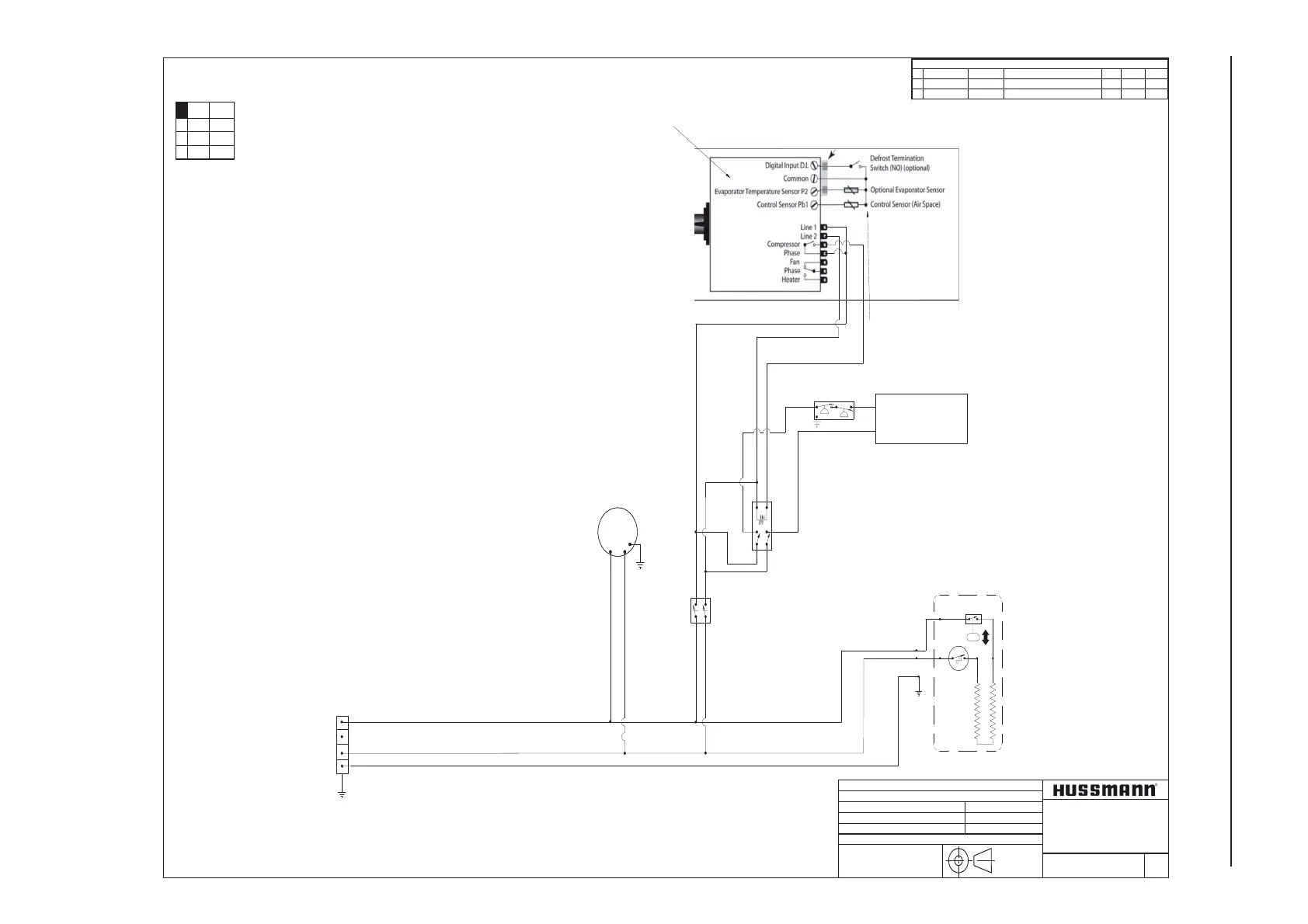
Wiring Diagrams (Cont'd)
HUSSMANN_GDF_1.1 SHEET SIZE D
MATERIAL - N/A
THIRD
ANGLE
PROJECTION
UNLESS OTHERWISE SPECIFIED DIMENSIONS ARE IN INCHES.
DRAWN BY -CRAIG BOOREY
APPROVED BY - CRAIG BOOREY
TOLERANCES ARE:
DECIMALS .XX
u.03, .XXX u.010
ANGLES
u 2v
DATE DRAWN - 6-9-16
ECN-CAP-0002200
REVIEWED BY -CRAIG BOOREY
REF -
3008650
DIAGRAM-IM-04-I4-F
NC-S
REV ECN DATE REVISION DESCRIPTION REV BY CHKD BY APPR BY
A ECN-CAP-0002200 2016/06/09 RELEASED TO PRODUCTION CB CB CB
REVISION HISTORY
NOTES:
CASE MUST BE GROUNDED
WHEN PASSING WIRES THROUGH METAL HOLES A GROMMET MUST BE USED
A
SHEET 1 OF 1
M
EVAPORATOR FAN
12W 0.30A @ 120VAC
0477655
CONDENSING UNIT
COPELAND®
M2FH-0040-IAA-143
3008587500
CONDENSING UNIT
RLA= 7.45 A
LRA= 37.5A
MCC= 10.2A
L2
L1
G
SWITCH
SQUARE "D" 55447
125-01-0271
RELAY TYCO
T92P7A22-120
0459304001
N
L1
L1
N
EVAPORATOR PAN
1500W 12.5A @ ~ 120 VAC
1H95136550
N
L1
L1
N
L1
BUNDLE
BROWN
SAFE NET III CONTROLER
PART# 1H59048001
SAFE NET III SENSORS
PART# 0510533 (4m long) black pb1 AIR
PART#0510532 (4m long) Yellow pb2 COIL
M
N
Black 12 G.
White 12 G.
Green 12 G.
G
L2
L1
N
TERMINAL BLOCK
125-01-0295
CIRCUIT #1
SAFETY
SWITCH
FLOAT SWITCH
PRESSURE
SAFETY
225-01-0706B
CIRCUIT #1
L1
LOADING
20.3
120V

Related product manuals