EasyManua.ls Logo

Hytera HD705 - Page 152

Hytera HD705
513 pages
Print Icon
To Next Page IconTo Next Page
To Next Page IconTo Next Page
To Previous Page IconTo Previous Page
To Previous Page IconTo Previous Page
Loading...
5
5
4
4
3
3
2
2
1
1
D D
C C
B B
A
A
POWER-SW+
POWER-SW+
POWER-SW+
3V3D
1V6D
5VRT
3V3D
3V6D
5VFGU
BAT+
3V6D
1V8D
3V3A
BAT+
EXT-BAT+
3V3ARF
BAT+
3V3GPS
3V3DRF
3V3DRF
BAT+ INT-BAT+
3V3DRF
PS-GPS3
PWR-RESET2
PWR-SW+ 6,7
PWR-SW- 6,7,12,13
EXT-PWR 3
POWER-CTL 3
POWER-KEY-DET 3
POWER-CTL 3
Maximal current 500mA
add:L617
C659
C651
del:TP601
C676
0.22uF 10V
C676
0.22uF 10V
C601
2.2uF
C601
2.2uF
R628
47K
R628
47K
C650
3900P
C650
3900P
C604
0.1uF/16V
C604
0.1uF/16V
C678
0.22uF 10V
C678
0.22uF 10V
C683
0.22uF
C683
0.22uF
C612
NC
C612
NC
U607
TPS3808G33QDBVRQ1
U607
TPS3808G33QDBVRQ1
RESET
1
MR
3
GND
2
Ct
4
VDD
6
SENSE
5
U608
RP102N331B
U608
RP102N331B
VDD
1
GND
2
CE
3
NC
4
VOUT
5
C616
100pF
C616
100pF
C620
100pF/16V
C620
100pF/16V
C660
2.2uF
C660
2.2uF
D602D602
2 1
L601
BLM18PG181SN1
L601
BLM18PG181SN1
C619C619
C671
0.1uF
C671
0.1uF
L613L613
R632
1K
R632
1K
C684
3900P
C684
3900P
L616L616
TP604
1.8V
TP604
1.8V
1
C606
2.2uF
C606
2.2uF
U605
TK11250CM
U605
TK11250CM
ON/OFF
1
GND
2
NP(VREF)
3
VIN
6
GND
5
VOUT
4
C679
0.1uF/16V
C679
0.1uF/16V
D601D601
1 2
U601U601
RUN
1
SYNC
7
VFB
3
PLLPF
8
ITH
2
GND
4
VIN
6
SW
5
C685
470P
C685
470P
C687
3900P
C687
3900P
F602
1206L050-C
F602
1206L050-C
1 2
C640
0.22UF 10V
C640
0.22UF 10V
C641
2.2uF
C641
2.2uF
C624
2.2uF
C624
2.2uF
U612
RP102N331B
U612
RP102N331B
VDD
1
GND
2
CE
3
NC
4
VOUT
5
C608
1uF
C608
1uF
+
C637
47u
+
C637
47u
12
U609
RP102N331B
U609
RP102N331B
VDD
1
GND
2
CE
3
NC
4
VOUT
5
U611U611
RUN
1
SYNC
7
VFB
3
PLLPF
8
ITH
2
GND
4
VIN
6
SW
5
Q605
SI1013R (SI2307BDS)
Q605
SI1013R (SI2307BDS)
1
2
3
C625
0.1uF
C625
0.1uF
R625
100K
R625
100K
D604
DAN222
D604
DAN222
1
2
3
C603
NC*4.7uF/16V
C603
NC*4.7uF/16V
C618
0.1uF/16V
C618
0.1uF/16V
C636C636
1
1
2
2
3
3
L610L610
C617
0.1uF/16V
C617
0.1uF/16V
C681
470P
C681
470P
C686
3900P
C686
3900P
C680
470P
C680
470P
L612
BLM18PG181SN1
L612
BLM18PG181SN1
C658
0.1uF/16V
C658
0.1uF/16V
Q608
2SK1824
Q608
2SK1824
2
31
C639
0.1uF
C639
0.1uF
C629
4.7uF/16V
C629
4.7uF/16V
C659
0.1uF
C659
0.1uF
C611
NC
C611
NC
L611
BLM18PG181SN1
L611
BLM18PG181SN1
R627
47K
R627
47K
C657C657
1
1
2
2
3
3
C654C654
1
1
2
2
3
3
Q603Q603
1
32
C670
2.2uF
C670
2.2uF
R620
100K
R620
100K
L614L614
C615
0.1u/16V
C615
0.1u/16V
C602
100pF/16V
C602
100pF/16V
C649
2.2uF
C649
2.2uF
P606P606
1
C646C646
1
1
2
2
3
3
C630
0.1uF/16V
C630
0.1uF/16V
C662
3900P
C662
3900P
C635
0.1uF
C635
0.1uF
U604
TK11250CM
U604
TK11250CM
ON/OFF
1
GND
2
NP(VREF)
3
VIN
6
GND
5
VOUT
4
C682
0.1uF/16V
C682
0.1uF/16V
Q606
SI1013R
Q606
SI1013R
1
2
3
C609
NC
C609
NC
C628
0.22UF 10V
C628
0.22UF 10V
R622R622
Q607
2SK1824
Q607
2SK1824
2
31
C638
3900P
C638
3900P
C651
0.01uF
C651
0.01uF
C613
NC
C613
NC
R631
15K
R631
15K
C656
0.1uF
C656
0.1uF
R629 2.7KR629 2.7K
C668
0.01uF
C668
0.01uF
C666
3900p
C666
3900p
L615L615
TP603
3.6V
TP603
3.6V
1
+
C665
47u
+
C665
47u
12
R630
47K
R630
47K
C652
470pF
C652
470pF
L603
BLM18PG181SN1
L603
BLM18PG181SN1
R615
NC
R615
NC
L602
BLM18PG181SN1
L602
BLM18PG181SN1
R626
100K
R626
100K
L606
BLM18PG181SN1
L606
BLM18PG181SN1
C627C627
1
1
2
2
3
3
J601
PD-700/BATB
J601
PD-700/BATB
1
2
3
4
5
C645
220P/50V
C645
220P/50V
R607 10R607 10
R633
100K
R633
100K
R611
10K
R611
10K
L617
BLM18PG181SN1
L617
BLM18PG181SN1
C642
0.1uF
C642
0.1uF
P608P608
1
P609P609
1
R623
100K-F
R623
100K-F
U603
NC
U603
NC
VDD
1
GND
2
CE
3
NC
4
VOUT
5
C614
5.6pF
C614
5.6pF
R624
100K
R624
100K
R612 1KR612 1K
C653
2.2uF
C653
2.2uF
R621
47K
R621
47K
L605
BLM18PG181SN1
L605
BLM18PG181SN1
R618
130K-F
R618
130K-F
C647
0.01uF
C647
0.01uF
P610P610
1
C674
220P/50V
C674
220P/50V
Q604
2SK1824
Q604
2SK1824
2
31
TP602
RESET
TP602
RESET
1
C623
1uF/25V
C623
1uF/25V
TP605
1.6V
TP605
1.6V
1
C688
0.1uF
C688
0.1uF
C605
1uF/25V
C605
1uF/25V
C655
0.22UF 10V
C655
0.22UF 10V
L604
NC
L604
NC
C672
20pF/50V
C672
20pF/50V
R617
470K-F
R617
470K-F
C610
NC
C610
NC
C621
4.7uF/16V
C621
4.7uF/16V
L607L607
C677
1uF
C677
1uF
C669
1uF
C669
1uF
U606
RP102N331B
U606
RP102N331B
VDD
1
GND
2
CE
3
NC
4
VOUT
5
R614R614
C648
1uF
C648
1uF
R613 1KR613 1K
C667C667
1
1
2
2
3
3
U610
RP102N181D
U610
RP102N181D
VDD
1
GND
2
CE
3
NC
4
VOUT
5
F601
2.5A-32V
F601
2.5A-32V
1 2
L609
BLM18PG181SN1
L609
BLM18PG181SN1
C626
0.1uF/16V
C626
0.1uF/16V
C644
20pF/50V
C644
20pF/50V
C663
470pF
C663
470pF
R601
91K-F
R601
91K-F
P607P607
1
C661C661
1
1
2
2
3
3
C622
0.1uF/16V
C622
0.1uF/16V
C607
0.1uF
C607
0.1uF
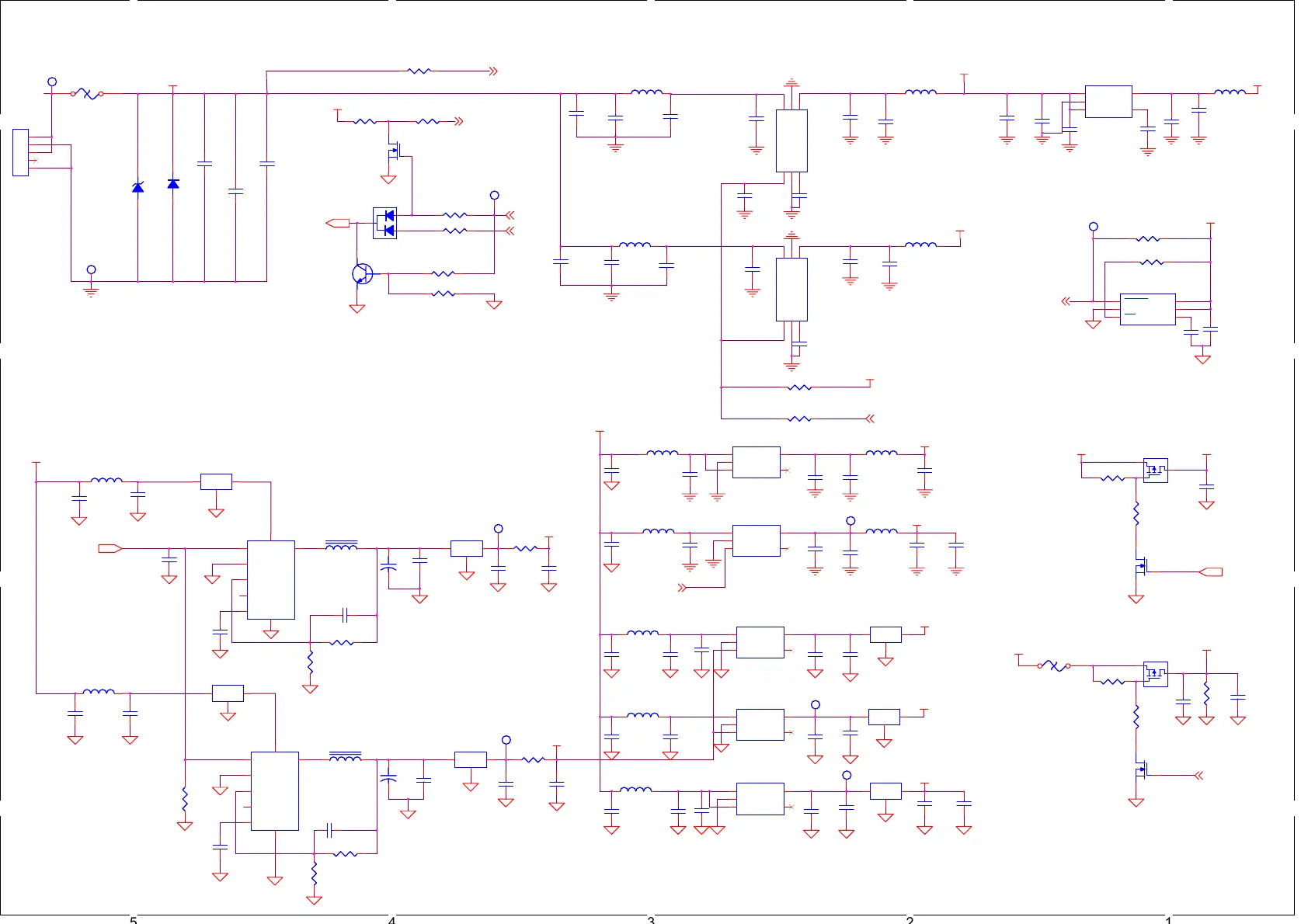
PD70X/PD70XG/PD78X/PD78XG/HD705/HD705G/HD785/HD785G Schematic Diagram (Power)
142

Table of Contents

Other manuals for Hytera HD705

Related product manuals