EasyManua.ls Logo

Hytera HD705 - Working Principle of PLL; Working Principle of VCO

Hytera HD705
513 pages
Print Icon
To Next Page IconTo Next Page
To Next Page IconTo Next Page
To Previous Page IconTo Previous Page
To Previous Page IconTo Previous Page
Loading...
VHF (136-174MHz) Information Service Manual
400
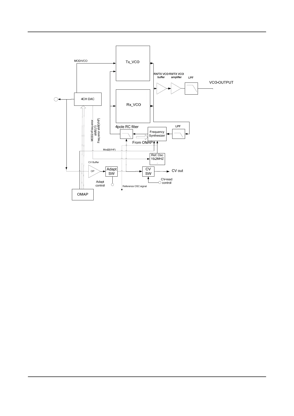
Figure 11-4 Diagram of FGU
11.3.1 Working Principle of PLL
The 19.2MHz frequency generated by the reference crystal oscillator goes to PLL for division,
generating the reference frequency (i.e. step frequency f1). Meanwhile, the frequency generated by
VCO passes through the band-pass filter, and the second harmonic goes into the PLL, where
frequency f2 is generated through frequency division. Then frequencies f1 and f2 are compared in the
phase detector (PD), to generate continuous pulse current. The current goes to the loop filter for RC
integration, and is then converted to CV voltage. Then the CV voltage is sent to the varactor of VCO. It
adjusts the output frequency of VCO directly until the CV voltage becomes constant. Then PLL is
locked, and the fundamental frequency output by VCO goes to the TX-RX channel after passing
through two buffer amplifiers.
11.3.2 Working Principle of VCO
VCO employs Colpitts oscillator circuit (the RX oscillator circuit is composed of D102, D103, D106,
D107 and L112; the TX oscillator circuit is composed of D108, D109, D110, D101 and L117). It obtains
different output frequencies by changing the varactor's control voltage (i.e. CV voltage).

Table of Contents

Other manuals for Hytera HD705

Related product manuals