EasyManua.ls Logo

Hytera HD705 - Page 342

Hytera HD705
513 pages
Print Icon
To Next Page IconTo Next Page
To Next Page IconTo Next Page
To Previous Page IconTo Previous Page
To Previous Page IconTo Previous Page
Loading...
5
5
4
4
3
3
2
2
1
1
D D
C C
B B
A A
MIC-
MIC+
PWR-SW-
INT-MIC+780
CH1
CH2
LED1
CH4
CH8
VOL
LED2
INT-MIC-780
CH4CH4
CH2
PWR-SW+
PWR-SW-
PWR-SW+
LED2 VOL
VOL-HCH1
CH8LED1 PWR-SW-
VOL-H
VOL-H
EMERGENCY
3V3DRF
1V8D-VOL
3V3DRF
3V3DRF
R
G
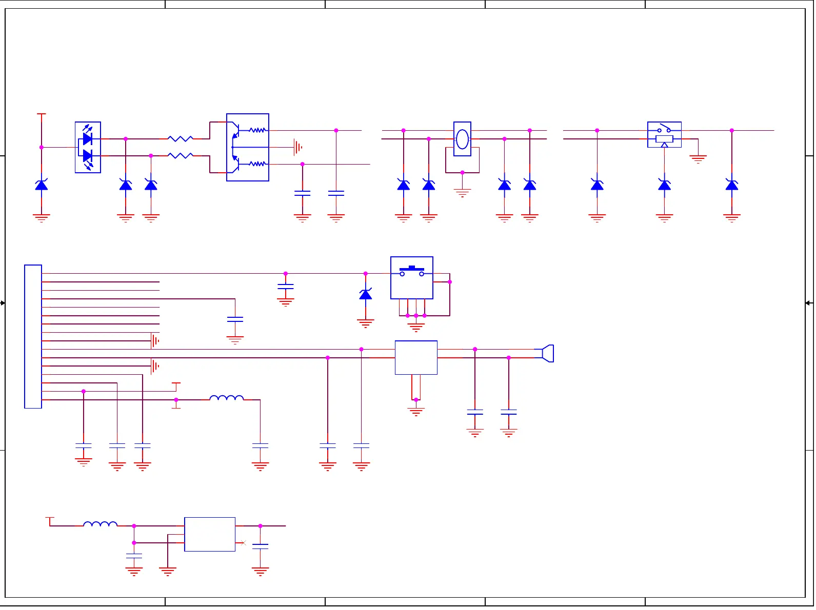
PD780 UHF Schematic Diagram(SW Board Circuit)
S1002S1002
1
2
3
4
5
C1001
270P
C1001
270P
B1001
OBE-27P42
B1001
OBE-27P42
+
1
-
2
R1001 120R1001 120
C1003
270P
C1003
270P
D1005D1005
2 1
C1012
270P
C1012
270P
C1005
270P
C1005
270P
D1014D1014
2 1
S1003
EMERGENCY KEY
S1003
EMERGENCY KEY
12
3
4
5
6
7
D1008D1008
2 1
C1010
270P
C1010
270P
D1013D1013
2 1
C1006
270P
C1006
270P
1
CC
42
8
S1001
1
CC
42
8
S1001
1
2
34
5
6
D1003D1003
2 1
U1002
RP102N181D
U1002
RP102N181D
VDD
1
GND
2
CE
3
NC
4
VOUT
5
C1016
0.1uF
C1016
0.1uF
D1006D1006
2 1
Q1001
UMG3N
Q1001
UMG3N
1
2
3
4
5
D1004D1004
2 1
U1001
CM1418-02CS
U1001
CM1418-02CS
A1
A2
A3
B1
B2
B3
C1008
270P
C1008
270P
D1002
12-22RG/TR8
D1002
12-22RG/TR8
1
2
3
D1009D1009
2 1
R1002 120R1002 120
C1015
0.1uF
C1015
0.1uF
D1011D1011
2 1
J1001
AXK6F16547YG
J1001
AXK6F16547YG
1
2
3
4
5
6
7
8
9
10
11
12
13
14
15
16
D1007D1007
2 1
C1002
270P
C1002
270P
C1007
270P
C1007
270P
L1002
BLM18PG181SN1
L1002
BLM18PG181SN1
C1011
270P
C1011
270P
C1017
0.1uF
C1017
0.1uF
D1001D1001
2 1
L1001
BLM18PG181SN1
L1001
BLM18PG181SN1
C1004
270P
C1004
270P
PD78X/PD78XG/HD785/HD785G Schematic Diagram (Channel Board)
332

Table of Contents

Other manuals for Hytera HD705

Related product manuals