EasyManua.ls Logo

Hytera HD705 - 11.3 Frequency Generation Unit (FGU)

Hytera HD705
513 pages
Print Icon
To Next Page IconTo Next Page
To Next Page IconTo Next Page
To Previous Page IconTo Previous Page
To Previous Page IconTo Previous Page
Loading...
Service Manual UHF5 (806-941MHz) Information
389
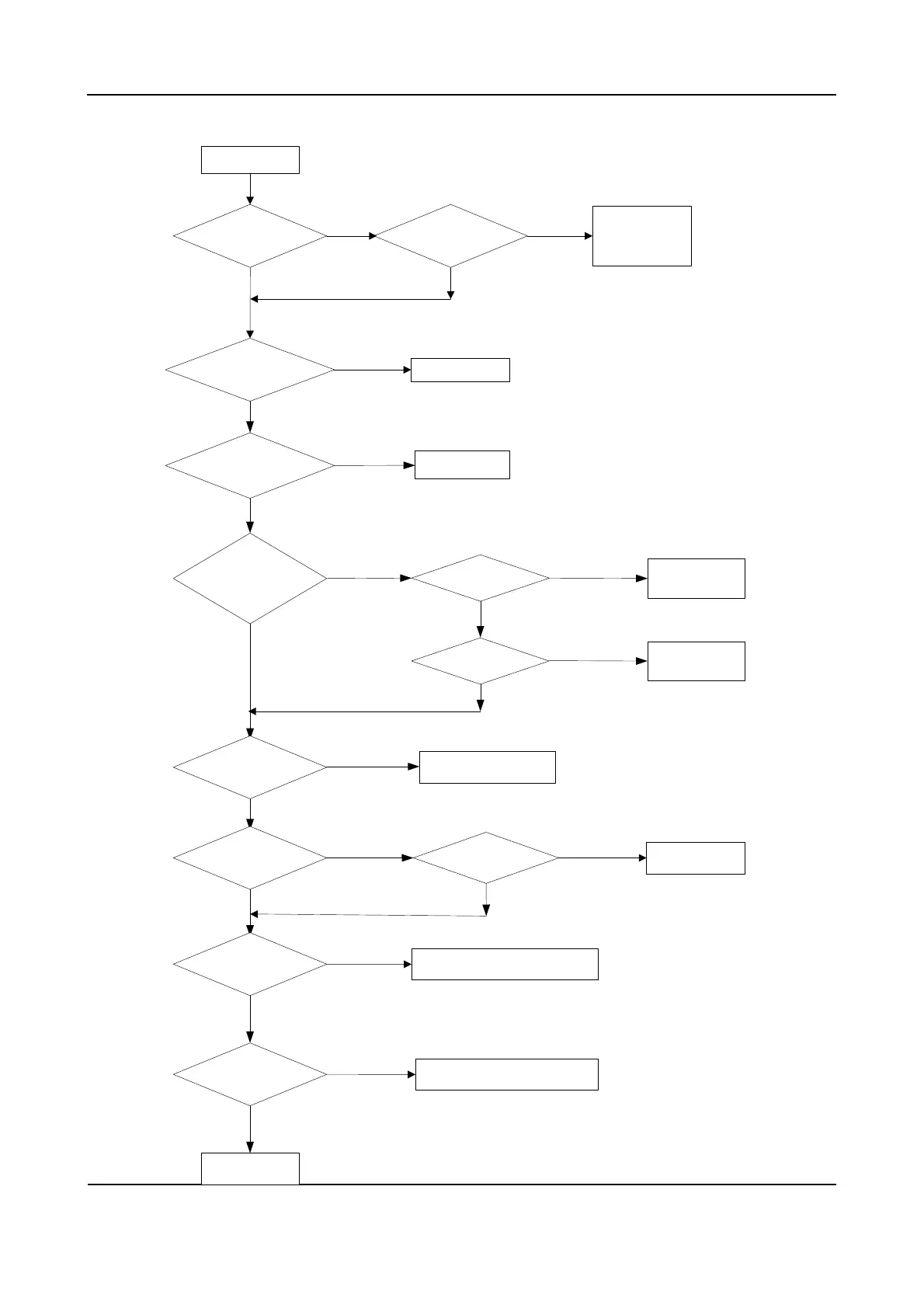
Check Q9009.
The second LO is
normal?[6]
Input IF signal
via U401 PIN47 to check
whether IF sensitivity
is normal?[5]
Check Q403 and
peripheral
components.
Check Q9017
and Q9018.
Check Q9022.
Check Q9009 and the
front-end RF circuit.
No
No
Yes
Yes
Yes
Yes
Yes
Yes
No
No
No
No
No
Check D401 and
other appropriate
components.
No receive
No
Yes
Yes
Check the VCO.
Yes
No
C9075 outputs
normally?[10]
Yes
No
Check Z9001, Q9017, Q9018 and
peripheral circuits.
No
Yes
R3.3V output is normal?[1] 3V3A output is normal?[2]
The static
working point of Q9009 is
normal?[3]
The static
working point of Q9017/Q9018
is normal?[4]
18MHz crystal is
normal?[7]
C9120 outputs
normally?[8]
L9022 outputs
normally?[9]
TP402 outputs
normally?[11]
Input signal is normal?[12]
Yes
Completed
No
Check signal frequency, amplitude
and modulation information.

Table of Contents

Other manuals for Hytera HD705

Related product manuals