EasyManua.ls Logo

Hytera HD705 - Page 428

Hytera HD705
513 pages
Print Icon
To Next Page IconTo Next Page
To Next Page IconTo Next Page
To Previous Page IconTo Previous Page
To Previous Page IconTo Previous Page
Loading...
5
5
4
4
3
3
2
2
1
1
D D
C C
B B
A
A
SYNCB-IF
5VFGU
3V3DRF
3V3A
CLK-IF/PLL 1
CLK-OMAP/IF 2
IF14
PS-2LOC 3
SPI-DIN-IF 5
SPI-SCK-IF 5
SPI-DOUT-IF 5
SPI-CS2-IF 5
MCBSP2-FSR-IF 5
MCBSP2-CLKR-IF 5
MCBSP2-DR-IF 5
C443
39P
C443
39P
C431
2200p
C431
2200p
L407
BLM15PD121SN1
L407
BLM15PD121SN1
1 2
C421
nc
C421
nc
R416
820R
R416
820R
U401
AD9864
U401
AD9864
MXOP
1
MXON
2
GNDF
3
IF2N
4
IF2P
5
VDDF
6
GCP
7
GCN
8
VDDA
9
GNDA
10
VREFP
11
VREFN
12
RREF
13
VDDQ
14
IOUTC
15
GNDQ
16
VDDC
17
GNDC
18
CLKP
19
CLKN
20
GNDS
21
GNDD
22
PC
23
PD
24
PE
25
VDDD
26
VDDH
27
CLKOUT
28
DOUTA
29
DOUTB
30
FS
31
GNDH
32
SYNCB
33
GNDS
34
FREF
35
GNDL
36
GNDP
37
IOUTL
38
VDDP
39
VDDL
40
CXVM
41
LON
42
LOP
43
CXVL
44
GNDI
45
CXIF
46
IFIN
47
VDDI
48
PRPAD
49
C450
0.012u
C450
0.012u
C455
3300P
C455
3300P
C437
5600P
C437
5600P
C451
NC
C451
NC
L401
10u
L401
10u
R402
10k
R402
10k
C434
0.1u
C434
0.1u
L412
BLM15PD121SN1
L412
BLM15PD121SN1
1 2
L410
BLM18AG601SN1
L410
BLM18AG601SN1
C433
0.1u
C433
0.1u
C447
0.01u
C447
0.01u
R414
2.7k
R414
2.7k
R404
1.2k
R404
1.2k
C441
0.1u
C441
0.1u
R411
390
R411
390
TP413
FERCLK
TP413
FERCLK
1
TP402
IF
TP402
IF
1
C420
12P
C420
12P
D401
HVC350B
D401
HVC350B
2 1
C472
2.2uF
C472
2.2uF
R407
8.2K
R407
8.2K
C440
0.01u
C440
0.01u
C464
0.1u
C464
0.1u
C470
270P
C470
270P
R415
10K
R415
10K
C448
33p
C448
33p
Q401
2SC4617
Q401
2SC4617
2
31
R406
1K
R406
1K
C454
0.01u
C454
0.01u
C452
7P
C452
7P
C428
100P
C428
100P
L402
270n
L402
270n
R409
4.7K
R409
4.7K
C426
0.01u
C426
0.01u
L403
BLM15PD121SN1
L403
BLM15PD121SN1
1 2
C458
39pF
C458
39pF
L405
BLM15PD121SN1
L405
BLM15PD121SN1
1 2
C442
0.01u
C442
0.01u
Q403
2SC3356
Q403
2SC3356
2
31
R401
51
R401
51
R413
1.8k
R413
1.8k
C462
0.1u
C462
0.1u
C456
3.6pF
C456
3.6pF
TP401
2FLO
TP401
2FLO
1
D402
1SV305
D402
1SV305
2 1
C459
470P
C459
470P
Q402
UMC4N
Q402
UMC4N
1
2
34
5
C423
1u
C423
1u
L408
4.7u
L408
4.7u
C425
47pF
C425
47pF
C469
270P
C469
270P
C467
2.2u/10v
C467
2.2u/10v
TP403
GND
TP403
GND
1
C461
82pF
C461
82pF
C446
0.1u
C446
0.1u
L404
10u
L404
10u
C422
0.1u
C422
0.1u
C444
470P
C444
470P
C432
20pF
C432
20pF
TP404
CV2
TP404
CV2
1
R408
390
R408
390
L413
6.8UH
L413
6.8UH
C466
0.1u
C466
0.1u
R405
10K
R405
10K
C463
0.22u
C463
0.22u
C445
0.1u
C445
0.1u
+
C468
0.68u/10v
+
C468
0.68u/10v
12
R403
150
R403
150
C465
0.1u
C465
0.1u
C471
270P
C471
270P
C460
47pF
C460
47pF
C435
0.1u
C435
0.1u
C449
0.01u
C449
0.01u
R412
100k
R412
100k
C427
220p
C427
220p
L406
390n(HQ)
L406
390n(HQ)
L409
2.2uH
L409
2.2uH
C453 0.01uC453 0.01u
C429
100P
C429
100P
C457
0.01u
C457
0.01u
C436
0.01u
C436
0.01u
L411 3.3uL411 3.3u
R410
10k
R410
10k
C438
100P
C438
100P
C430
0.1u
C430
0.1u
C439
100P
C439
100P
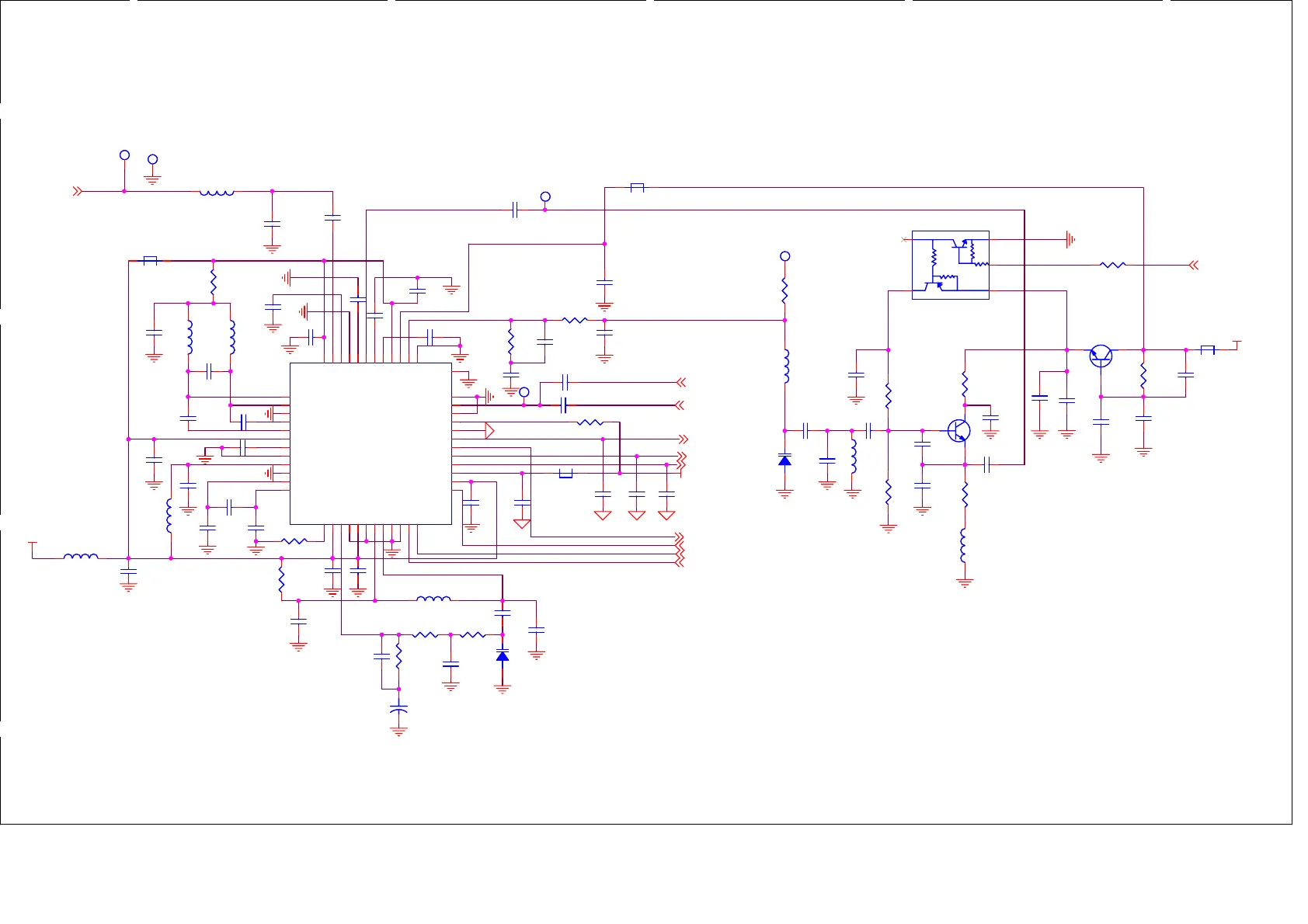
PD70X/PD70XG/PD78X/PD78XG/HD705/HD705G/HD785/HD785G Schematic Diagram (AD9864)
418

Table of Contents

Other manuals for Hytera HD705

Related product manuals