EasyManua.ls Logo

Hytera HD705 - Page 60

Hytera HD705
513 pages
Print Icon
To Next Page IconTo Next Page
To Next Page IconTo Next Page
To Previous Page IconTo Previous Page
To Previous Page IconTo Previous Page
Loading...
5 4 3 2 1
D
C
B
A
A
ADC_IN
ADC_IN
PD-CODEC
MICBIAS--HED
AF-CODEC-IN
AF-CODEC-OUT
AF-CODEC-OUT
AF-CODEC-IN
MICBIAS--HND
1V8D
3V3D
3V3A
3V3A
3V3A
IIS-WCLK-CODEC
5
IIS-BLCK-CODEC
5
IIS-DI-CODEC 5
DAV-CODEC
3
VOL7
CV-ADC1
AF-OUT 12
TEM-LEV-DET-TC14
EXT-MIC- 7
EXT-MIC+ 7
uW-CLK-CODEC
5
uW-CS3-CODEC
5
uW-SDO-CODEC
5
uW-SDI-CODEC
5
CLK-CODEC
2
IIS-DO-CODEC 5
RESET-CODEC3
SEL1-ADC 3
SEL2-ADC 3
PWR-SW-6,7,10,12
INT-MIC+780 7
INT-MIC-780 7
TONE-CODEC 3
SEL-Acoustic 3
AF CODEC TO 50PIN
AF 50PIN to CODEC
Vref=2.5V
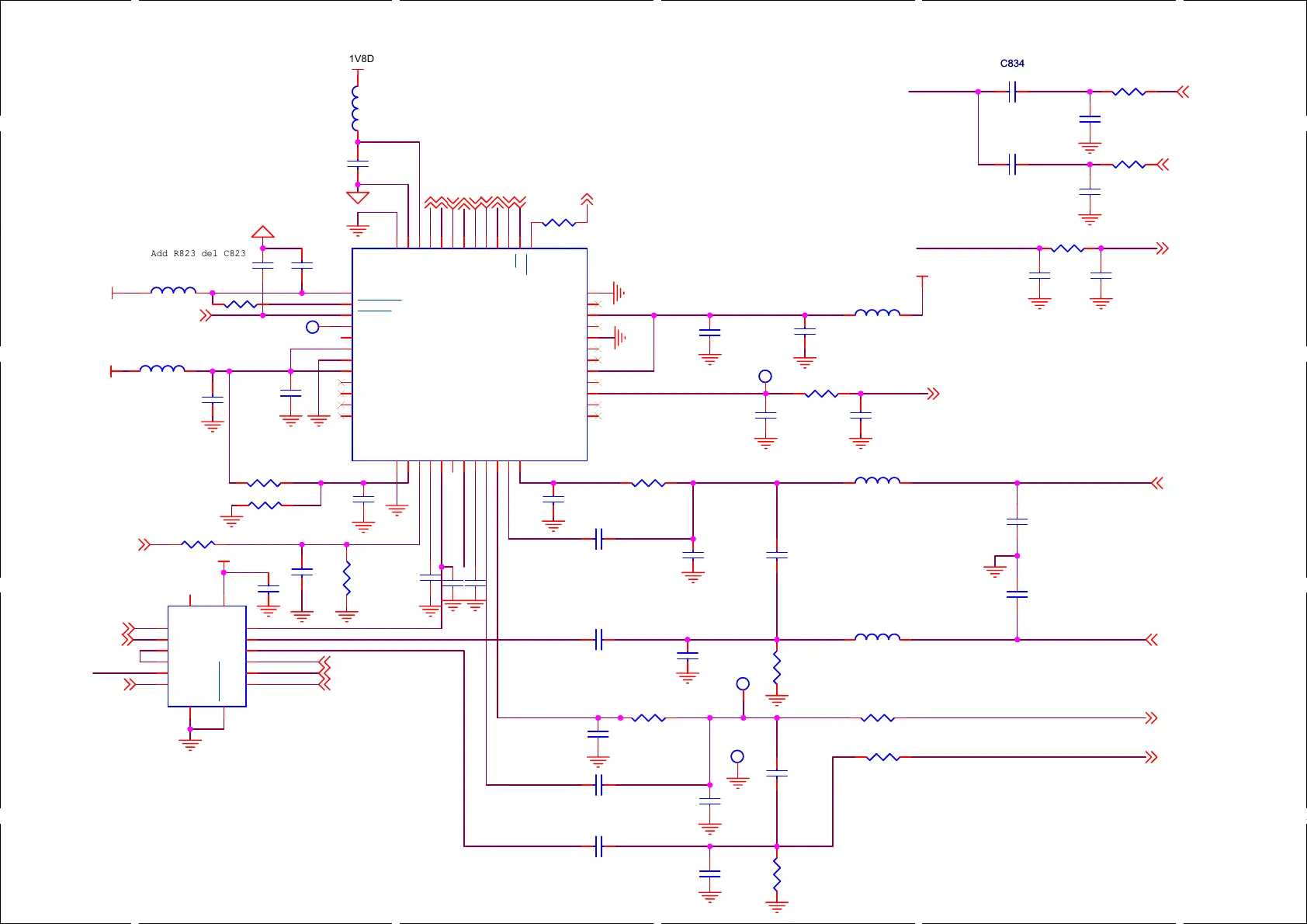
Add R823 del C823
PD780 UHF Schematic Diagram(CODEC Circuit)
R841 10KR841 10K
R820
2K
R820
2K
C850
0.1u
C850
0.1u
C856
270P
C856
270P
C833
0.1u
C833
0.1u
C858
1500P
C858
1500P
C848
100P
C848
100P
C821
0.22u
C821
0.22u
R823
10K
R823
10K
C841
1500P
C841
1500P
C857
270P
C857
270P
L821
BLM15PD121SN1
L821
BLM15PD121SN1
C845
270P
C845
270P
C826
0.01u
C826
0.01u
L828
BLM18AG601SN1
L828
BLM18AG601SN1
C852
0.1u
C852
0.1u
C843
0.1u
C843
0.1u
C839
0.1u
C839
0.1u
C824
0.22u
C824
0.22u
R826
47K-F
R826
47K-F
C840
1u
C840
1u
R829 470KR829 470K
R830
33K-F
R830
33K-F
C828
2.2u/10V
C828
2.2u/10V
C853
270P
C853
270P
U821U821
IOVDD
1
PWR_DN
2
RESET
3
GPIO2
4
GPIO1
5
AVDD2
6
AVSS2
7
AVDD1
8
NC
9
NC
10
NC
11
NC
12
AVSS1
13
VREF
14
VBAT
15
AUX2
16
AUX1
17
BUZZ_IN/CP_INN
18
CP_OUTP
19
CP_INP
20
MICIN_HND
21
MICBIAS_HND
22
MICIN_HED
23
MICBIAS_HED
24
MIC_DET
25
OUT32N
26
SPK1
27
SPK2
28
DRVDD
29
SPKFC
30
VGND/CP_OUTN
31
DRVSS1
32
OUT8N
33
BVDD
34
OUT8P
35
DRVSS2
36
DAV
37
SS
38
MOSI
39
MISO
40
SCLK
41
MCLK
42
SDOUT
43
SDIN
44
WCLK
45
BCLK
46
DVDD
47
DVSS
48
T-PAD
49
C837
0.01u
C837
0.01u
C831
1u
C831
1u
C822
0.01u
C822
0.01u
C825
2.2u/10V
C825
2.2u/10V
C846
270P
C846
270P
C830
100p
C830
100p
R825
2K
R825
2K
C844
nc
C844
nc
TP821TP821
1
R822 0R822 0
R832
2K
R832
2K
R838 10KR838 10K
C851
270P
C851
270P
R835 0R835 0
TP822
MIC+
TP822
MIC+
1
U820U820
ENABLE
4
X0
10
X1
11
X
12
Z1
1
Z
2
Z0
3
GND
6
NC
5
Vcc
14
Y0
16
Y1
15
Y
13
A
9
B
8
C
7
C836
0.1u
C836
0.1u
C847
1u
C847
1u
TP823
GND
TP823
GND
1
TP820
AF-OUT
TP820
AF-OUT
1
C834
1u
C834
1u
R834 0R834 0
L827
BLM18AG601SN1
L827
BLM18AG601SN1
L822
BLM15PD121SN1
L822
BLM15PD121SN1
C842
100P
C842
100P
C849
270P
C849
270P
C835
270P
C835
270P
C827
0.01u
C827
0.01u
C838
270P
C838
270P
C832
1u
C832
1u
R828
15K-F
R828
15K-F
R821
100
R821
100
L820
BLM18AG601SN1
L820
BLM18AG601SN1
R824
15K-F
R824
15K-F
L823
BLM18AG601SN1
L823
BLM18AG601SN1
R833
2K
R833
2K
C829
270P
C829
270P
PD70X/PD70XG/PD78X/PD78XG/HD705/HD705G/HD785/HD785G Schematic Diagram (CODEC)
50

Table of Contents

Other manuals for Hytera HD705

Related product manuals