EasyManua.ls Logo

Hytera HD705 - Page 63

Hytera HD705
513 pages
Print Icon
To Next Page IconTo Next Page
To Next Page IconTo Next Page
To Previous Page IconTo Previous Page
To Previous Page IconTo Previous Page
Loading...
5
5
4
4
3
3
2
2
1
1
D D
C C
B B
A
A
POWER-SW+
POWER-SW+
3V3D
1V6D
5VRT
3V3D
3V6D
5VFGU
GND_SIGNAL
BAT++
3V6D
1V8D
3V3A
BAT++
EXT-BAT+
GND_EARTH
BAT++ 3V3ARF
BAT+
3V3GPS
3V3DRF
3V3DRF
EXT-BAT+
3V3DRF
PS-GPS3
PWR-RESET2
PWR-SW+ 6,7
PWR-SW- 6,7,12,13
EXT-PWR 3
POWER-CTL 3
POWER-KEY-DET 3
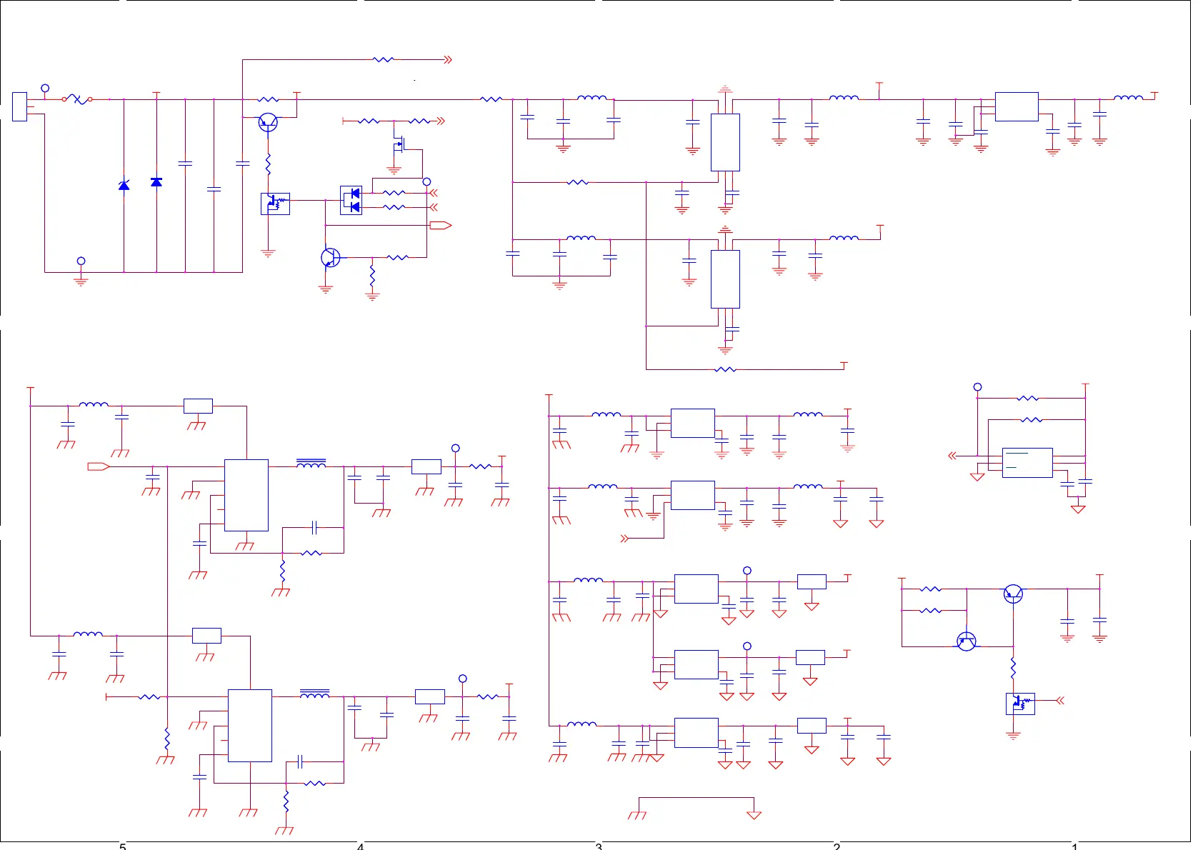
PD780 UHF Schematic Diagram(Power Circuit)
C616
100pF
C616
100pF
C663
NC
C663
NC
R631
15K
R631
15K
C675
1uF
C675
1uF
C612
0.01uF
C612
0.01uF
U607
TPS3808G33QDBVRQ1
U607
TPS3808G33QDBVRQ1
RESET
1
MR
3
GND
2
Ct
4
VDD
6
SENSE
5
L616L616
U611U611
RUN
1
SYNC
7
VFB
3
PLLPF
8
ITH
2
GND
4
VIN
6
SW
5
L610L610
Q601Q601
1
2 3
TP601
3.3V
TP601
3.3V
1
C609
1uF
C609
1uF
C645
220P/50V
C645
220P/50V
U603
RP102N331B
U603
RP102N331B
VDD
1
GND
2
CE
3
NC
4
VOUT
5
R614R614
C607
0.1uF
C607
0.1uF
C619C619
L613L613
R624R624
L611
BLM18PG181SN1
L611
BLM18PG181SN1
C654C654
1
1
2
2
3
3
C662
0.1uF
C662
0.1uF
C613
NC
C613
NC
C674
220P/50V
C674
220P/50V
C610
2.2uF
C610
2.2uF
NC*DTC114EE
Q602
NC*DTC114EE
Q602
3
1
2
U606
RP102N331B
U606
RP102N331B
VDD
1
GND
2
CE
3
NC
4
VOUT
5
C622
0.1uF/16V
C622
0.1uF/16V
C604
0.1uF/16V
C604
0.1uF/16V
C640
0.22UF 10V
C640
0.22UF 10V
C641
2.2uF
C641
2.2uF
D604
DAN222
D604
DAN222
1
2
3
R627
47K
R627
47K
C653
NC*2.2uF
C653
NC*2.2uF
L604
BLM18PG181SN1
L604
BLM18PG181SN1
R601
100K-F
R601
100K-F
U608
RP102N331B
U608
RP102N331B
VDD
1
GND
2
CE
3
NC
4
VOUT
5
C611
0.1uF
C611
0.1uF
L614L614
Q605Q605
1
2 3
C656
0.1uF
C656
0.1uF
C668
0.1uF
C668
0.1uF
TP603
3.6V
TP603
3.6V
1
TP605
1.6V
TP605
1.6V
1
C669
1uF
C669
1uF
R613 1KR613 1K
L601
BLM18PG181SN1
L601
BLM18PG181SN1
R632
1K
R632
1K
L612
BLM18PG181SN1
L612
BLM18PG181SN1
L603
BLM18PG181SN1
L603
BLM18PG181SN1
R626R626
R608
NC
R608
NC
C661C661
1
1
2
2
3
3
C651
NC
C651
NC
C683
0.01uF
C683
0.01uF
U601U601
RUN
1
SYNC
7
VFB
3
PLLPF
8
ITH
2
GND
4
VIN
6
SW
5
C657C657
1
1
2
2
3
3
R604
0
R604
0
L606
BLM18PG181SN1
L606
BLM18PG181SN1
C614
5.6pF
C614
5.6pF
Q604
2SK1824
Q604
2SK1824
2
31
P607P607
1
R628
47K
R628
47K
R602R602
C624
2.2uF
C624
2.2uF
C608
0.1uF
C608
0.1uF
C636C636
1
1
2
2
3
3
C637
47uF
C637
47uF
C634
NC
C634
NC
C648
1uF
C648
1uF
C678
0.22uF 10V
C678
0.22uF 10V
D602D602
2 1
U609
RP102N331B
U609
RP102N331B
VDD
1
GND
2
CE
3
NC
4
VOUT
5
C625
0.1uF
C625
0.1uF
C618
0.1uF/16V
C618
0.1uF/16V
C681
270P
C681
270P
C646C646
1
1
2
2
3
3
C638
0.01uF/16V
C638
0.01uF/16V
R617
470K-F
R617
470K-F
C687
0.01uF
C687
0.01uF
C686
1500P
C686
1500P
C676
0.22uF 10V
C676
0.22uF 10V
C601
2.2uF
C601
2.2uF
C682
0.1uF/16V
C682
0.1uF/16V
C627C627
1
1
2
2
3
3
R612 1KR612 1K
C647
0.1uF
C647
0.1uF
C655
0.22UF 10V
C655
0.22UF 10V
L607L607
C684
1500P
C684
1500P
TP604
1.8V
TP604
1.8V
1
D601D601
1 2
C685
270P
C685
270P
C603
4.7uF/16V
C603
4.7uF/16V
P606P606
1
U604
TK11250CM
U604
TK11250CM
ON/OFF
1
GND
2
NP(VREF)
3
VIN
6
GND
5
VOUT
4
R629
2.7K
R629
2.7K
L615L615
L602
BLM18PG181SN1
L602
BLM18PG181SN1
R623
150K-F
R623
150K-F
TP602
RESET
TP602
RESET
1
C621
4.7uF/16V
C621
4.7uF/16V
C667C667
1
1
2
2
3
3
C626
0.1uF/16V
C626
0.1uF/16V
C643
NC
C643
NC
C660
2.2uF
C660
2.2uF
U612
RP102N331B
U612
RP102N331B
VDD
1
GND
2
CE
3
NC
4
VOUT
5
C680
270P
C680
270P
R620
3.3K
R620
3.3K
C635
0.1uF
C635
0.1uF
R622R622
C672
20pF/50V
C672
20pF/50V
C677
1uF
C677
1uF
F601
2.5A-32V
F601
2.5A-32V
1 2
Q606Q606
1
2 3
C606
2.2uF
C606
2.2uF
R619R619
C658
0.1uF/16V
C658
0.1uF/16V
C670
2.2uF
C670
2.2uF
C602
100pF/16V
C602
100pF/16V
C649
2.2uF
C649
2.2uF
C630
0.1uF/16V
C630
0.1uF/16V
C665
47uF
C665
47uF
U610
RP102N181D
U610
RP102N181D
VDD
1
GND
2
CE
3
NC
4
VOUT
5
L609
BLM18PG181SN1
L609
BLM18PG181SN1
C620
100pF/16V
C620
100pF/16V
C671
0.1uF
C671
0.1uF
DTC114EE
Q607
DTC114EE
Q607
3
1
2
J601
D-700/BATB
J601
D-700/BATB
1
2
3
C615
0.1u/16V
C615
0.1u/16V
C628
0.22UF 10V
C628
0.22UF 10V
R625R625
C650
0.1uF
C650
0.1uF
C617
0.1uF/16V
C617
0.1uF/16V
C639
0.1uF
C639
0.1uF
Q603Q603
1
32
R607 100R607 100
R618
130K-F
R618
130K-F
C688
0.1uF
C688
0.1uF
C605
1uF/25V
C605
1uF/25V
U605
TK11250CM
U605
TK11250CM
ON/OFF
1
GND
2
NP(VREF)
3
VIN
6
GND
5
VOUT
4
C679
0.1uF/16V
C679
0.1uF/16V
C666
0.01uF/16V
C666
0.01uF/16V
R630
47K
R630
47K
C652
270pF
C652
270pF
R611
10K
R611
10K
C642
0.1uF
C642
0.1uF
P608P608
1
C673
NC
C673
NC
R621
100K
R621
100K
L605
BLM18PG181SN1
L605
BLM18PG181SN1
C623
1uF/25V
C623
1uF/25V
C644
20pF/50V
C644
20pF/50V
PD70X/PD70XG/PD78X/PD78XG/HD705/HD705G/HD785/HD785G Schematic Diagram (Power)
53

Table of Contents

Other manuals for Hytera HD705

Related product manuals