EasyManua.ls Logo

Hytera HD705 - Page 70

Hytera HD705
513 pages
Print Icon
To Next Page IconTo Next Page
To Next Page IconTo Next Page
To Previous Page IconTo Previous Page
To Previous Page IconTo Previous Page
Loading...
5
5
4
4
3
3
2
2
1
1
D D
C C
B B
A
A
PLL-LD
RF
charge
RF
charge
5VFGU
3V3DRF
5VFGU
3V3ARF
5VFGU
5VFGU
5VFGU
3V3ARF
PS-RXVCO 3
MCSI-CS-PLL 5
MCSI-CLK-PLL 5
MCSI-DO-PLL 5
PS-TXVCO 3
APC/TV111,14
SW-CHARGE-FGU5
CLK-IF/PLL 8
LO 14
PLL-LD3
SW-CVread3
CV-ADC 13
MOD-XO 11
MOD-VCO 11
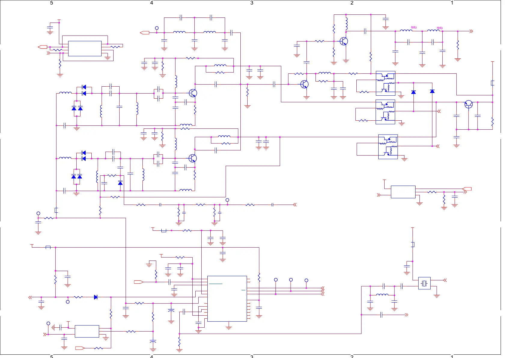
PD780 UHF Schematic Diagram(FGU Circuit)
C179
0.1u
C179
0.1u
R144
3.3K
R144
3.3K
D101
1SV305
D101
1SV305
2 1
Q108
NE68519
Q108
NE68519
2
31
C153
13p
C153
13p
R112
180K
R112
180K
C158
2.2u
C158
2.2u
L117
16nH
L117
16nH
C161
1000p
C161
1000p
C157
2.2U
C157
2.2U
R114
3.3K
R114
3.3K
VCC
OUT
VCONT
GND
X101
19.2MHZ
VCC
OUT
VCONT
GND
X101
19.2MHZ
1
23
4
U104
FSA 66
U104
FSA 66
Vin
1
OUT
2
GND
3
Vcc
5
ON/OFF
4
R111
100
R111
100
R106
5.6K
R106
5.6K
D110
1SV305
D110
1SV305
2 1
Q106
EMD22
Q106
EMD22
1
2
43
6
5
L121
BLM15PD121SN1
L121
BLM15PD121SN1
12
C111
3P
C111
3P
+
C185
2.2u/10v
+
C185
2.2u/10v
12
R136
56
R136
56
C124
6P
C124
6P
R109
3.3k
R109
3.3k
C115
7P
C115
7P
R135
0
R135
0
C147
3p
C147
3p
L105
12nH(
绕线
)
L105
12nH(
绕线
)
C123
6p
C123
6p
R103
10
R103
10
R142
10k
R142
10k
TP101
LF_control
TP101
LF_control
1
C172
1000P
C172
1000P
C166
0.1u
C166
0.1u
C148
22p
C148
22p
L118
8.8nH
L118
8.8nH
L122
BLM15PD121SN1
L122
BLM15PD121SN1
12
L107
33n
L107
33n
R143
3.3K
R143
3.3K
L109
BLM15PD121SN1
L109
BLM15PD121SN1
1 2
C175
270p
C175
270p
C141
0.1u
C141
0.1u
C159
2200P
C159
2200P
C145
5p
C145
5p
C128
6p
C128
6p
C137
1000P
C137
1000P
C113
nc
C113
nc
D112
MA2S111
D112
MA2S111
1 2
R131
10
R131
10
C130
27p
C130
27p
C105
0.1u
C105
0.1u
R137
NC
R137
NC
R132
51
R132
51
Q101
2SC5108
Q101
2SC5108
1
32
TP108
PLLLD
TP108
PLLLD
1
C129
3.6p
C129
3.6p
C114
7P
C114
7P
D103
1SV305
D103
1SV305
21
C143
1P
C143
1P
+
C178
0.33u
+
C178
0.33u
12
L103
12n
L103
12n
C134
15p
C134
15p
TP102
VCOFB
TP102
VCOFB
1
C182
0.1u
C182
0.1u
C140
2.2u/10v
C140
2.2u/10v
C160
2200P
C160
2200P
C183
1000p
C183
1000p
R121
100
R121
100
C126
0.1u
C126
0.1u
R124
2.7K-F
R124
2.7K-F
C171
NC
C171
NC
C173
100P
C173
100P
C163
1000p
C163
1000p
D109
1SV305
D109
1SV305
21
C146
5p
C146
5p
C184
1000P
C184
1000P
Q102
2SC3356
Q102
2SC3356
2
31
U102
TC75W51FU
U102
TC75W51FU
A OUTPUT
1
A -INPUT
2
A +INPUT
3
V+
8
B +INPUT
5
B -INPUT
6
B OUTPUT
7
GND
4
L112
18nH
L112
18nH
C165
0.1u
C165
0.1u
R115
180
R115
180
C103
3p
C103
3p
Q105
2SC4617
Q105
2SC4617
2
31
C154
1u
C154
1u
C136
470P
C136
470P
C116
9P
C116
9P
Q107
EMD22
Q107
EMD22
1
2
43
6
5
C151
47P
C151
47P
C169
0.1u
C169
0.1u
TP106
PLLCS
TP106
PLLCS
1
R128
2.7K-F
R128
2.7K-F
L111
12nH
L111
12nH
R102
10K
R102
10K
L106
390nH
L106
390nH
Q104
NE68519
Q104
NE68519
2
31
R108
3.3K
R108
3.3K
R127
10K-F
R127
10K-F
R120
10K
R120
10K
C119
10p
C119
10p
D108 1SV305D108 1SV305
21
R118
8.2K
R118
8.2K
R104
1K
R104
1K
R113
470R
R113
470R
TP105
PLLDATA
TP105
PLLDATA
1
R107
330R
R107
330R
C139
470P
C139
470P
C125
5.6p
C125
5.6p
L123
BLM15PD121SN1
L123
BLM15PD121SN1
1 2
L104
12nH(
绕线
)
L104
12nH(
绕线
)
R123 100KR123 100K
C168
100P
C168
100P
R105
10k
R105
10k
C132
47P
C132
47P
R117
3.3K
R117
3.3K
C120
470P
C120
470P
C104
470P
C104
470P
C112
3P
C112
3P
L124
470n
L124
470n
C174
0.01u
C174
0.01u
R145
33K-F
R145
33K-F
L116
390nH
L116
390nH
D111
1SV279
D111
1SV279
2 1
C144
3p
C144
3p
R140
2.2k
R140
2.2k
TP107
PLLCLK
TP107
PLLCLK
1
C181
nc
C181
nc
D102 1SV305D102 1SV305
21
C118
470P
C118
470P
D106
1SV305
D106
1SV305
2 1
C122
1.5P
C122
1.5P
C101
470P
C101
470P
R101
56R
R101
56R
R146 33K-FR146 33K-F
TP103
MOD-VCO
TP103
MOD-VCO
1
C164
0.1u
C164
0.1u
C109
7p
C109
7p
C138
0.1u
C138
0.1u
D105
MA2S077
D105
MA2S077
1 2
C167
0.1u
C167
0.1u
L120
BLM15PD121SN1
L120
BLM15PD121SN1
1 2
L119
390nH
L119
390nH
L115
390nH
L115
390nH
R130
10
R130
10
C152
4.5P
C152
4.5P
C121
0.1u
C121
0.1u
L101
33n
L101
33n
C162
1000pF
C162
1000pF
R134
10
R134
10
R138
47
R138
47
R129
10K
R129
10K
R116
4.7K
R116
4.7K
C142
470P
C142
470P
R122
10k
R122
10k
R125
2.7K-F
R125
2.7K-F
C107
8p
C107
8p
D104
MA2S077
D104
MA2S077
1 2
R110
8.2K
R110
8.2K
C108
7p
C108
7p
C127
470P
C127
470P
U103
sky72310
U103
sky72310
VCCecl/cml
1
Fvco_main
2
Fvco_main
3
LD/PS_main
4
VCCcp_main
5
CPout_main
6
N/C
7
Xtalacgnd/OSC
8
Xtalin/OSC
9
Xtalout/NC
10
VCCxtal
11
GNDXtal
12
N/C
13
N/C
14
N/C
15
N/C
16
N/C
17
VCCdigital
19
Data
20
CS
21
Clock
22
N/C
23
Mux_out
24
N/C
18
PowerPAD
25
C102
3p
C102
3p
C170
100P
C170
100P
R119
100
R119
100
C156
1000P
C156
1000P
TP104
RFCV
TP104
RFCV
1
L114
390nH
L114
390nH
C110
9p
C110
9p
U101
FSA 66
U101
FSA 66
Vin
1
OUT
2
GND
3
Vcc
5
ON/OFF
4
L113
390nH
L113
390nH
R126
nc
R126
nc
L108
390nH
L108
390nH
R139
1K
R139
1K
C149
1.5P
C149
1.5P
C177
0.33u
C177
0.33u
C176
330p
C176
330p
C106
5p
C106
5p
C133
7P
C133
7P
R141
OR
R141
OR
R133
10K
R133
10K
C117
0.1u
C117
0.1u
L102
12n
L102
12n
L110
390nH
L110
390nH
C180
1000p
C180
1000p
D107
1SV305
D107
1SV305
2 1
Q103
EMD22
Q103
EMD22
1
2
43
6
5
PD70X/PD70XG/PD78X/PD78XG/HD705/HD705G/HD785/HD785G Schematic Diagram (FGU)
60

Table of Contents

Other manuals for Hytera HD705

Related product manuals