EasyManua.ls Logo

IMO Precision Controls Jaguar VXS - Page 49

Default Icon
67 pages
Print Icon
To Next Page IconTo Next Page
To Next Page IconTo Next Page
To Previous Page IconTo Previous Page
To Previous Page IconTo Previous Page
Loading...
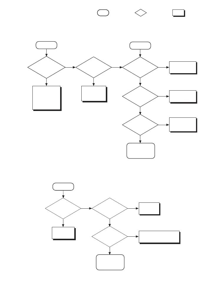
47
Motor overload OL
Inverter overload OLU
OL trip
NO
Are
motor charac-
teristics matched to
electronic O/L
relay
?
YES
Install external
thermal overload
relay and set
Function 15 = 0
or Function 66 = 0
(inactive).
Is load
too high
?
YES
NO
Reduce the load
or increase the
inverter capacity
NO
Are
O/L relay settings
correct
?
YES
Rectify
settings of
Functions 15, 16
or 66, 67.
OLU trip
Malfunction
of inverter
— possibly noise.
Consult IMO
Can
switching freq.
Function 12
be reduced
?
YES
NO
Reduce the value
of Function 12
Can
torque boost
Function 08 (or 65)
be reduced
?
YES
NO
Reduce the value
of Function 08
(or 65)
External trip alarm input OH2
OH2 trip
NO
Is
an alarm circuit
connected to THR
?
YES
Link terminals
THR-P24
Is the
external alarm
circuit OPEN
?
YES
NO
Rectify
the cause of
the alarm
Malfunction
of inverter
— possibly noise.
Consult IMO
Is the
internal power
supply overloaded
(>50mA)
?
YES
NO
Increase impedance of loads
connected to Y1E &/or FMA
or use external power supply
?
STATUS QUERY ACTION