EasyManua.ls Logo

Integra DTR-6.4 - Page 70

Integra DTR-6.4
101 pages
Print Icon
To Next Page IconTo Next Page
To Next Page IconTo Next Page
To Previous Page IconTo Previous Page
To Previous Page IconTo Previous Page
Loading...
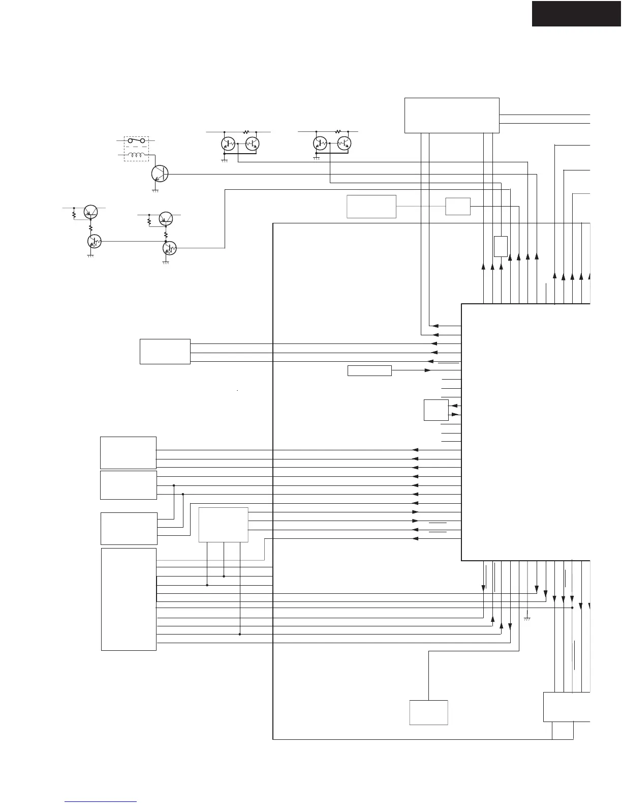
DTR-6.4
MAIN MICROPROCESSOR
CONNECTION DIAGRAM
Q7001
MPD703030BY
G
BVDD55
BVSS56
IC/VPP 18
19
20
21
22
13
14
15
16
P37/T15/T05 17
54
57
58
59
60
61
62
63
PUREPOWER
T12VA
T12VZ2
DSPCLK
DSPSDC
DSP1GP8
DSP1GP9
DSP2RST
POWER
Z2LMUT
RL901
Q921
POWER
RELAY
SW
26
27
28
29
30
31
XT1
32
51
52
53
CLKOUT39
23
24
25
47
48
49
50
40
41
42
43
44
45
46
REGC
34
VDD38
VSS37
X136
X2
35
XT2
33
PLLCLK
PLLDA
PLLSTB
TMUT
AMUT
Z2MUT
AFSSTB
AFSCLK
AFSDA
RESET
Z2PSELCLK
Z2PSELDA
SELMUT
SELCLK
SELDA
CODECINT
DSP1RST
DSP1BST
DSP1HCS
Q301
SELECTOR
TC9274F020
X7001
16MHz
OSC
Z2PSELMUT
Q302 SELECTOR
VOLUME
TONE BD3811K1
Q310 SUROUND
CH. VOLUME
BD3812F
Q800 2CH
ADC/8CH
DAC & DIR
CS42528-CQ
Q9507
3.3V CONST.
VOLTAGE
TUNER PACK
Q401,4
GATE
PREOUT
PREOUT
ZONE 2 MUTE
FRONT/CENTER/SURROUND
BACK/SUBWOOFER CH.
VIDEO
+B
Q9504
Q9505
Q7002 RESET
NC
NC
NC
GND
5V
Q5063,4,5073,4
ZONE 2 OUTPUT
MUTING SWITCH
Q400,3
GATE
T12VB
IC/VPP
Z2SELMUT
CODECCS
CODECSDI
DSP1HACN
DSP1GP10
DSP2HDOUT
DSP2BST
DSPPM
DSP2HACN
Q700
FIRST DSP
MB86D42PFV
DD/DTS
DECODER
Q703 2ND DS
P
MB86344BPF
V
THX/OOS/BAS
MANAGEMEN
T
Q2253,4
Q2272,3
DSP1HDOUT
DSPCLK
DSPSDC
DSPCLK
DSP
S
PURE AUDIO SW
Q9503
Q9511
-12V
35
Q309 ZONE 2
CH. VOLUME
BD3812F

Related product manuals