EasyManua.ls Logo

Integra DTR-6.5 - Page 30

Integra DTR-6.5
119 pages
Print Icon
To Next Page IconTo Next Page
To Next Page IconTo Next Page
To Previous Page IconTo Previous Page
To Previous Page IconTo Previous Page
Loading...
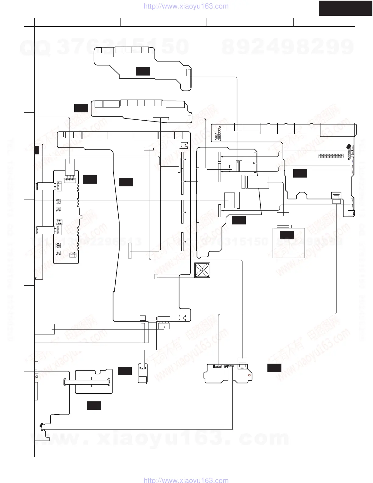
DTR-6.5
WIRING VIEW
NAETC-8367
P113
P114
P115
P116
P117
P118
P122
P121
U112
U113
U111
NADG-8368
P103B
P120A
P101
U114
U115
P111
P112
JL6200B
JL6005B
JL6006B
NAAF-8391
JL6402B
JL6201B
SBRSBL
ID-
ID+
P6085
R6045
BIAS
BIAS
ID-
ID+
P6086
R6046
BIAS
JL7501A
P7501A
JL2501A
P2501B
P2501B
P2009A
P2505
NAVD-8409
JL2501B
JL7501B
NASW-8411
S7502
NADG-8410
U2601
JL7503A
U3
U4
NAAF
-
8383
SBL
SBR
JL6005A
6
U14
E2001
NAVD-8464
P2004
P2005
P2305A
P2009B
P2003
P2002
P2001
P6801
P6802
P6804
JL6801A
JL6802B
JL6801B
P2201
P6803
U27
U29
U30
U31
JL7503B
P6931B
JL9502B
P354A
P353A
P352A
P308
NAAR-8365
P961
P351A
P301
P302P303
P304
P305
P422
P423
P424
P2501A
U1
NADG-8366
P354
P353
P352
P351
P6804A
P2004A
P2005A
P7501B
P761A
P103A
P701
P121A
U2
P120B
FAN
U33
TUNER
PACK
SCH. 1/2
SCH. 5
SCH. 7
SCH. 7
SCH. 7
SCH. 8
SCH. 9
SCH. 10
SCH. 10
European
and Australian
models
DSP and preamplifier
PC board
Main connector
PC board
Control terminal PC board
Digital input/output terminal PC board
Video circuit PC board
r
d
Volume PC board
Front opt.. terminal PC board
Video 4 terminal PC board
Power amplifier PC board
a
l PC board
A
1
2
3
4
5
BCD
w
w
w
.
x
i
a
o
y
u
1
6
3
.
c
o
m
Q
Q
3
7
6
3
1
5
1
5
0
9
9
2
8
9
4
2
9
8
T
E
L
1
3
9
4
2
2
9
6
5
1
3
9
9
2
8
9
4
2
9
8
0
5
1
5
1
3
6
7
3
Q
Q
TEL 13942296513 QQ 376315150 892498299
TEL 13942296513 QQ 376315150 892498299
http://www.xiaoyu163.com
http://www.xiaoyu163.com

Related product manuals