EasyManua.ls Logo

Intel DESKTOP BOARD D955XBK - Block Diagram

Intel DESKTOP BOARD D955XBK
94 pages
Print Icon
To Next Page IconTo Next Page
To Next Page IconTo Next Page
To Previous Page IconTo Previous Page
To Previous Page IconTo Previous Page
Loading...
Intel Desktop Board D955XBK Technical Product Specification
14
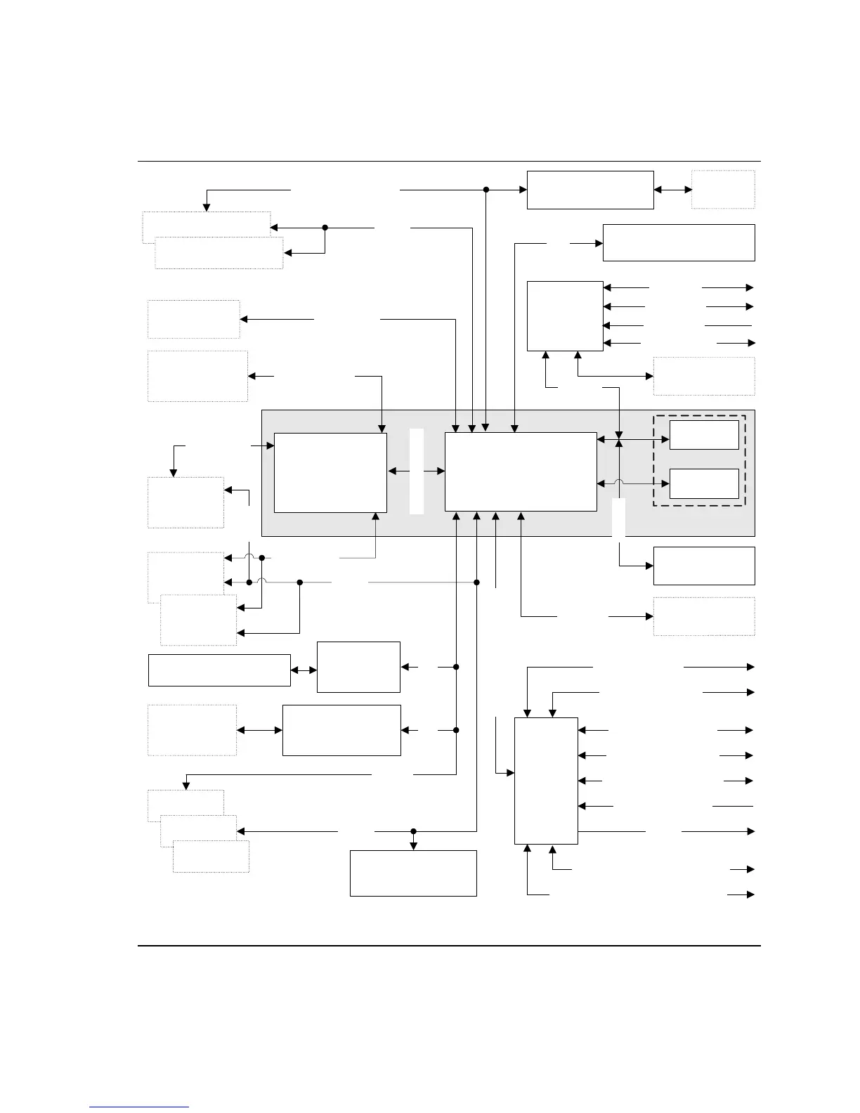
1.1.4 Block Diagram
Figure 2 is a block diagram of the major functional areas of the board.
Intel 955X Chipset
Intel 82801GR
I/O Controller Hub
(ICH7-R)
Intel 82955X
Memory Controller
Hub (MCH)
Firmware
Hub (FWH)
System Bus
(1066/800 MHz)
LGA775
Processor Socket
Parallel ATA
IDE Connector
Diskette Drive
Connector
LPC Bus
I/O
Controller
PS/2 Keyboard
PS/2 Mouse
Parallel Port
Serial Port
Parallel ATA
IDE Interface
LPC Bus
Hardware Monitoring
and Fan Control ASIC
OM17557
Audio
Codec
Line Out/Retasking Jack
CD-ROM (Optional)
PCI Express
x16 Interface
PCI Express
x16
Connector
PCI Bus
SMBus
High Definition Audio Link
USB
Dual-Channel
Memory Bus
SMBus
PCI Slot 1
PCI Slot 2
PCI Slot 3
Mic In/Retasking Jack
Line In/Retasking Jack
S/PDIF
SATA IDE
Connectors (4)
SATA IDE
Interface
Channel A
DIMMs (2)
Channel B
DIMMs (2)
Back Panel/Front Panel
USB Ports
Surround Left-Right/Retasking Jack
Center and LFE/Retasking Jack
Front Panel Mic In
Front Panel Line Out
DMI Interconnect
PCI
Bus
TPM Component
(Optional)
LPC Bus
PCI Express x1 Slot
Secondary PCI
Express x16/x4 Slot
LAN
Connector
Gigabit Ethernet
Controller
PCI Express Interface
SPI Flash
Device
-- or --
SMBus
SMBus
SATA RAID
Connectors (4)
(Optional)
PCI
Bus
Discrete SATA RAID
Controller
(Optional)
IEEE-1394a/b Connectors
(Optional)
IEEE-1394a/b
Controller
(Optional)
Figure 2. Block Diagram

Table of Contents

Related product manuals